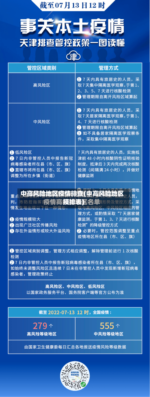
中高风险地区疫情排查(中高风险地区摸排表)
最新!张颖谈天津本轮疫情:已发现一些风险点,溯源也有推进
〖壹〗 、天津市疾病预防控制中心副主任张颖在访谈中介绍了天津本轮奥密克戎疫情应对情况,包括风险点排查、溯源进展、全员核酸检测必要性及应对奥密克戎的“早 、快、严 ”策略等关键信息 ,具体内容如下:风险点与溯源进展 已发现风险点及场所,针对高风险人群实施社区清空,为后续社会面清零奠定基础 。

〖贰〗、天津市疾控中心副主任张颖表示 ,新增18例感染者至少已传播三代人,疫情可能在社区持续传播一段时间,不排除在封控区 、管控区和防范区之外出现阳性感染者。
〖叁〗、近来病例已发生三代传染天津市疾病预防控制中心副主任张颖介绍 ,从病例之间的关系和传播的链条上来看,这20例的病例至少已经传播了三代,这起疫情虽然是才发现,但有可能在社区里已经持续传播了一段时间。

怎样查历史中高风险地区名单
〖壹〗、在手机上查看全国中高风险疫情地区 ,可通过微信《扫码抗疫情》小程序实现,具体步骤如下:步骤一:进入《扫码抗疫情》小程序打开微信,点击顶部“搜索小程序”栏 ,输入“扫码抗疫情”,在搜索结果中选取并进入该小程序 。步骤二:选取《更多服务》进入小程序后,找到并点击《疫苗信息》选项 ,在展开的菜单中选取《更多服务》。
〖贰〗、可以通过支付宝的国务院服务中的疫情风险等级查询功能,查自己是否去过中高风险地区,具体操作如下:打开手机的支付宝软件 ,点击下面的市民中心。点击下面的国务院服务 。最后选取下面的疫情风险等级查询即可。通过该功能,可以查询自己去过或计划前往的地区是否为中高风险地区。
〖叁〗 、核心流程:通过微信小程序进入“国家政务服务平台 ”,使用“各地疫情风险等级查询”功能 ,最终定位至全国中高风险地区列表。具体步骤:进入小程序入口打开微信,点击底部导航栏的“发现”选项,选取“小程序 ”功能 。搜索政务平台在小程序搜索框中输入“国家政务服务平台”,或通过历史记录找到该小程序并进入。
〖肆〗、可以通过支付宝软件查询高风险地区名单 ,具体操作如下:工具/原料:iphone1IOS1支付宝22。方法/步骤:首先,在支付宝软件点击市民中心 。然后,打开界面后点击疫情疫苗。最后 ,在界面点击风险区域查询即可。注意事项:如果遇到问题,可以在相关页面提出疑问 。
广平县发布排查中高风险地区来广返广人员的紧急通知
全县党政机关、企事业单位要严格落实,各级党员干部带头执行 ,广大城乡居民自觉遵守。三是来广返广人员必须提前48小时向所在小区履行报备程序,并持有48小时核酸筛查阴性证明,要按照“谁邀请 、谁负责”“谁接待、谁负责”的原则 ,主动配合落实各项防疫措施;中高风险地区来返广人员一律劝返。
广安市广安区对省外来(返)广人员(不含重庆市)实行免费核酸检测,具体安排如下:免费检测范围 通知发布前3日内已抵达的省外来(返)广人员,需完成1次免费核酸检测 。
河南焦作 中高风险地区来(返)焦人员 ,需第一时间到辖区集中隔离场所报到,有近7日内核酸检测阴性报告的落实集中隔离7天并做1次核酸检测;未能提供近7日内核酸检测阴性报告的,落实“7+7 ”管控措施并做2次核酸检测。集中隔离期间的食宿、医疗及核酸检测等费用自理。
对中高风险地区所在省的其他来陕返陕人员,实施定向分流 ,落实1次核酸检测和健康监测14天等措施 。另外,陕西省疾控中心7月28日发布,因大连 、成都、常德等地连日来报告的多例确诊病例和无症状感染者均在湖南省张家界等地有时间和空间上的轨迹交集。
关于加强中高风险地区来微返微人员健康管理的通告广大居民朋友:近日 ,陕西、宁夏 、内蒙古、湖南、贵州 、云南、北京、河北、湖北 、青海等10余省份均已经发现本土确诊病例或核酸阳性者。
0月18日以来途经贵州省遵义市,10月18日以来途经北京市丰台区恒富中街3号、4号院,以及健康码异常的来广人员 ,主动向村、小区 、单位报告行程,配合健康监测、核酸检测等防控措施。
绵阳对于国内中高风险地区来返人员应该怎么管理?
疫情发生地划分中高风险地区后,各地按照推送数据 ,在24小时内完成区域协查和红黄码人员排查管理,对中高风险地区来返人员实行居家隔离直至离开风险区满14天,不具备居家隔离条件的实行集中隔离 ,隔离期间每3天完成1次鼻咽拭子核酸检测,解除隔离时采用双采双检 。隔离期间,中高风险地区降为低风险地区,在核酸双采双检阴性后解除隔离。
对入境人员严格执行“14+7”隔离措施。入境人员在入境口岸完成14天集中隔离 ,若为省内入境则由属地县市区闭环接回实施7天集中隔离;若为省外入境,凡到达我市时间不满21天的,由属地闭环接回实行集中隔离直至满21天 。国内重点地区来绵进入政策。
疫情发生地划分中高风险地区后 ,对中高风险地区来返人员实行集中隔离直至离开风险区满14天,隔离期间每3天完成1次鼻咽拭子核酸检测,解除隔离时采用双采双检。隔离期间 ,中高风险地区降为低风险地区,在核酸双采双检阴性后解除隔离 。
中高风险地区返回绵阳有什么管控措施?中高风险地区:实施集中隔离,期间每3天进行1次核酸检测 ,直至离开风险地区满14天为止,解除隔离时双采双检。温馨提示:来川人员要主动参与疫情防控工作,积极履行防控义务 ,做好个人防护,配合落实疫情防控措施。
中高风险地区来游人员一律实施自脱离风险区起14天居家隔离,家中有其他人员混住,达不到居家隔离条件的 ,请主动向居住地政府报备实行统一集中隔离 。所有公共场所须设置场所码、查验健康码 、佩戴口罩进出,严格落实亮码扫码、测量体温、一米间距 、环境消杀等措施。
对近7日内有西藏自治区、新疆维吾尔自治区除高、中风险以外的其他区域旅居史来绵人员,自抵绵之日起 ,实施3天居家健康监测 、3次上门核酸采样,第3次核酸检测阴性证明出具后,方可出行。
什么叫中高风险地区所在设区市
中高风险地区所在设区市是指被划定为中高风险地区的村/街道/社区/小区所在的那个县(市、区)所属的地级及以上城市 。以下是关于中高风险地区所在设区市的详细解释:定义范围 中高风险地区通常是根据疫情形势和防控工作需要 ,由相关部门动态划定的。
中高风险地区所在设区市的意思是指被划定为中高风险地区的村/街道/社区/小区所在的那个县(市、区)。在中高风险地区的人员非必要不要随意外出,如果需要到其它地方,需要持有48小时内核酸检测阴性证明。
中高风险地区所在县(市、区)指被划定为中高风险地区的村/街道/社区/小区所在的那个县(市 、区) 。举例说明:截至2021年9月14日 ,福州省莆田市仙游县郊尾镇后沈村为中风险区,那么郊尾镇后沈村所在的仙游县,全县人员暂不允许进京 ,待莆田市仙游县全域转为低风险地区后,再适时放开。
为什么会接到疫情排查电话
〖壹〗、疫情防控中心的工作人员通过电话进行调查,旨在了解个人的行动轨迹、接触人群以及健康状况,以便及时发现和控制潜在的传播风险。这不仅是为了保障个人的健康安全 ,也是为了维护整个社会的公共卫生安全 。因此,接到电话后,我们应该保持冷静 ,积极回应,提供真实 、准确的信息。
〖贰〗、接到疫情排查电话的原因主要是因为你可能去过中高风险地区或有与疫情相关的行程轨迹。具体原因如下:行程轨迹匹配:如果你曾经去过中高风险地区,并在之后返回居住地或其他地方 ,大数据系统会捕捉到这一信息,并反馈给相关部门 。基于这些数据,社治办或疫情防控中心会派人给你打电话进行询问。
〖叁〗、首先 ,国家卫健委可能会通过电话进行公共卫生服务的调查。这种调查通常是为了了解居民享受国家基本公共卫生服务的情况,以及评估服务的质量和满意度 。这些调查可能是由AI智能电话调查小助理进行的,全程仅需要1-2分钟。接到这类电话时 ,居民只需按照语音提示耐心回答每一个问题,提供真实的反馈即可。
〖肆〗 、智能语音交互:当你接通96120的电话后,会听到机器人的声音,对方会询问你三个与疫情相关的问题 ,你可以通过数字按键进行这是为了提高抗疫工作效率,共计面向100万居民开展智能疫情排查 。
〖伍〗、另外,由于没有行政权 ,强制隔离都是由当地政府或卫生部门下达的,如果引起不满或不足,请不要骂疾控 ,他们只是普通的医生。疫情短信这是疾控中心通过大数据筛查发送的信息。大数据显示您可能与新冠肺炎病例或无症状感染者有接触,也可能暴露于被新冠病毒污染的环境或物品。
〖陆〗、疫情防控中心打电话调查是为了排查密切接触过新冠状肺炎患者的人员 。以下是详细解释:目的:在疫情期间,疫情防控中心的主要工作是排查可能感染新冠状病毒的人员 ,以减少病毒的传播。打电话调查是其中的一种方式,目的是确认被调查者是否与确诊患者有过接触,以及他们的健康状况。
发表评论