扬州市疫情高风险地区/扬州市疫情风险等级调整
微信怎么查扬州最新高风险地区
在微信上可通过国务院客户端小程序查询扬州最新高风险地区,具体步骤如下:打开微信小程序并进入国务院客户端打开微信 ,点击底部“发现 ”选项,选取“小程序”,在小程序搜索栏输入“国务院客户端”并进入 。进入疫情风险查询页面在国务院客户端小程序首页 ,找到页面中间位置的“疫情风险查询 ”入口并点击。

在微信中查询中高风险地区,可通过国务院客户端小程序实现,具体操作如下:打开微信并进入小程序界面启动微信APP ,点击底部导航栏的“发现”选项,在发现页中选取“小程序”入口。
在微信中查询风险地区,可按照以下步骤操作:步骤一:进入个人页面在微信主界面点击底部导航栏的“我 ” ,进入个人中心页面 。步骤二:打开支付功能在个人页面中找到“支付”选项并点击,进入支付功能界面。
选取“防疫查询”功能:在“城市服务 ”页面中,通过搜索或浏览找到“防疫查询”选项并点击。此功能专门提供疫情防控相关信息的查询服务 。点击“全国中高风险疫情地区”:在“防疫查询”页面中,找到“全国中高风险疫情地区 ”选项并点击。系统将自动加载并显示最新数据。
可以通过微信的国务院客户端小程序来查询高风险地区 ,具体步骤如下:进入微信小程序页面:打开微信应用,在底部导航栏点击“发现”,进入发现页面后 ,找到并点击“小程序”选项 。进入国务院客户端小程序:在小程序页面中,通过搜索功能找到“国务院客户端 ”小程序并进入。
在微信上查看疫情中高风险地区,可按以下步骤操作:核心步骤:打开微信 ,通过“支付-医疗健康”入口进入疫情查询页面,选取风险地区功能查看具体信息。详细流程:进入医疗健康模块打开微信后,点击底部菜单栏的“我” ,选取“支付 ”选项,在支付页面中找到“医疗健康”功能并点击进入。

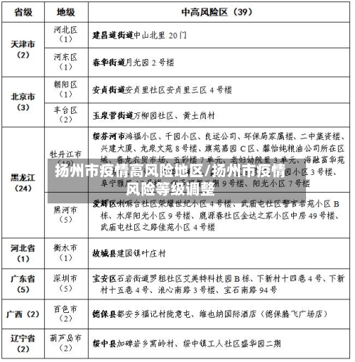
扬州中高风险区列表
〖壹〗、进入疫情风险查询页面在国务院客户端小程序首页,找到页面中间位置的“疫情风险查询”入口并点击 。选取全国疫情中高风险地区查询在疫情风险查询页面中 ,点击顶部“全国疫情中高风险疫情地区 ”选项。
〖贰〗 、近来无法通过支付宝直接查询扬州具体隔离点,但可查询扬州中高风险地区及疫情相关数据,具体操作如下:查询扬州中高风险地区:打开支付宝应用,在首页或搜索栏中输入“疫情”关键词 ,进入疫情相关服务页面。在疫情服务页面中,选取或切换至“扬州”作为目标城市 。
〖叁〗、全国中高风险地区名单截至2021年8月19日9:00,全国31个省(自治区、直辖市)和新疆生产建设兵团共有29个高风险地区 ,78个中风险地区。
南开大学黄森忠团队:警惕防疫漏洞!莫让扬州成篙城
〖壹〗 、综上所述,南开大学黄森忠团队提醒扬州需警惕防疫漏洞,避免疫情进一步扩散。扬州应加强对老年人的疫情防控宣传和教育 ,提高他们的防控意识;同时加强对居家隔离人员的管理和监督,确保防疫措施得到有效执行 。此外,扬州还应借鉴历史教训 ,加强疫情防控的各个环节,确保疫情得到有效控制。
发表评论