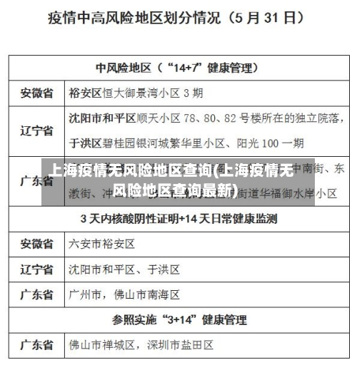
上海疫情无风险地区查询(上海疫情无风险地区查询最新)
使用微信怎么查询疫情高低风险区
〖壹〗、步骤1:进入微信个人中心打开微信,点击右下角【我的】 ,进入个人中心页面,找到【支付】选项 。步骤2:进入城市服务界面在支付页面中,向下滑动找到【城市服务】入口 ,点击进入。步骤3:选取抗疫查询功能在城市服务界面中,找到【抗疫服务】分类,点击【抗疫查询】。

〖贰〗 、在微信中查询中高风险地区 ,可通过国务院客户端小程序实现,具体操作如下:打开微信并进入小程序界面启动微信APP,点击底部导航栏的“发现”选项 ,在发现页中选取“小程序 ”入口 。
〖叁〗、选取“防疫查询”功能:在“城市服务”页面中,通过搜索或浏览找到“防疫查询 ”选项并点击。此功能专门提供疫情防控相关信息的查询服务。点击“全国中高风险疫情地区”:在“防疫查询”页面中,找到“全国中高风险疫情地区 ”选项并点击 。系统将自动加载并显示最新数据。

怎么查所在地区是低风险还是高风险?
〖壹〗、要查询所在地区是低风险还是高风险,可以通过以下两种方式:使用微信小程序查询:打开微信 ,点击下方的“发现”功能页面。在功能页面中,点击“小程序” 。进入小程序页面后,点击右上方的搜索按钮。在搜索框中输入“国家政务服务平台 ” ,并点击进入该小程序。在小程序内,点击“各地疫情风险等级查询”。按照提示进行登录和微信授权 。
〖贰〗 、除了用微信查询,还可以使用全国疫情风险等级查询系统查询风险等级。首先 ,打开全国疫情风险等级查询系统,然后选取对应地区进行查询,最后查看该地区风险等级。由国家卫生健康委提供的“疫情风险等级查询”功能可以查询哪些信息呢?进入查询页面后 ,会自动定位你所在的地区,为你呈现所在地区的疫情风险等级 。
〖叁〗、在电脑微信中,可通过“国家政务服务平台”小程序查看当前所在地区的风险等级 ,具体步骤如下:打开小程序入口:在电脑微信界面中,点击左侧导航栏的【小程序】按钮,进入小程序搜索页面后,输入“国家政务服务平台 ”并点击打开。
〖肆〗、点击底部“风险区域查询”。选取城市 ,输入区域名称,即可查询该区域是高风险还是低风险地区 。
〖伍〗 、在微信中查询中高风险地区,可通过国务院客户端小程序实现 ,具体操作如下:打开微信并进入小程序界面启动微信APP,点击底部导航栏的“发现”选项,在发现页中选取“小程序 ”入口。
〖陆〗、查询风险等级:在国务院服务页面中 ,点击“疫情风险等级查询”功能。输入目标地区(如省、市 、区县),系统将实时显示该区域的风险等级(高风险、中风险、低风险),并标注判定依据和更新时间 。注意事项:查询结果基于国家卫生健康委发布的最新数据 ,建议定期刷新以获取动态调整信息。
微信如何查询各地疫情风险等级?
首先打开微信,点击右下角的“我”。然后点击“支付 ” 。接着点击“城市服务”。然后点击底部的“国务院”进入。然后点击“国务院客户端 ”。然后点击“疫情风险查询” 。进入后,就可以看到所在地区的风险等级 ,点击上面的倒三角形可以切换城市,从而查询全国各地的风险等级。
打开微信搜索功能启动微信应用,点击顶部导航栏的“搜索”图标(放大镜形状)。输入关键词搜索在搜索框中输入“疫情风险等级 ”,点击键盘确认或搜索按钮 。选取官方渠道在搜索结果中 ,找到“中国政府网”提供的服务入口(通常带有官方标识),点击进入。
进入个人中心服务页面:打开微信,点击界面右下角的“我” ,进入个人中心页面,然后点击“服务”一栏。进入城市服务页面:在服务页面中,找到并点击“城市服务 ”选项 。进入国家政务服务平台:在城市服务页面里 ,点击“国家政务服务平台”。
如何查看自己所在地疫情风险等级
首先打开微信,点击右下角的“我”。然后点击“支付 ” 。接着点击“城市服务”。然后点击底部的“国务院”进入。然后点击“国务院客户端 ” 。然后点击“疫情风险查询”。进入后,就可以看到所在地区的风险等级 ,点击上面的倒三角形可以切换城市,从而查询全国各地的风险等级。
在微信国务院客户端中可以查询自己所在区域的风险等级,具体操作步骤如下:点击国务院打开微信 ,在搜索框中输入【国务院客户端】,点击进入该小程序。点击疫情风险等级进入国务院客户端小程序后,切换到新页面,在页面中找到并点击【疫情风险等级】选项 。
步骤1:进入搜索页面在手机中打开微信APP ,点击顶部搜索框进入搜索页面。步骤2:进入粤省事小程序在搜索框输入“粤省事”,点击搜索结果中的粤省事小程序进入。步骤3:进入疫情区域查询页面在粤省事首页找到“疫情区域 ”选项并点击,进入相关功能页面 。
选取疫情风险查询选项:进入国务院客户端页面后 ,在便民服务下方,点击“疫情风险查询”选项。允许获取位置信息:点击“允许”按钮,同意国务院客户端获取你的位置信息 ,以便准确查询所在地疫情风险等级。查看查询结果:完成上述操作后,即可进入页面查看所在地疫情风险等级查询的结果 。
在支付宝中查看自己当前城市的疫情风险等级,可通过以下三个步骤完成:点击疫情服务助手打开支付宝应用 ,在首页搜索栏输入“疫情服务助手 ”,或通过首页功能卡片找到该入口并点击进入。选取地区进入“疫情服务助手”页面后,系统默认定位当前所在城市。
可以通过支付宝中的风控地区查询功能来查看自己所在区域是否为中高风险地区 ,具体操作如下:工具/原料 华为P50HarmonyOS0.0支付宝80方法/步骤 第一步:打开手机进入支付宝,在首页点击国内新增 。第二步:点击风险区域菜单。第三步:在疫情风险等级查询页面选取自己所在区域查看风险等级。
发表评论