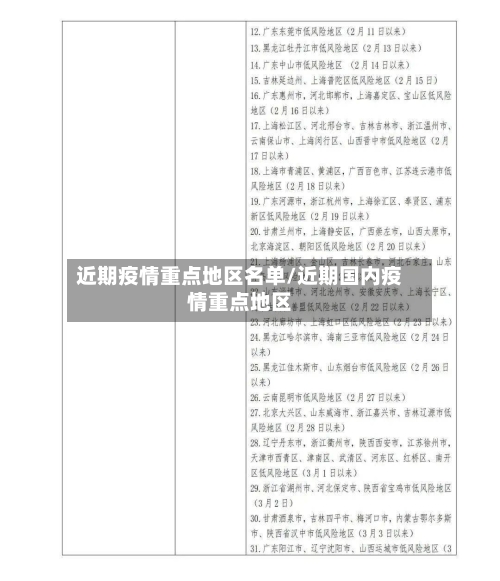
近期疫情重点地区名单/近期国内疫情重点地区
苏州防疫重点管控地区名单
〖壹〗 、姑苏区防范区范围为姑苏区全域,自3月15日起实施相关措施 ,具体措施如下:强化社会面管控,严格限制人员聚集规模防范区通过多维度措施减少人员聚集风险,核心原则为“非必要不聚集” 。

〖贰〗、社区与集宿区管控 全体居民停止非必要流动 ,外来人员和车辆非必须不得进入居民小区。小区门岗需严格查验出入人员身份,集宿区参照居民小区管理标准执行。

〖叁〗、封控区(1个):将娄门外下塘街14-1号2幢划定为封控区,实行“区域封闭 、足不出户、服务上门 ” 。

〖肆〗、苏州疫情中高风险地区名单:高风险地区:近来没有高风险地区 ,只有部分区域升级为中风险。中风险地区:苏州工业园区中风险地区3个:分别是东湖大郡花园二期22幢 、东城郡115幢和斜塘老街12号。苏州吴江区中风险地区1个:盛泽镇绿洲华庭小区41栋 。
什么叫重点疫区
〖壹〗、重点疫区是指累计确诊病例数超过100的城市或地区,包括国内和世界两类,具体判定标准及防控措施如下:国内重点疫区判定标准国内重点疫区通常以累计确诊病例数是否超过100为划分依据。
〖贰〗、重点疫区是指累计确诊病例数超过100例的城市或地区 ,在疫情全球爆发背景下,也包含境外疫情严重 、累计确诊数较高的国家或地区。具体说明如下:国内重点疫区判定标准及实例国内重点疫区以城市为单元,判定标准为累计确诊病例数超过100例 。
〖叁〗、重点疫区指累计确诊病例数超过100例的城市或地区,在疫情全球爆发背景下 ,也包含境外疫情严重、输入风险高的国家或地区。具体说明如下:国内重点疫区判定标准及实例 判定标准:以累计确诊病例数为核心指标,通常将累计确诊超过100例的城市或地区划定为重点疫区。
全面做好近期疫情防控措施
〖壹〗、严防死守做好疫情防控需通过科学部署 、基层落实和全民参与构建多层次防控体系,具体措施如下:强化基层网格化管理 ,落实“外防输入、内防反弹”各地政府以基层全科网格为抓手,通过精细化分工和责任到人,实现疫情防控全覆盖。
〖贰〗、自治区派出省级领导分赴重点地州 ,深入一线 、靠前指挥,现场检查指导当地疫情防控工作 。各级领导干部要坚决扛起疫情防控政治责任,各级党政主要负责同志要身先士卒、亲力亲为 ,敢于担当、善于作为 、真抓实干。
〖叁〗、为筑牢疫情防控防线,需严格落实以下八项防控措施:落实个人防疫责任,减少聚集活动当前奥密克戎变异毒株传播隐匿性强 ,聚集性疫情频发(如婚宴、朋友聚会等)。需严格执行“不聚餐 、不聚会、不聚集”原则,倡导“丧事简办、婚事缓办 ”,最大限度降低病毒通过聚集传播的风险 。
国家卫健委:本土感染者涉及27个省份,3月以来感染者破万
〖壹〗 、国家卫健委数据显示,近来我国本土疫情已波及27个省份 ,3月1日至13日报告本土感染者超一万例,吉林、广东、上海疫情仍在发展中,部分地区疫情上升速度较快。 以下为具体信息:全国疫情总体形势波及范围:本土疫情已扩散至27个省份 ,呈现点多、面广 、频率高的特点,疫情防控难度显著增加。
〖贰〗、月以来本土感染者破万,这波疫情涉及的省份有天津市、河北省 、吉林省、江苏省、福建省 、山东省、陕西省、甘肃省 、北京市、内蒙古自治区、辽宁省 、黑龙江省、上海市、河南省、广东省 、广西壮族自治区、重庆市、云南省 。
〖叁〗 、据央视新闻报道 ,国家卫健委有关负责人14日介绍,近来本土疫情已波及全国27个省份,呈现出点多、面广、频率大的特点。根据近来情况来看 ,吉林 、广东、上海疫情还在发展中,部分地方上升的速度还很快。
〖肆〗、根据国家卫健委公布的数据,3月1日至13日 ,当地疫情累计报告感染者超过1万例,波及全国27个省份 。由于奥米克隆传染性强,隐蔽性强,症状轻微 ,不易发现,我们更难在第一时间发现最早的病例,这也造成此轮疫情多点 、多省、多时段发生。国家工作组赴多地指导处置。
〖伍〗、国家卫健委通报本土疫情国家卫健委发布消息 ,3月以来本土疫情已波及全国27个省份 。各地正积极采取措施,加强疫情防控工作,确保人民群众生命安全和身体健康。沈阳实施核酸证明查验沈阳市发布通知 ,自18日起,居民乘坐公共交通工具 、进入公共场所需凭核酸证明。这一举措旨在加强疫情防控,减少人员流动带来的风险。
〖陆〗、省份累计报告接种新冠病毒疫苗31亿5689万剂次 。青岛疫情:3月6日0时至14时新增27例本土确诊病例 ,均系莱西市集中隔离人员。莱西两日累计报告91例本土确诊,其中87人为师生;疫情已隔离5292人次,完成采样615890份。上海疫情:3月6日新增3例本土确诊病例和7例无症状感染者 。

发表评论