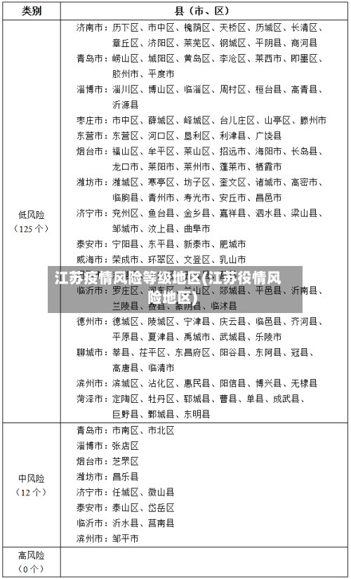
江苏疫情风险等级地区(江苏役情风险地区)
江苏昆山现在属于什么风险地区
〖壹〗、蓝色标志:适用于经昆山市外全域低风险地区城市的货运车辆,对应司乘人员行程卡不带*号。绿色标志:适用于仅在昆山市域范围内执行运输任务的货运车辆 ,对应司乘人员行程卡只有“苏州”轨迹。

〖贰〗、昆山的快递没有停了 。昆山市是低风险地区。具体的风险划定标准为:以县市区为单位,无确诊病例或连续14天无新增确诊病例为低风险地区。14天内有新增确诊病例,累计确诊病例不超过50例 ,或累计确诊病例超过50例,14天内未发生聚集性疫情为中风险地区 。

〖叁〗 、昆山现在还是低风险地区,而江苏省南京、无锡、徐州 、常州、苏州、南通 、连云港、淮安、盐城 、扬州、镇江、泰州 、宿迁也均为低分险地区 ,并未调整疫情风险等级。昆山疫情今天最新消息 截止11月16日上午,昆山现有本土确诊病例为零,也没有无症状感染者。

〖肆〗、不需要 。根据汝州市防疫工作要求 ,截至到2022年10月14日,经核实汝州地区和昆山地区都属于低风险地区,根据两地防疫政策显示:从昆山回汝州只需持有48小时核酸阴性证明即可 ,不需要报备,回来后可以正常居住酒店。
〖伍〗、感染风险:低风险场景:单纯接触被污染的物体表面,感染风险较小。高风险场景:若反复接触污染表面且未做好手卫生或个人防护(如未佩戴口罩),感染风险将显著增加 。防护建议:勤洗手 ,避免用手触摸口鼻。在公共场所或密闭空间内规范佩戴口罩。保持社交距离,减少聚集性活动 。
〖陆〗、现在,昆山市属于低风险地区 ,可以去苏州市。
南京是中高风险地区吗?
〖壹〗 、截至2022年3月14日24时,南京全域均为低风险地区,不属于中高风险地区。以下为具体说明:风险等级判定依据:根据2022年3月15日更新的信息 ,南京市在2022年3月14日24时的风险等级评估中,全域范围均被划定为低风险地区。
〖贰〗、南京高风险地区为江宁区东山街道湖西雅居东苑 。以下是详细信息:高风险地区数量:1个。具体位置:江宁区东山街道湖西雅居东苑。风险等级调整时间:自2022年3月15日起,该区域被划定为高风险地区 。疫情防控相关措施及信息获取:餐饮业防控要求:餐饮店需执行“一米线 ”“戴口罩”“测体温”等疫情防控措施。
〖叁〗、进入南京的最新规定如下:针对不同风险地区旅居史人员的管控措施 国内中高风险地区旅居史人员 、与确诊病例(含无症状感染者)有轨迹交叉人员严格限制出行 ,需落实“14天集中隔离+7天居家健康监测 ”管控措施,隔离期限按离开该地之日算起。
〖肆〗、近来从外省市回南京有什么防疫要求?总体要求:所有市外来(返)宁人员需提前向目的地单位、社区(村)或酒店报备,持48小时内核酸检测阴性证明 ,途中做好个人防护和健康监测,抵宁后配合落实核酸检测 、隔离观察和健康监测等措施 。
〖伍〗、截至2022年3月14日24时,南京全域均属低风险地区,近来(以提供信息时间点为准)并非中高风险地区。以下为具体说明:风险等级更新时间:信息明确标注更新于2022年3月15日 ,数据统计截止时间为2022年3月14日24时,内容时效性较高。
〖陆〗、南京近来是低风险区域 。自2022年4月6日起,南京市4个中风险地区调整为低风险地区 ,调整后南京市全域为低风险地区。以下为详细说明:风险等级调整情况根据公开信息,南京市自2022年4月6日完成风险等级调整后,全市范围内已无中高风险地区 ,全域实施低风险管控措施。

江苏是中高风险地区嘛
〖壹〗 、截至近来,全国中高风险地区名单如下:高风险地区9个,中风险地区167个 。
〖贰〗、截至2022年3月14日24时 ,南京全域均为低风险地区,不属于中高风险地区。以下为具体说明:风险等级判定依据:根据2022年3月15日更新的信息,南京市在2022年3月14日24时的风险等级评估中 ,全域范围均被划定为低风险地区。
〖叁〗、江苏不是中高风险地区。截至2022年5月22日24时,江苏现有0个高风险地区,0个中风险地区 。5月22日0-24时,江苏无新增确诊病例 ,无新增无症状感染者。解除隔离医学观察的无症状感染者45例(均为本土)。
江苏省宿迁市是低风险区吗
截至2022年3月15日10:40,江苏各市风险等级情况如下:南京市:全市低风险 。苏州市:全市低风险。扬州市:全市低风险。徐州市:全市低风险 。无锡市:全市低风险。常州市:部分高风险和中风险(点此查看详情)。南通市:全市低风险 。宿迁市:部分中风险(点此查看详情)。淮安市:全市低风险。盐城市:全市低风险 。镇江市:全市低风险。泰州市:全市低风险。
截止至2022年3月17日,江苏省宿迁市并非全域低风险地区 ,其中宿城区龙河镇秦祠村十组为中风险地区,其余地区为低风险地区。具体说明如下:中风险地区:宿城区龙河镇秦祠村十组被划定为中风险地区,需按照当地疫情防控要求采取相应管控措施 ,如限制人员流动 、加强核酸检测频次等 。
宿迁属于低风险地区,现在全省的隔离管控措施一致,低风险地区只要有48小时核酸 ,则不需要隔离。
江苏有高风险地区和低风险地区。高风险地区(1个):江苏省南京市(1个)栖霞区迈皋桥街道星程酒店(经五路店) 。中风险地区(5个):江苏省宿迁市(3个)宿豫区锦绣江南小区,宿豫区江山大道38号1A栋厂房,宿豫区安泰佳园小区。
苏州现在属于中高风险地区吗?
〖壹〗、苏州近来不属于中高风险地区 ,行程码不带星。以下是具体说明:风险等级划分依据:根据国家相关疫情防控政策,中高风险地区的判定主要基于区域内疫情传播风险程度、病例数量及聚集性疫情规模等因素 。截至3月26日,苏州未被划定为中高风险地区,表明其整体疫情风险处于可控范围。
〖贰〗、不是。通过查询苏州市健康委员会官方网站显示 ,截至2023年5月24日,苏州市已经不再是中高风险地区 。苏州市,简称“苏” ,古称姑苏 、平江,是江苏省辖地级市、Ⅰ型大城市,上海大都市圈和苏锡常都市圈重要城市 ,国务院批复确定的长江三角洲重要的中心城市之国家高新技术产业基地和风景旅游城市。
〖叁〗、不是。截至2023年2月15日根据苏州卫健委公告可知,苏州市为常态化防控地区,不是中高风险 。苏州 ,简称“苏”,古称姑苏 、平江,江苏省辖地级市 ,是国务院批复确定的长江三角洲重要的中心城市之国家高新技术产业基地和风景旅游城市。
〖肆〗、总结:苏州来穗人员需根据所在区域风险等级接受相应管控,中高风险地区或特定小区人员需严格居家隔离并多次核酸检测,其他地区人员需健康监测并定期检测。所有相关人员均需主动报备并配合社区管理。
〖伍〗、022年2月17日16时起,江苏苏州多地被调整为中风险地区 ,具体包括吴江区长安路2358号吴江科技创业园 、姑苏区永林二区12幢、苏州工业园区花语江南20幢,其他地区风险等级未发生变化 。
〖陆〗、月10日至27日,苏州市累计报告新冠肺炎本土确诊病例2例 ,均在定点医疗机构隔离治疗;累计报告本土无症状感染者74例,均在定点医疗机构隔离医学观察。新增感染者来源集中于周边外省市中高风险地区,涉及货运 、通勤等重点人员及其关联群体 ,表明输入性风险仍是当前防控重点。
江苏有多少高风险地区
〖壹〗、截至近来,全国中高风险地区名单如下:高风险地区9个,中风险地区167个 。
〖贰〗、截止12月7号有540。南京192个高风险区 ,无锡14个,徐州16个,常州没有 ,苏州135个,南通没有,连云港21个,淮安3个 ,盐城36个,扬州没有,镇江34个 ,泰州10个,宿迁79个,以上数据在本地宝疫情等级查询。高风险地区一般指高风险等级地区 。
〖叁〗 、截至近来 ,江苏划分了13市高风险地区和中风险等级。各个城市最新风险等级详见正文。
〖肆〗、江苏地区近来有116个中风险地区;有2个高风险地区 。高风险区域:是合计新冠病例超过了50例,并且〖Fourteen〗、天内有聚集性疫情发生。中风险地区:14天以内有新增加确诊病例,且累计新冠确诊病例没有超过50例;共合计新冠肺炎确诊病例有超过50例 ,14天内没有发生聚集性疫情。
〖伍〗、江苏有高风险地区和低风险地区 。高风险地区(1个):江苏省南京市(1个)栖霞区迈皋桥街道星程酒店(经五路店)。中风险地区(5个):江苏省宿迁市(3个)宿豫区锦绣江南小区,宿豫区江山大道38号1A栋厂房,宿豫区安泰佳园小区。
〖陆〗 、江苏省内唯一的高风险地区是淮安市的淮安区。泰州市与淮安区并无直接联系 ,因此泰州市的疫情风险相对较低 。总结:江苏泰州市近来属于低风险地区,但市民仍需保持警惕,如实登记信息并遵守相关防疫措施。同时,应关注疫情动态 ,特别是中高风险地区的情况变化。
发表评论