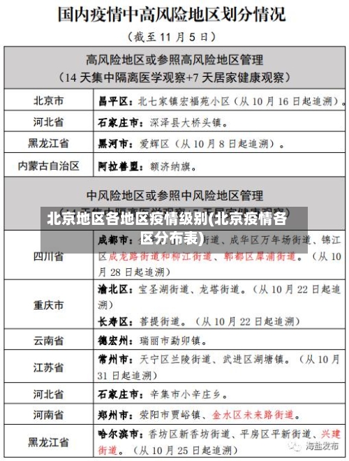
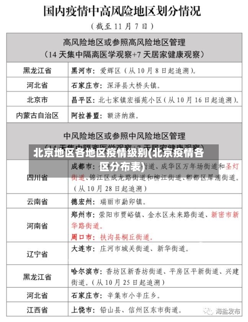
北京地区各地区疫情级别(北京疫情各区分布表)
北京二级降三级响应是什么意思
〖壹〗 、北京二级降三级响应是指北京市针对传染病发生的风险降低,将原本的二级响应措施下调为三级响应措施。以下是关于这一概念的详细解释:突发公共卫生事件响应级别 突发公共卫生事件响应级别是用来衡量和应对突发公共卫生事件严重程度的一种机制 。

〖贰〗、北京二级降三级响应是指将原本的突发公共卫生事件二级响应下调至三级响应 ,意味着相关的传染病发生的风险在降低,可以适当调整防控措施和应对策略。以下是关于这一调整的详细解释:突发公共卫生事件响应级别概述 突发公共卫生事件响应级别通常根据事件的严重程度、影响范围以及防控需求等因素进行划分。

〖叁〗 、北京二级降三级响应意味着相关的传染病发生的风险在降低,因此下调了响应程度 。具体来说:响应级别变化:二级响应:是针对重大的突发公共卫生事件所采取的紧急应对措施 ,是仅次于比较高级别的应对措施。三级响应:其级别低于二级响应,表示疫情风险有所降低,但仍需保持一定的防控措施。
〖肆〗、北京市突发公共卫生事件响应级别从二级调整至三级,意味着疫情防控形势持续向好 ,社会生产生活秩序将进一步有序恢复。街舞老师感慨“终于等到这一天”,反映出文体行业从业者对全面复工复产的期待,而相关政策也为街舞等体育健身活动的开展提供了明确指引 。

北京市昌平区马池口镇白浮村疫情啥级别
〖壹〗、北京市昌平区马池口镇白浮村疫情低风险地区。根据相关信息查询显示:北京市昌平区马池口镇白浮村近几日无新增病例 ,因此降为低风险。白浮村位于北京市昌平区马池口镇,京藏高速与京密引水渠交汇的东南位置,周围有山峡村、姜屯等村落 ,该村人民友好好客,风景优美 。曾于一九九一年被国家乡镇企业局评为“中国乡镇经济百强村 ”第九十名。
〖贰〗 、北京市昌平区白浮村12月12日解封。2022年11月27日12时,昌平区疫情动态实时数据如下:高风险地区9个 ,中风险地区0个,其中马池口镇白浮村属于高风险地区,根据封控区14天内(自最后1例感染者隔离管控日期起计算)无新增感染者 ,则解除封控,那白浮村解封要到12月12日解封 。
〖叁〗、昌平区白浮村有两个不同统计的人口数据,分别是2220人和约20000余人。在《历史地名【白浮】白浮在哪里,白浮介绍》中提到 ,白浮村属马池口镇,人口为2220人。而《正式开诊!昌平这里新增一社区卫生服务站》显示,马池口镇白浮村地处镇域东南部 ,常住居民约20000余人 。
北京的“应急响应级别下调”之后,不要以为疫情防控会放松
北京突发公共卫生事件应急响应级别从一级调整至二级后,疫情防控并未放松,而是提出了新的更高要求 ,具体变化和防控措施如下:应急响应级别调整的核心原则应急响应级别下调不意味着防控措施减弱,而是根据疫情形势优化策略。北京市政府明确要求“防控标准不降、力度不减 ”,并强调“境外输入”风险仍需严控 ,首都安全不容闪失。
北京应急响应级别由二级调至三级后,主要变化包括公共场所限流放宽 、部分行业有序开放,但疫情防控措施仍需严格落实 。 具体变化如下:公共场所限流比例提升 公园限流从30%升至50% ,旅游景区、体育健身场所、图书馆 、博物馆、美术馆等室内外场所的限流比例同步提升至50%。
北京应急响应级别下调后,医药股走势需理性看待,行情可能并未结束,但需关注风险与市场变化。第一 ,应急响应级别下调的背景与意义北京应急响应级别从二级降为三级,是基于疫情防控取得阶段性成果的决策。近来北京已连续13天无新增本地确诊病例,高风险患者清零 ,表明疫情传播风险显著降低 。
去哪儿网:北京“降级”将刺激2.5亿人次出行
〖壹〗、北京市突发公共卫生事件应急响应级别由二级降为三级后,去哪儿网数据显示将刺激约5亿人次出行,进出京机票搜索量上涨7倍 ,北京出港航班预订量显著增加,热门航线包括北京-上海 、北京-三亚、北京-成都。
〖贰〗、机票与火车票搜索量激增:去哪儿网发布的数据显示,在北京市宣布这一消息后的半小时内 ,湖北出发至北京的机票 、火车票搜索量瞬间上涨。其中,武汉-北京机票搜索量环比昨日增长了9倍,火车票搜索量也增长了2倍 。这一数据反映了大量湖北民众对进京需求的迅速释放 ,以及他们对未来能够顺利出行的期待。
〖叁〗、交通出行:去哪儿网半小时内北京出发机票预订量暴涨15倍,飞猪平台北京进出港机票成交量增长超500%,进出北京火车票成交量增400%;上海G1503高东收费站往G40长江隧道方向流量同比增加50%,连续拥堵超35小时。旅游住宿:携程平台上北京用户抢购高星酒店券数大涨650% ,美团北京地区景区访问量暴涨199% 。
〖肆〗、春节期间,首都北京不仅有传统庙会可逛,还在奥林匹克中心区等7个点位同时上演灯光秀;古城西安陆续推出非遗盛会、非遗线路等千余项活动;福建举办“两马同春闹元宵 ”灯会等系列活动 ,两岸同胞共贺蛇年。
发表评论