猪瘟最新消息地区疫情/猪瘟疫情最新消息2020症状
云南省腾冲市发生非洲猪瘟疫情(附非洲猪瘟的最新消息)
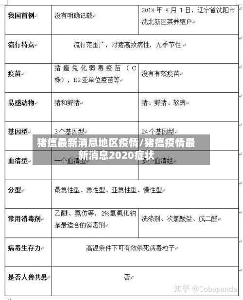
〖壹〗、月13日,农业农村部接到中国动物疫病预防控制中心报告 ,经云南省动物疫病预防控制中心确诊,腾冲市界头镇一养殖户发生非洲猪瘟疫情 。疫情发生时,该养殖户存栏生猪261头 ,发病177头,死亡97头。有关非洲猪瘟的最新消息,下面我们一块儿来了解下吧。农业农村部新闻办公室11月13日发布,云南省腾冲市发生非洲猪瘟疫情 。

〖贰〗 、如4月4日云南省迪庆州香格里拉市10养殖户的生猪发生非洲猪瘟疫情 ,5月22日云南省文山州砚山县维摩乡部分养殖户生猪发生非洲猪瘟疫情。云南省自2018年10月以来,累计发生非洲猪瘟疫情9起,波及存栏生猪2327头。近来云南有3个州(市)处于封锁状态。

〖叁〗、025年12月 ,全球多个国家和地区报告了非洲猪瘟疫情,主要集中在中国甘肃省、欧洲的多个国家以及非洲的南非 。具体情况如下: 国内疫情甘肃省兰州市永登县的一个养殖场发生了疫情,该场共存栏生猪9927头 ,其中发病280头,死亡92头。这是本月国内公开报道的唯一一起疫情。

〖肆〗 、非洲猪瘟是由非洲猪瘟病毒引起的家猪、野猪的一种急性、烈性、高度接触性传染病,所有品种和年龄的猪均可感染 ,对全球养猪业危害严重 。具体介绍如下:疫病分类:世界动物卫生组织将其列为法定报告动物疫病,我国将其列为一类动物疫病。

下半年咱还能吃得起猪肉吗?
〖壹〗 、下半年猪肉费用大概率会上涨,但通过政府调控和消费者调整消费结构 ,仍能在一定程度上保障吃得起猪肉。具体分析如下:猪肉费用上涨的原因禁止从加拿大进口猪肉6月18日,中国海关总署对加拿大猪肉发风险预警并停止从加拿大公司进口猪肉,原因是检测出该批猪肉含有被禁用的饲料添加剂莱克多巴胺(“瘦肉精”) 。
〖贰〗、近来也达到了共识,即下半年猪肉消费大概率将不及预期。我们都知道 ,我国不仅是猪肉生产大国,同时也是全球头号猪肉消费大国,猪肉消费在肉类消费中的占比超过了50%。既然如此 ,为什么还会不及预期呢?原因一:收入下滑,二师兄“吃不起 ”了 。
〖叁〗、025年的猪肉当然可以吃,只要注意挑选和烹饪方式 ,它依然是营养又美味的选取。猪肉富含优质蛋白质和多种维生素 、矿物质,是很多人餐桌上的重要角色。不过,想吃得放心又健康 ,确实需要花点心思 。 挑选猪肉购买猪肉时,尽量选取正规的超市或市场,这些地方的猪肉都经过严格检验 ,能避免寄生虫、细菌等风险。
〖肆〗、生猪和能繁母猪存栏量的大幅下降,直接导致猪肉市场供应紧张,进而推动猪肉费用明显上涨。7月份全国猪肉费用同比上涨27%,8月份第二周 ,500个集贸市场猪肉费用达到344元/公斤,同比上涨48%。猪周期的影响非洲猪瘟爆发后,猪肉费用上涨的预期开始抬头 ,猪周期随之启动 。
〖伍〗 、后续费用走势分析 后续随着冬至、元旦和明年春节等重要时点到来,猪肉消费需求会增加。在这些节日因素影响下,猪价大概率会是一个震荡向上的趋势 ,涨中带跌。
〖陆〗、营养成分流失,微生物也更容易侵入繁殖 。多次反复后,变质风险大增 ,这种情况下超过半年的猪肉就不适合吃了。 还要观察猪肉外观和气味。若猪肉颜色发暗 、有异味,或者出现黏液等异常现象,那就表明已经变质 ,绝不能食用 。总之,冷冻超半年的猪肉能不能吃,要综合多方面因素谨慎判断。
今年猪瘟最严重的省份
024年8月北方地区河南、山东、河北猪瘟疫情较为突出 根据最新监测数据,当前北方地区猪瘟疫情呈现扩散态势 ,河南 、山东、河北三省情况加重,其中河南和山东的样本检出率及病源扩散速度环比上周明显上升,河北次之。此现象可能与高温高湿气候、跨区域流通管理等因素有关 。
河北省。通过查询搜狐新闻网显示 ,2023年国内外关于非洲猪瘟的消息就此起彼伏,河北省是非洲猪瘟疫情最为严重的地区之一,多个市县的猪场都出现了非洲猪瘟的病例 ,病毒的传播速度极快。
疫情现状 台湾地区情况:2025年10月中旬,台湾省台中市梧栖区一畜牧场爆发非洲猪瘟疫情,累计猪只异常死亡117头 ,预防性扑杀195头,全省启动5天猪只禁运禁宰及全面禁止厨余养猪措施;南投县虽未传出疫情,但已对80处养猪场加强追踪监控 ,排查关联场后无病毒阳性反应 。
浙江发生非洲猪瘟疫情如何处理?
疫情上报与后续监测及时上报:发现疑似非洲猪瘟症状(如高热、呕吐 、皮肤发红、死亡率高)时,需立即向当地兽医部门报告,配合采样检测,避免瞒报导致疫情扩散。持续监测:疫情控制后 ,需对剩余猪群进行21天以上的密切观察,每天检测体温和采食量,发现异常立即处理。
双胞胎公司对代养殖户发生非洲猪瘟的处理方式 ,主要依据国家动物防疫法规和公司内部管理规范,核心是快速控制疫情、减少经济损失,并防止病毒扩散。疫情确认后 ,双胞胎公司会立即启动应急响应机制 。首先,隔离病猪,将发病猪群转移到专用隔离舍 ,由专人看管,避免与其他健康猪接触。
猪场一旦出现非洲猪瘟,必须立即采取严格的综合防控措施 ,核心在于快速阻断病毒传播 、彻底消毒和无害化处理病死猪,同时配合相关部门做好疫情报告和排查工作。理解了非洲猪瘟的极强传染性和高致死率后,我们自然要转向最紧迫的行动方案 。
今年8月以来,辽宁沈阳沈北新区、河南郑州经济开发区、江苏连云港海州区 、浙江温州乐清市先后发生4起非洲猪瘟疫情 ,这是非洲猪瘟首次传入我国。疫情发生后,农业农村部根据《非洲猪瘟疫情应急预案》,第一时间启动Ⅱ级应急响应 ,向社会公布疫情情况并发出预警信息,全力做好疫情防控。一是迅速果断处置疫情 。
切断传播路径:全场暂停人员流动,使用2%火碱溶液对猪舍地面、墙面及粪污通道浸泡消毒 ,每天至少两次。第二阶段:上报与专业化处理 上报农业农村部门:48小时内向当地动物疫病防控中心报告,根据《动物防疫法》要求配合采样检测。
严格消毒措施:对发病猪所在圈舍进行彻底消毒,包括带猪消毒和空栏消毒 。使用高效消毒剂(如过硫酸氢钾复合物)进行常规消毒 ,同时采用火焰喷枪对栏舍进行高温消毒,杀灭潜在病毒。每月使用生石灰与火碱配制的30%石灰乳对圈舍进行白化处理,进一步降低病毒存活率。
发表评论