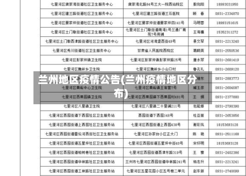
兰州地区疫情公告(兰州疫情地区分布)
2022年11月8日兰州城关区新增5个中风险区
022年11月11日0至24时 ,兰州市新增确诊病例3例,新增无症状感染者339例;截至11月12日,现有中高风险区65个 ,并发布口罩佩戴规范要求 。疫情感染情况新增确诊病例:2022年11月11日0至24时,兰州市新增本土确诊病例3例,均分布在城关区 ,且全部由无症状感染者转归为确诊病例。

兰州预计在11月中下旬左右实现疫情清零并全面解封,具体时间可能在11月15号前后,但需以官方通报为准。当前兰州疫情尚未完全结束 ,仍存在新增本土确诊病例和无症状感染者 。
根据疫情形势变化,按照《新型冠状病毒肺炎防控方案(第九版)》规定,经省、市专家组研判,自2022年10月28日0时起 ,盐湖区风险区域等级调整如下:风险区调整情况新增高风险区1个:大渠办北城印象11号楼。高风险区调整为中风险区3个:南城办泰山巷西五巷。姚孟办吕儒村 。
月5日0时—24时,兰州市新增确诊病例6例(均为无症状感染者转确诊病例),新增无症状感染者51例;自11月7日0时起 ,除七里河区外其他区县低风险区将有序恢复流动。
兰州安宁区疫情防控最新通告(兰州安宁区疫情防控最新通告公告)
兰州市安宁区新冠肺炎疫情防控公告10月17日,安宁区在疫情防控工作过程中,经风险研判 ,现提醒广大群众,落实好以下防控措施:请10月13日至10月16日期间每天06:15—22:00左右到过安宁区通达街甜美香_的人员立即主动向所在社区 、街道报备,配合落实居家隔离、健康监测、核酸检测等各项防控措施。
兰州市11月22日新增61个高风险区】「兰州身边事」「兰州疫情」 据兰州市城关区和安宁区防控办11月22日发布的最新疫情通告显示 ,经专家综合评估研判,自即日起(11月22日),兰州市城关区和安宁区新增61个高风险区 ,其中城关区新增34个高风险区,安宁区新增27个高风险区 。
兰州封城时间为2022年对部分区域实行临时性管控措施的开始时间(具体时间未明确说明,但为一周内的某个时间点),解封时间预计在7月底或8月上旬 ,具体时间以官方通告为准。

11月22日0至24时兰州新增843例无症状感染者
〖壹〗 、022年5月15日0—24时,上海新增本土新冠肺炎确诊病例69例(含42例既往无症状感染者转归),无症状感染者869例 ,新增本土死亡4例,新增境外输入性确诊病例1例,无新增境外输入性无症状感染者。本土确诊病例情况 新增确诊病例总数:69例 ,含42例既往无症状感染者转归,新增治愈出院468例。
〖贰〗、020年11月23日0—24时,全省新增新冠肺炎确诊病例0例 ,新增疑似病例0例,新增出院病例0例,新增死亡病例0例 。
〖叁〗、苏州市疫情防控2022年第118号通告4月29日0至24时 ,苏州无新增新冠肺炎本土确诊病例。新增本土无症状感染者1例。新增境外输入无症状感染者1例 。4月29日,我市实现了社会面清零。
〖肆〗 、临时检修时间临时检修通常是因为设备改造、升级等原因需要临时停机,其时间并不固定。例如,晋江市融媒体中心曾在2025年10月31日0时至11月2日24时进行停电检修;杭锦843台于2025年7月22日3:50至25日3:50停播3天 。电视台进行临时检修时 ,会通过官方渠道提前发布公告。
兰州市11月5日新增6+51例,部分城区终于迎来解封啦!
〖壹〗、月5日0时—24时,兰州市新增确诊病例6例(均为无症状感染者转确诊病例),新增无症状感染者51例;自11月7日0时起 ,除七里河区外其他区县低风险区将有序恢复流动。
发表评论