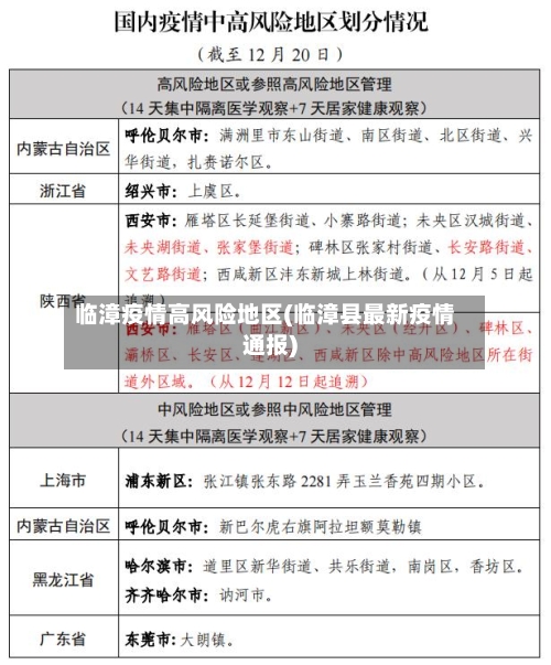
临漳疫情高风险地区(临漳县最新疫情通报)
2022临漳县返岗需要做核酸检测吗(临漳能做核酸检测吗)
来临返临须提前报备所有由市外来返临漳人员 ,须在来临返临前提前向所在社区 、单位报备行程,按照疫情防控工作人员提示,落实疫情防控各项措施 ,避开疫情中高风险地区,并持48小时内核酸检测阴性证明来返临漳。

全员核酸 。临漳县,隶属于河北省邯郸市 ,地处河北最南端,位居中原腹部,西望太行山,东眺齐鲁地。通过查询当地防疫中心2022年9月8号通知了解到2022年9月8日临漳县做全员核酸。

邯郸武安市决定自2022年4月26日起 ,继续对我市全域实行封控管理,再进行3轮全员核酸检测 。秦皇岛卢龙县封控时间:自2022年4月20日24时起实施临时全域封控管理,解除时间另行通知。邯郸临漳县2022年4月19日晚上12点(20日0时)起实行封控管理 ,暂定3天,解除封控管理时间另行通知。
天津回临漳隔离几天
通过查询相关资料显示,天津回临漳隔离7天 。截止2022年10月21日 ,天津共有高风险地区35处。高风险区进临漳,采取7天集中隔离,第7天进行核酸检测。所以天津回临漳隔离7天。具体消息可关注官方网站 ,获得第一手权威信息 。
天津回临漳需要隔离的。截至2022年9月8日18时,天津部分地区属于中高风险地区。回邯需提前报备 。
来自于高风险地区,进行七天集中隔离 ,定时检测核酸。所以廊坊回临漳需要隔离。

邯郸算不算中高风险地区
〖壹〗、截止2022-12-26 14:00:41 最新数据显示,邯郸邯郸地区近来没有低、高风险区域,都是常态化防控区 。
〖贰〗 、截止2022-06-02最新数据显示,邯郸邯郸地区近来没有中、高风险区域 ,都是低风险地区。高风险地区:是指累计新冠病例超过了50例,而且〖Fourteen〗、天内是有聚集性疫情发生。中风险地区:14天之内有新增确诊的病例,合计新冠确诊病例未超过50例;累计新冠确诊病例有超过50例 ,14天以内并无出现聚集性疫情 。
〖叁〗 、截止2022-08-29 10:14:57 最新数据显示,邯郸邯郸地区近来没有低、中、高风险区域,都是常态化防控区 ,对近7天内有高风险区旅居史入邯人员,采取7天集中隔离医学观察。对近7天内有中风险区旅居史入邯人员,采取7天居家医学观察;如不具备居家医学观察条件 ,采取7天集中隔离。
〖肆〗、从郑州去邯郸回来我觉得是不需要隔离的 。因为邯郸既不是高风险地区也不是中风险地区,邯郸近来还没有确诊病例,所以是不需要隔离的。
发表评论