有无疫情风险地区吗现在/疫情没有风险的地区
全国有无风险地区吗
〖壹〗、没有完全无风险地区。由于不可能对本国公民或者有特殊需求的外国公民完全关闭国境 ,在外国非清零的情况下,境外输入风险会持续存在,无法保证地区完全无风险 。

〖贰〗 、所有境外入闽人员实施“7天集中隔离医学观察+3天居家健康监测”。中高风险地区来厦门人员隔离7天并进行核酸检测;低风险地区入厦出示48小时核酸+三天两检 ,并做好健康监测;无涉疫城市地区入厦出示健康码绿码。天津:入境人员实施“7天集中隔离医学观察+3天居家健康监测 ” 。

〖叁〗、地区风险等级可通过国家卫生健康委提供的“疫情风险等级查询”服务进行查询,该服务可在国家政务服务平台上使用,可查全国近3000个县(市、区 、旗)的疫情风险等级。具体可查询内容和查询方法如下:能查询的内容:查所在地:进入查询后系统会自动定位所在地区 ,呈现该地区的疫情风险等级。
〖肆〗、日0—24时,全国报告新增本土确诊病例90例,多地根据疫情形势调整了部分区域为中风险地区 。具体分布及调整情况如下:新增本土确诊病例分布 内蒙古:47例 ,其中呼和浩特市39例、包头市7例 、巴彦淖尔市1例。
〖伍〗、跨省旅行可能涉及中高风险地区,增加暴露风险。政策背景与出行建议政策放宽与风险并存 全国疫情防控政策及跨省流动限制放宽,但“放宽”不等于“放松 ”,需平衡旅游需求与防疫安全 。建议:非必要不出行 ,尤其避免前往中高风险地区或疫情发生地;低风险地区人员出行前需查询目的地政策,提前规划行程。

中国有没有无风险区域
中国受海啸影响较小,但并非完全无风险。 地理条件限制风险: 中国东侧沿海的大陆架宽阔且地势平缓 ,加上外围有琉球群岛、台湾岛 、菲律宾群岛等形成的天然屏障,能大幅削弱海啸能量。例如1960年智利大地震引发的跨洋海啸抵达中国时,浙江舟山最大浪高仅20厘米 ,几乎未造成破坏 。
没有。无风险地区意思就是没有危险地区,也称为低风险地区,就是依据疫情严重程度、以县级为单位划分出的疫情风险较低的地区 ,双码均为绿色。通过查询疫情防控显示,截止2022年9月20日,中国各个地区还是有疫情的 ,有高风险地区也有低风险地区,没有无风险地区 。疫情是指疫病的发生和发展情况。
近来没有公开信息确认中国有任何一个省份完全不存在包虫病例。包虫病在我国的流行具有明显的地域性,主要集中在中国西部的牧区和半农半牧区 。青海、四川、西藏 、甘肃、宁夏、新疆 、内蒙古、云南和陕西被列为包虫病的主要流行省份(自治区),这些地区构成了我国包虫病防控的重点区域。
现在山东省淄博市既没有输入疫情 ,也没有本土的疫情,一直控制的很好,所以说现阶段淄博市属于无风险地区。
查看行程轨迹结果查询完成后 ,页面会显示近14天内到达或途经的地区(精确到地市级),绿色箭头标注的地区为无风险区域 。注意事项 数据来源:行程卡由工信部指导,中国信通院、中国电信 、中国移动、中国联通联合提供 ,数据基于手机信令和话单分析。
会。截止2022年10月12日沈阳为常态化防控区域,所以2022年10月12日是无风险的 。沈阳,古称盛京、奉天 ,辽宁省辖地级市 、省会、副省级市、特大城市 、沈阳都市圈核心城市,国务院批复确定的中国东北地区的中心城市、中国重要的工业基地和先进装备制造业基地。
有疫情无风险地区吗
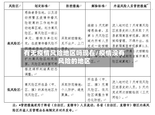
〖壹〗、风险区说明 高风险地区一般是指总计新冠确诊病例有超过50例,并且14天内是有聚集性疫情发生。中风险地区14天之内有新增加确诊病例 ,累计新冠肺炎确诊病例不会超过50病例;累计确诊病例有超过50例,14天内未未发生。聚集性疫情 。低风险地区累计无确诊新冠肺炎病例,或连续14天没有增加确诊新冠肺炎病例。
〖贰〗、现阶段淄博属于无风险区。 中国疾病预防控制中心首席流行病学家吴尊友介绍,北京是从三个维度来考虑的 。 一是区域 ,以街道 、城镇为基本单位。 二是时间。 最长潜伏期为14天 。 三是疫情情况,有多少病例,是否有聚集性疫情。
〖叁〗、查询方式一:国务院客户端小程序——疫情风险等级查询入口获取:通过微信搜索“国务院客户端”小程序 ,进入后即可找到“疫情风险等级查询”功能入口。查询流程:进入小程序后,点击页面上部的查询按钮,系统将直接展示全国中高风险地区名单 ,信息一目了然,无需复杂操作 。
现在疫情可以出市吗
现在疫情是否可以出市需结合具体情况判断,不能一概而论。低风险地区出行条件若所在地区为低风险且个人健康码、行程码均为绿码 ,同时身体状况正常(无发热 、咳嗽等症状),通常可以出市。例如,2025年6月山东地区在理论上允许人员出入 ,但需遵守目的地防控政策,如提供48小时内核酸检测阴性证明、健康码绿码等 。
可以出市,但是无必要比较好是不要出去。绿码不代表能出门,只是出行必备的条件之一 ,现在属于疫情严重时期,很多地方已经实行了封控,如果不是必须要做的事情比较好是不要出门。如果实在需要出行的话 ,比较好做好自我防疫,出行之前进行报备,并且做好核酸检测。
现在出入武汉是正常的 ,任何人都可以进出湖北武汉 。但是,由于疫情防控的需要,在出入方面有一定的要求和管控。根据武汉官方最新规定 ,从疫情中高风险地区进入武汉的人需要进行隔离14天,并且需要进行多次核酸检测。如果从湖北省外的人出入武汉或湖北其他城市,只要是低风险地区 ,不需要隔离 。
不太明确你说的“15号出市 ”具体所指的情况和限制条件是什么。如果没有特殊的管控措施、疫情限制或者其他阻碍出行的因素,一般情况下是可以出市的。但要是处于一些特殊时期,比如当地有突发公共卫生事件 、交通管制等情况,那就可能受到限制 。
发表评论