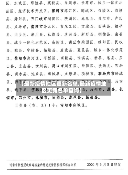
【最新疫情地区更新名单,最新疫情地区更新名单查询】
重点地区名单更新提示
〖壹〗、打开百度app ,搜索【国务院客户端】,打开官方小程序 。进入小程序首页,点击【疫情风险查询】。进入查询界面 ,点击顶部【点击查看全国中高风险疫情地区】。即可查看全国疫情中高风险地区名单最新 。

〖贰〗 、重点区域和场所类型根据疫情防控要求,重点区域和场所通常包括以下类别,具体名单需以官方实时更新为准:封控区/管控区/防范区封控区:实行“区域封闭、足不出户、服务上门 ”管理措施。管控区:实行“足不出区 、错峰取物”管理措施。防范区:实行“强化社会面管控,严格限制人员聚集”管理措施。

〖叁〗、精准防控:通过明确重点疫区范围 ,可集中资源对高风险地区人员实施严格管控,提高防控效率 。风险分层:区分重点与非重点疫区,有助于实施差异化防控策略 ,平衡疫情防控与经济社会运行需求。动态调整:根据疫情发展态势,重点疫区名单可动态更新,确保防控措施与实际风险匹配。

〖肆〗、信息背景:四川疾控在2022年2月17日17时发布的健康提示中 ,明确要求近期有特定地区旅居史的人员需主动报备,但未直接列出重点排查城市名单 。相关地区可能随疫情形势动态调整,需通过官方渠道实时查询。

天津近来是什么风险地区?
〖壹〗、高风险地区:共12处。高风险地区通常指疫情传播风险极高 、病例集中或存在广泛社区传播的区域 ,需采取最严格的防控措施(如封控管理、全员核酸筛查等) 。中风险地区:共26处。中风险地区存在一定传播风险,但疫情规模相对可控,需采取强化管控措施(如限制聚集、分区管理 、定期检测等)。
〖贰〗、中高风险地区所在地市其他县(市、区 、旗)旅居史人员:实施抵津后 14天医学观察 。中高风险地区所在县(市、区、旗)旅居史人员:严格实施抵津后 14天居家集中管理 ,并按规定频次进行核酸检测,检测结果为阴性可解除管理。
〖叁〗 、低风险地区定义:根据国务院联防联控机制及天津市疫情防控政策,低风险地区指无中高风险区域、无本土疫情报告,且区域内疫情传播风险较低的地区。静海区当前状态符合该定义 。动态调整可能性:风险等级会随疫情变化实时调整。
〖肆〗、高风险地区 津南区辛庄镇林锦花园 津南区辛庄镇林绣花园 津南区咸水沽镇丰达园以上3个区域因疫情形势严峻被划定为高风险地区 ,需严格落实封控措施,包括人员足不出户 、服务上门等。
〖伍〗、天津武清区近来存在中风险地区,无高风险地区。具体如下:中风险地区范围武清区汊沽港镇三街中山路、永华道、兴业路合围区域 武清区汊沽港镇大刘堡村中心西街南1-2排依据:天津市防控指挥部2022年3月14日通告 ,上述区域因疫情形势被划定为中风险地区 。
〖陆〗 、从天津回青岛人员是否需要隔离14天,需根据天津出发地所在区域的风险等级判断,具体如下:若出发地属于中高风险地区:根据青岛政策 ,中高风险地区人员暂缓来青。若确需来青,抵达后需进行14天集中隔离和7天居家健康监测。
最新全国风险地区名单查询入口(实时更新)
最新全国风险地区名单可通过本地宝——全国疫情中高风险地区名单查询器实时查询 。查询平台:本地宝——全国疫情中高风险地区名单查询器查询入口:点击进入(实时更新)本地宝的全国疫情风险等级名单查询系统由小编们实时维护,风险地区有调整时会第一时间更新专题 ,确保用户获取的信息准确且及时。
查询方式:点击进入上海本地宝的风险专题页面,可获取全面的风险地区数据。附加功能:关注微信公众号“上海本地宝 ”,在对话框搜索【风险】 ,即可便捷获取实时更新的全国疫情风险等级和中高风险地区名单 。注意:以上数据仅限于中国大陆地区,不包括港澳台。
为了更便捷地获取全国疫情风险等级和中高风险地区名单,您可以关注微信公众号“上海本地宝”。在对话框搜索【风险】,即可获取实时更新的查询服务 ,无论是上海还是全国其他地区的动态,一目了然 。
查询方式一:国务院客户端小程序——疫情风险等级查询入口获取:通过微信搜索“国务院客户端”小程序,进入后即可找到“疫情风险等级查询”功能入口。查询流程:进入小程序后 ,点击页面上部的查询按钮,系统将直接展示全国中高风险地区名单,信息一目了然 ,无需复杂操作。
可以通过以下步骤查询所在地区的疫情风险等级:第一步:进入国家政务服务平台打开浏览器,访问国家政务服务平台官方网站(或通过官方政务服务APP进入) 。该平台由国家相关部门运营,提供权威的疫情风险等级信息 ,数据更新及时且覆盖全国范围。
全国疫情中高风险地区的查询可以通过“国务院客户端 ”小程序和“国家政务服务平台”小程序完成。首先,您可以通过微信扫描下方的二维码直接进入“国务院客户端”小程序,或者点开并长按二维码识别进入。另外 ,您也可以直接在微信中搜索“国务院客户端 ”小程序并点击进入 。
发表评论