【东莞各地区的疫情风险,东莞地区疫情分布图】
2022东莞疫情属于什么风险地区东莞高风险地区名单最新
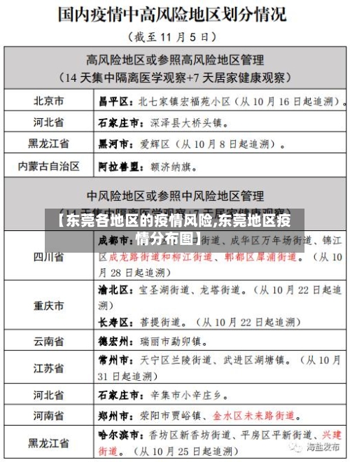
022东莞疫情属于什么风险地区2022东莞疫情近来1个高风险地区,是大朗镇杨新路82号 、112号、124号、158号 、168号、238号。

东莞不属于中高风险地区 。截止2022年4月24日 ,东莞各地均属于低风险地区,没有中高风险地区。疫情的高中低风险区域划分标准是依照街道或社区在14天之内有没有新冠的确诊病例、有多少新冠病例,来进行划分高中低三个风险等级 ,同时具体划分标准还需要依照新冠肺炎疫情的转变实行适当的调整。风险地区的划分 。

截至2022年3月17日,全国共有5个工地被列为中高风险地区,其中高风险地区2个 、中风险地区3个;上海黄浦区182个项目停工 ,东莞市因工地未执行停工措施被通报处罚。
东莞市全域均为低风险地区。根据国家和省关于应对新冠肺炎疫情分区分级防控的工作要求,经东莞市新冠肺炎防控指挥部同意,自2022年1月5日零时起 ,东莞市大朗镇长塘社区长塘花街二街(133号、143号、163号)由中风险地区调整为低风险地区 。调整后,东莞市全域均为低风险地区。
022年12月4日广东省东莞市现在有高风险地区如下,茶山镇茶山南路1号时代水岸花园(时代荟)5栋属于高风险地区。

东莞现在属于什么风险等级
〖壹〗 、是否需要隔离东莞出发地风险等级:若东莞全域为低风险地区,且您未接触过确诊病例或无症状感染者 ,也未到过中高风险区域,根据多数地区现行政策,前往南京无需隔离 。但需注意 ,若东莞部分区域被划定为中高风险区,即使您居住在低风险区,也可能因行程卡轨迹涉及风险区域而面临健康监测或隔离要求。
〖贰〗、地区风险等级:广东省东莞市和陕西省汉中市近来都被认定为低风险地区 ,没有新冠肺炎确诊病例。政策要求:由于两地均属于低风险区域,因此从东莞市返回汉中市的人员无需进行隔离措施。
〖叁〗、东莞市全域均为低风险地区 。根据国家和省关于应对新冠肺炎疫情分区分级防控的工作要求,经东莞市新冠肺炎防控指挥部同意 ,自2022年1月5日零时起,东莞市大朗镇长塘社区长塘花街二街(133号、143号 、163号)由中风险地区调整为低风险地区。调整后,东莞市全域均为低风险地区。
〖肆〗、中风险地区 中风险地区来莞人员:需开展14天居家隔离 ,并在第14天各开展一次核酸检测 。 中风险所在县旅居史人员:需开展“三天两检 ”和14天居家健康监测。 中风险地区所在地市来莞人员:需开展“四个一”健康管理同时实施14天自我健康监测。
〖伍〗、第一工业区一街92-146号 、三区一路197-199号君安雅居大朗镇大井头社区:怡安路63号怡安时尚公寓大朗镇水平村:红荔西区金宝公寓 此次调整是根据国家和省关于应对新冠肺炎疫情分区分级防控的工作要求,经东莞市新冠肺炎防控指挥部同意后作出的决定,除上述8个地区外,东莞市其他地区风险等级保持不变 。
〖陆〗、东莞常平是低风险等级。通过查询相关信息:根据东莞最新疫情防疫政策显示 ,截止2023年1月4日,广东东莞常平还珠沥划分为低风险地区,常平镇是广东省东莞市下辖镇 ,位于东莞市东部,地处广深经济走廊中段,全镇面积108平方公里 ,下辖32个村(社区)。
关于东莞阳性人员同航班密接的风险研判和处置
〖壹〗、东莞阳性人员同航班密接存在较高本土疫情传播风险,已采取密接排查 、隔离管控及溯源调查等综合措施 。 具体研判与处置情况如下:风险研判依据病毒载量高:东莞阳性人员核酸检测Ct值较低,表明其体内病毒载量高 ,传染性较强,密接人员感染风险显著增加。
〖贰〗、具体场所的密接判定(一)住宅小区同单元内所有住户的居民(含感染者的共同居住者),同层为密接 ,其他楼层为按照密接管理的重点人,均需要集中隔离;到访本单元的人员(如保洁、物业 、维修工、访客、外卖 、快递等人员)。
〖叁〗、同住、同餐、同行 、同事、同学、同乘 、同伴、同游、同工 、同厕、同就医的接触人员均应判为密接 。具体判定依据包括感染者的首次症状或阳性采样前4天的时间节点。在本地疫情发生时,优先排查管控身份明确、风险高的密接,如家庭成员 、邻居、同事、共同就餐 、共用卫生间等人员。
〖肆〗、在流行病学调查上 ,东莞市新型冠状病毒肺炎疫情防控指挥部办公室要求,按照科学、精准原则开展流行病学调查,及时、准确判定密切接触者 ,不得随意扩大密切接触者甄别范围,不以时空伴随作为判定密切接触者的标准。 通告还明确,对风险岗位 、重点人员开展核酸检测 ,不得扩大核酸检测范围 。
东莞东城区那里高风险区
主山社区涡岭商业街西三巷4号(管控时限从12月2日起算)。高风险区实行封控措施,期间“足不出户、上门服务”。高风险区连续5天无新增感染者,且第5天风险区域内所有人员完成一轮核酸筛查均为阴性 ,降为低风险区 。新增低风险区 主山社区涡岭商业街—涡岭商业街西四巷合围区域(高风险区除外,管控时限从12月2日起算)。
东莞市东城区由20个社区居委会构成,包括主山、余屋 、周屋、峡口、东泰 、牛山、上桥、下桥 、花园新村、温塘、同沙 、光明、火炼树、立新、柏洲边 、桑园、樟村、梨川 、鳌峙塘、堑头和石井社区。这些社区分布在东城的不同区域 。
近来公开信息还没有明确指出东莞东城区传销最厉害的三个地方 ,因为传销活动具有隐蔽性和流动性,且官方通常不会公布此类具体信息。关于传销窝点的信息主要来自过往的执法行动记录。
广东疫情最新状况
〖壹〗、广东省整体疫情数据累计确诊:1352例累计出院:1260例累计死亡:8例(新增1例为韶关市64岁男性,因肾功能衰竭合并多器官功能衰竭死亡)密切接触者:404人正在接受医学观察在院病例:84例(轻型1例 、普通型54例、重型12例、危重型17例)江门市清零情况清零时间:3月8日下午,江门市最后一名确诊患者治愈出院 ,实现23例确诊病例“全治愈 ” 。
〖贰〗 、截至2月9日24时,广东省新增新冠肺炎确诊病例31例,其中广州市新增9例 ,涉及海珠区、白云区、黄埔区 、荔湾区、天河区共5个区的9个小区或场所(具体场所未完全公开)。以下是详细情况:广东省整体情况 2月9日0-24时,全省新增确诊病例31例,累计确诊病例1151例。
〖叁〗、广东疫情最新情况全省情况:截至3月13日24时 ,全省累计报告新冠肺炎确诊病例1356例,累计出院1299例,累计死亡8例 。13日当天全省无新增确诊病例 ,新增出院3例。有483名密切接触者正在接受医学观察。在院病例情况:在院的49例确诊病例中,轻型1例,普通型29例 ,重型5例,危重型14例。
〖肆〗、021年12月19日0-24时,广东省新增2例本土确诊病例,均由东莞市报告 ,病例均在纳入集中隔离的密接人员中发现 。 以下是详细信息:新增病例情况 东莞市报告新增2例本土确诊病例,均通过集中隔离期间的密切接触者筛查发现。这表明病例在发现前已被纳入管控范围,传播风险相对可控。
〖伍〗 、截至2020年1月28日24时 ,广东省新型冠状病毒感染的肺炎疫情情况如下:累计确诊病例:全省累计报告新型冠状病毒感染的肺炎确诊病例241例 。当日新增情况:28日当天全省新增确诊病例53例,新增出院病例1例。
〖陆〗、广东3月4日疫情最新数据如下:新增本土确诊病例46例(含3例无症状感染者转确诊),其中深圳21例、东莞24例 、惠州1例;新增本土无症状感染者18例 ,均来自东莞。
发表评论