滕州市最新疫情风险地区/滕州市最新疫情风险地区查询
关于主动报备到访滕州市鲁华农副城及其周边区域行程的通告
〖壹〗 、主动报备要求10月15日以来到访过鲁华农副城、鲁华物流中心的市民 ,需立即向居住地镇街疫情防控指挥部报备,并主动落实居家健康监测措施。报备时需提供基本信息和行程信息,各镇街指挥部将登记后上报市指挥部,疾控专业人员会根据报备情况提出具体防控措施 。

滕州市防疫指挥部电话号码
滕州市防疫指挥部电话号码:0632-5011900。

滕州市指挥部:0632—5011900。滕州市疾控中心:0632—5511183。薛城区指挥部:0632—4412513 。薛城区疾控中心:0632—4412516。山亭区指挥部:0632—8867089。山亭区疾控中心:0632—8811865 。市中区指挥部:0632—3313181。市中区疾控中心:0632—3320416。峄城区指挥部:0632—7726626 。
市疫情防控指挥部 ,询问范围:社会面疫情防控政策;来(返)滕人员疫情防控政策;社会面居民就医询问等。电话0632-5011900、0632-2812345。市教体局,询问范围:教学、考试有关事项询问;家长 、学生面对考试、升学等心理压力疏导 。电话:0632-5597368(心理询问)、0632-5514602(办公室)。
滕州刘楼村以后会拆迁。通知如下 。近日,滕州一处还迁房已具备上房的条件 ,此区域居民应持搬迁人身份证或户口本,房屋搬迁补偿安置协议 、房屋搬迁验收号、结算号等相关手续,立即办理!疫情期间 ,参与选房人员请自觉接受体温测量并佩戴口罩,逾期后果自负。
将二手车停放在长春玖诚物流院内王磊停车场;23时55分左右,换乘货车前往滕州界河西李庄。期间佩戴口罩。
加强团队整体管理 ,通过实地走访、日常电话 、钉钉工作组、钉钉视频会议等形式,与医疗团队保持畅通的沟通 。同时,加强与武汉市各级防疫指挥部、受援医院和外省医疗队的沟通联系 ,第一时间协商解决问题和困难,形成强大合力,协同高效推进工作。全面加强党的建设领导,不断增强队伍战斗力。

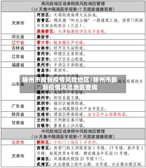
枣庄市风险等级
均为低风险地区 。具体枣庄疫情风险等级地区名单如下:(一)高风险地区:无(二)中风险地区:无(三)低风险地区:枣庄地区为低风险地区 枣庄防疫政策:所有省外入鲁返鲁人员需持48小时内核酸检测阴性证明;抵达后第1天和第3天各进行1次核酸检测。
进入小程序之后 ,在页面下方的“便民服务 ”栏目中,您会看到“疫情风险查询”这一选项,点击它 ,便可以进入疫情风险等级查询页面。这里有一个示例图,展示的是用户如何在疫情风险查询页面中选取自己的查询区域,比如山东省枣庄市某区 。
风险估计与等级判定:评估小组运用综合风险指数法 、层次分析法及相关统计学方法 ,对识别出的风险因素进行了量化分析和评估,并根据风险发生的可能性和影响程度,对项目可能引发的社会稳定风险进行了等级判定。
将以下区域疫情风险等级进行调整:将桑村镇桑村村、桑村镇辛庄村、桑村镇白庄村 、桑村镇苗庄村、桑村镇斗城村、桑村镇西罗山村、城头镇西城头村 、城头镇冷泉村、城头镇石沟村、城头镇德洪庄村 、城头镇夏庄村、山城街道中水峪村、山城街道欧亚城小区由高风险区调整为中风险区。
截止近来 ,枣庄无中高风险 。均为低风险地区。具体枣庄疫情风险等级地区名单如下:(一)高风险地区:无 (二)中风险地区:无 (三)低风险地区:枣庄地区为低风险地区 枣庄防疫政策:所有省外入鲁返鲁人员...山东枣庄封城了吗最新 —— 没有。
发表评论