自贡疫情最新风险地区(自贡最新疫情通报)
自贡封城了吗
四川自贡市没有封城。但请注意 ,由于新冠病毒疫情的影响,四川省部分地区采取了相应的防疫措施,如限制人员流动 、暂停公共场所的开放以及取消大型聚集性活动等 ,以防止疫情的进一步扩散 。这些措施可能会根据疫情的发展情况做出相应的调整。因此,建议在出行前仔细查阅自贡市及目的地的疫情防控政策和措施,以便做好充分的准备 ,并严格遵守防疫要求和规定,做好个人防护。

不会 。自贡是中国重要的恐龙化石产地,被称为恐龙之乡 ,以拥有世界三大恐龙博物馆之一的自贡恐龙博物馆而闻名于海内外。通过查询自贡市卫健委发布最新公告显示自贡不会封城。自贡四川省地级市,位于四川盆地南部 。

人,不封城。截止到2022年9月29日,通过查询自贡市防疫规定显示:该地区属于常态化防控区域 ,有5例确诊病例,不封城,居民要服从疫情防控中心的安排。

没有 。通过查询自贡最新疫情情况可知 ,截止到2022年9月23日,自贡已经连续23天无新增病例,属于无风险地区 ,所以自贡没有封城。自贡市位于四川盆地南部,1939年因盐设市,是全国最早设立的23个建制市之一 ,辖自流井、贡井、大安 、沿滩4个区和富顺、荣县2个县,幅员面积4381平方公里,户籍人口328万人。

四川富顺对10月24日规定的封控管控区予以解封
月7日1时起 ,四川富顺对2021年10月24日规定的封控区、管控区予以解除封控管控。具体信息如下:解封时间与依据:11月7日凌晨,富顺县应对新型冠状病毒肺炎疫情领导小组办公室发布消息,经报请自贡市应对新型冠状病毒肺炎疫情应急指挥部同意,决定自11月7日1时起解除封控管控 。
不能 ,封路。通过查询相关资料显示:截止2022年10月7日,成都市双流区新增本土确诊病例1例,新增本土无症状感染者3例 ,疫情情况较为严重。在双流区附近的道路都已封路了,当地居民不能回富顺 。疫情防控,人人有责 ,当地居民都采取非必要不外出的政策,切实保障自己的生命财产安全。
0月19日以来,有自贡市富顺县新冠疫情防控封控区 、管控区旅居史的考生 ,应于考试当天提供48小时内新冠病毒核酸检测阴性证明。所有考生凭四川天府健康通绿码等疫情防控相关规定入场参加考试 。
截止到2022年11月2日,自贡市没有封控区。根据自贡市最新数据显示,自贡地区近来没有低、高风险区域 ,都是常态化防控区。自贡市辖自流井区、贡井区 、大安区、沿滩区4个区和荣县、富顺县2个县 。
四川低风险地区名单:最新取消集会活动限制
〖壹〗、号公告解除了对群体聚集活动的限制。四川低风险地区名单最新成都庆阳 、金牛区、成华区、龙泉驿 、青白江区、新都、温江 、双流、浦江、大邑 、新津、都江堰、彭州 、崇州市、简阳市。
〖贰〗、群体性聚集活动:终止2号公告中“暂停各类群体性聚集活动 ”“暂时禁止群体性聚餐(含农村自办群体性宴席)”的规定 。这意味着低风险地区可恢复举办聚会、聚餐等活动,不再受此前限制。企业转型生产:终止3号公告中“支持具备一定条件企业转型生产疫情防控物资”的规定。
〖叁〗 、四川省应急指挥部第14号公告终止了群体性聚餐禁令,并允许麻将馆等有交叉传染风险的经营场所恢复营业。具体内容如下:终止群体性聚餐禁令:2号公告中“暂停各类群体性聚集活动 ”及“暂时禁止群体性聚餐(含农村自办群体性宴席)”的规定被终止 。6号公告中“暂停组织群体性聚餐活动”的规定被终止。
〖肆〗、四川广安邻水县自5月29日18时起全域调整为低风险地区。具体信息如下:调整依据与决策过程:根据国务院联防联控机制有关规定,经省、市专家组综合评估 ,邻水县应对新型冠状病毒肺炎疫情应急指挥部研究决定,并按程序报备后,对部分区域风险等级进行调整 。
〖伍〗 、月9日成都无新增新冠肺炎确诊病例 ,四川省144个低风险县(市、区)全面恢复餐饮服务经营单位正常营业,但限制集体性聚餐、承办宴席(含农村自办群体性宴席),严格落实通风 、清洁消毒、人员体温检测等防控措施。
〖陆〗、截至3月19日0时 ,四川省183个县(市 、区)已全部调整为低风险区。以下是具体信息:风险等级调整依据:根据3月19日发布的疫情通报,成都市武侯区由中风险县(市、区)转为低风险县(市、区),标志着全省所有县(市 、区)均达到低风险标准 。
四川自贡属于疫情什么风险地区
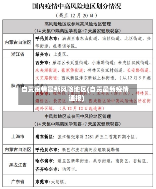
〖壹〗、截止到2022年12月2日 ,属于中高风险地区。根据四川自贡疫情防控信息了解到,自2022年12月2日,自贡新增不呢图兵力八例 ,仍属于中高风险地区。自贡,四川省辖地级市,位于四川盆地南部 。东邻隆昌市、泸县,南界泸州市、宜宾市 ,西与犍为县 、井研县毗邻,北靠仁寿县、威远县、内江市。
〖贰〗 、不严重。自贡,四川省地级市 ,位于四川盆地南部,通过查询相关资料显示,截止2022年9月12日 ,自贡属于我国低风险地区,因此疫情不严重,出入只需佩戴口罩 ,进出场所主动出示健康码、行程码,携带48小时内的核酸检测阴性证明即可 。
〖叁〗、不需要。据四川市防疫工作要求,截至到2022年28日 ,经核实四川仁寿地区和自贡地区都属于低风险地区,根据两地防疫政策显示:从仁寿回自贡只需持有48小时核酸阴性证明,不需要隔离。疫情期间往返请做好个人防护。勤洗手,戴口罩 。
自贡疫情风险等级
中高风险地区。通过查询自贡防疫部门显示 ,截止2022年9月5日,这里被划分疫情的中高风险地区,加强对城市的疫情防控工作要求 ,保障每个人民的安全。
自贡疫情等级为低风险地区 。通过查询自贡疫情风险图可知截止2022年9月29日最新数据显示自贡地区近来没有中高风险区域,都是常态化防控区。
高青疾控紧急提醒广大市民群众配合防疫工作:近期,国内旅行团导致多省出现多点散发本土疫情 ,并呈快速发展态势,一周之内已波及12个省份,相关疫情感染者累计194例疫情 ,进一步扩散风险仍在加大,加上进入秋冬季,流感等呼吸道传染病高发 ,在人流 、物流等快速流动情况下,疫情防控形势异常严峻。
自贡银行理财产品风险等级划分一般有多种情况 。通常会依据投资性质、投资范围、投资比例等因素来综合确定风险等级。 低风险等级产品:这类产品往往投资于较为稳健的资产,比如国债 、大额存单等。收益相对较为稳定,波动较小 ,本金损失的可能性很低 。像一些货币基金类的理财产品可能就属于低风险等级。
请广大市民关注新冠肺炎疫情最新进展及风险等级划分等,主动排查、报备是否有以下地区旅居史,关注各大新闻媒体、官方网站公布的新发病例轨迹 ,并对照落实防控要求。坚持非必须不出境 、不去中高风险地区和有本土病例疫情地区 。
四川省新型冠状病毒肺炎疫情最新情况(12月25日发布)
月24日0-24时,四川省新型冠状病毒肺炎疫情情况如下:新增确诊病例:新增1例,为境外输入病例(12月23日无症状感染者转确诊)。新增治愈出院:2例。新增疑似病例:无。新增死亡病例:无 。累计确诊病例:1306例(其中境外输入716例)。累计治愈出院:1275例。累计死亡:3例 。在院隔离治疗:28例。尚在医学观察:403人。
月2日0-24时 ,四川无新增新型冠状病毒肺炎确诊病例,新增治愈出院病例1例,无新增疑似病例 ,无新增死亡病例 。截至12月2日24时,全省累计报告新型冠状病毒肺炎确诊病例1277例(其中境外输入688例),累计治愈出院1249例 ,死亡3例,近来在院隔离治疗25例,312人尚在接受医学观察。
例为成都市确诊病例的密切接触者,2月23日确诊。境外输入3例(均在成都市)1例为2月22日无症状感染者转确诊;2例为2月22日自中国香港乘机抵蓉 ,隔离期间确诊 。
019年12月:8日:武汉出现首例不明原因肺炎患者。31日:武汉市卫健委发布通报,已发现27例病例。2020年1月:20日:钟南山院士确认“武汉新型冠状病毒肯定有人传人现象 ” 。21日:国家卫健委发布1号公告,将新型冠状病毒感染的肺炎纳入乙类传染病并采取甲类传染病的预防、控制措施。23日:武汉“封城”。
发表评论