【兰州最新疫情封控地区,兰州疫情最新消息封路】
兰州市七里河区10月22日全部封控了吗
封控了 。截止10月22日,通过查询兰州市七里河区疫情防控中心了解到该地有疫情发生。所以兰州市七里河区10月22日全部封控了。兰州 ,简称“兰 ”、“皋”,古称金城,甘肃省辖地级市 、省会 ,国务院批复确定的中国西北地区重要的工业基地和综合交通枢纽 。

兰州主城区七里河区新增三个高风险区,分别为西园街道“柏树巷-工林路片区”、西湖街道“骆驼巷社区全域 ”、秀川街道“郑家庄新社区”,此前已公布3个高风险区 ,当前兰州主城区疫情形势依然严峻。
0月26日甘肃省新增0例确诊病例 、24例无症状感染者,其中兰州市19例,兰州多社区因疫情形势严峻发布封控或静默管理通告。新增感染者数据及分布 据甘肃省卫健委官方网站10月27日最新疫情通报 ,10月26日0 - 24时,甘肃省无新增确诊病例,新增无症状感染者24例 。
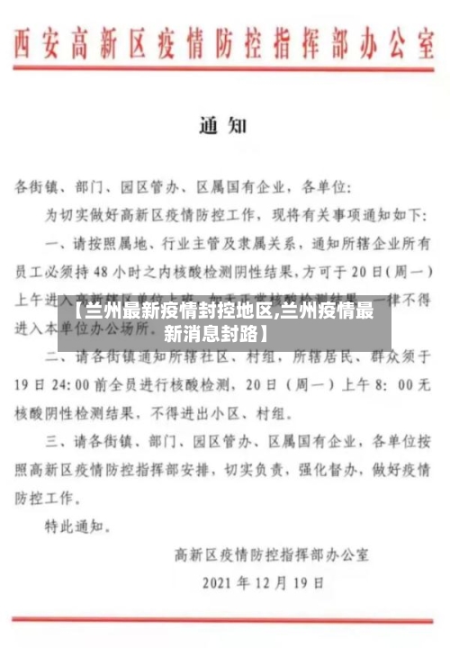
自7月11日0时起,兰州市城关区、七里河区、西固区 、安宁区实行一周临时管控措施 ,具体内容如下:工作方式调整在兰所有党政机关、企事业单位、社会组织等实行弹性工作制或居家办公,确保工作正常运转。
封控区与管控区分布兰州市严格实行封控区 、管控区、防范区三级管理规范。
兰州黄河(000929.SZ):兰州嘉酿自4月7日起开始有序复工复产
〖壹〗、兰州黄河(00092SZ)旗下兰州嘉酿自2022年4月7日起有序复工复产,具体情况如下:复工背景:兰州市七里河区疫情防控形势好转 ,兰州嘉酿所在区域自2022年4月7日起由封控区调整为管控区,执行“出入证”管理制度(公务人员凭单位证明或工作证出入小区),为复工复产提供了政策条件 。

兰州主城区疫情持续发展,七里河区新增三个高风险区
兰州主城区七里河区新增三个高风险区 ,分别为西园街道“柏树巷-工林路片区 ”、西湖街道“骆驼巷社区全域” 、秀川街道“郑家庄新社区”,此前已公布3个高风险区,当前兰州主城区疫情形势依然严峻。新增高风险区具体情况新增时间与发布主体:10月23日 ,兰州市七里河区防控办发布最新疫情通告,经综合研判,即日起新增三个高风险区。
兰州市七里河区新冠肺炎疫情联防联控领导小组办公室关于划定疫情风险区域的通告根据国务院联防联控机制《新型冠状病毒防控方案》有关规定 ,经综合评估研判,现将有关事宜通告如下:自即日起,将兰州市七里河区西湖街道建工中街1号楼A、B塔,综合3号楼 ,22栋12单元划为高风险区。
月12日10时至13日10时,兰州市新增本土确诊病例14例,新增无症状感染者44例 ,主城四区严控人员流动 。新增病例分布 确诊病例:共14例,其中城关区10例,安宁区2例 ,榆中县2例。无症状感染者:共44例,其中城关区35例,七里河区4例 ,安宁区5例。
今年10月的疫情来势汹汹,甘肃兰州何时能完胜?
一:2021年10月的此轮疫情来势汹汹,甘肃兰州何时能完胜?甘肃这一轮疫情已经有136人被确诊,疫情波及到兰州和天水市等5个地区 。其中以兰州和天水这2个地区的确诊病例比较多 ,兰州的病例甚至达到了76人。甘肃从2021年10月18日出现疫情的反弹,到11月5日,病例人数突破120人,其中兰州疫情形势最严峻。
自10月17日西安报告2例阳性病例以来 ,疫情持续发酵,全国累计报告本土阳性病例已超700例,其中512例阳性感染者的轨迹或基因测序与内蒙古、甘肃等地疫情有直接或间接的关联 。
这位于2021年11月4日确诊的感染者在2021年10月20日的时候 ,就已经到达了隔离点。在此期间他都没有离开过隔离点,直到2021年11月4日被确诊新冠。也就是此人的活动轨迹非常固定,只在隔离点 ,没有对外扩散 。
发表评论