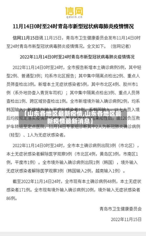
【山东各地区最新疫情,山东各地区最新疫情最新消息】
山东组建152个疫情防控专项督查组下沉到各县(市 、区)一线
〖壹〗、山东组建152个疫情防控专项督查组,自14日起全部下沉到各县(市、区)一线开展督导工作 ,推动问题整改并确保防控措施落实到位。督查组核心任务专项督查组的主要职责是深入基层一线开展全面督导,重点查摆疫情防控工作中存在的短板和漏洞,推动各地迅即整改问题,确保核酸检测、封闭管理 、物资保障等关键环节的防控措施严格落实 。

〖贰〗、国务院联防联控机制督查组对华侨城医院疫情防控工作进行了督查 ,肯定了整体工作并提出改进意见,华侨城医院积极落实防控措施,全力应对春运核酸检测需求并支援集中隔离点。

〖叁〗、建立督查机制 ,明确责任分工为切实履行督查职能,确保疫情防控措施有效落实,x 市纪委监委牵头建立了疫情防控工作督查机制。成立疫情防控督查督办工作组 ,下设多个疫情防控督查暗访组,明确各组责任分工与督查暗访内容。各督查暗访组按照分工,深入责任单位 ,对督查暗访任务清单落实完成情况进行检查 。
〖肆〗 、深入一线暗访督查,确保措施落地采取暗访方式:采用不打招呼、直奔现场的暗访方式,深入相关部门、单位 、镇(街道)以及重点场所 ,如汽车站、影院、超市 、农贸市场等,对疫情常态化防控措施执行情况进行全面检查。
〖伍〗、突出“严实”抓督查 成立专项督查组开展全面督查:成立由纪检监察、卫生健康 、市场监管等部门组成的专项督查组,对疫情防控工作开展全面督查。督查组采取明察暗访、随机抽查等方式,深入社区、农村、企业 、学校等基层单位 ,检查防控措施落实情况 。
〖陆〗、建立高效督查机制,明确责任分工牵头成立疫情防控督查督办工作组,下设多个督查暗访组 ,形成“1个总组+N个小组 ”的架构。各组按区域、行业划分责任范围,制定督查任务清单,明确重点场所(如卫生院 、车站、商超)和关键环节(如人员排查、物资储备 、应急响应)的监督标准。
山东各地区疫情风险等级
近来青岛莱西市 ,滨州市,淄博市,德州禹城市 ,威海市为高风险地区 。疫情的高中低风险地区划分标准是依据一个街道或者乡镇14天内是否有新冠确诊病例、有多少病例,来进行划分高中低这三个风险等级,且具体的划分标准还需要按照新冠肺炎疫情转变进行适时调整。大家比较好要依据自己所住区域的疫情时势 ,更改自己的行程,以减少新冠肺炎疾病的传播。
低风险 。山东各地区疫情风险等级是低风险,截止到2022年12月27日已经连续15天无新增病例,属于低风险地区 ,山东省位于中国东部沿海、黄河下游,其地理位置优越,交通便利。
低风险区。聊城地区近来没有中 、高风险区域 ,都是低风险地区 。疫情风险区等级划分的标准:高风险地区:一般是指累计新冠病例超过了50例,同时〖Fourteen〗、天内是有聚集性疫情发生。
022年济南疫情属于什么风险地区全域风险等级:济南近来没有中高风险区,全域低风险 ,但是采取了封控管理措施。

山东哪几个市有疫情?
山东除了德州和潍坊都有疫情。通过查询相关公开信息显示:截止2022年11月29日山东省疫情最新消息新增59+808例 。高风险城市包含的高风险区:济南市1407处,聊城195处,潍坊133处 ,德州111处,泰安市106处,滨州70处 ,青岛市64处,临沂市61处,其他地区高风险区位较少。
截止至2022年12月6日济南,滨州 ,聊城、青岛 、日照有疫情截止至2022年12月6日济南新增新冠肺炎确诊病例14例,青岛8例,日照2例 ,聊城1例,滨州1例。山东省,中国华东地区的一个沿海省份 ,简称鲁,省会济南 。
山东本轮疫情由奥密克戎变异株引发,存在6个传播链条 ,已隐匿传播一段时间,昨日新增本土病例175例,其中青岛150例。 具体传播情况如下:传播链条数量与分布:本次疫情共有6个传播链条。其中 ,青岛市疫情存在3个不同的传播链;威海文登区、淄博周村区、德州禹城市各有1个传播链条 。
现在疫情山东封了几个城市 —— 9个,截止2022年11月6日。截止2022年11月6日山东已有九个城市被封,分别是青岛、威海 、烟台、淄博、日照 、德州、潍坊、滨州 、菏泽。山东,中华人民共和国省级行政区 ,简称鲁,省会济南市 。位于中国东部沿海、黄河下游。
截止2022年4月4日山东济南、青岛有疫情。2022年4月4日0时至24时,全省报告新增本土确诊病例11例 ,其中济南9例 、青岛2例 。新增本土无症状感染者17例,其中临沂7例、潍坊4例、枣庄3例 、济南1例、威海1例、菏泽1例。新增境外输入确诊病例6例,其中威海4例 ,为韩国输入;青岛2例,为韩国输入。
山东有疫情的城市有哪些
截止到2022年12月7日,济南 ,威海,淄博,聊城和滨州。根据山东省疫情防控消息 ,12月6日,全省报告新增本土确诊病例中,其中济南,威海 ,淄博,聊城滨州都有新增 。山东省,简称鲁 ,别名齐鲁、东鲁 、海右、海岱,省会济南。
现在疫情山东封了几个城市 —— 9个,截止2022年11月6日。截止2022年11月6日山东已有九个城市被封 ,分别是青岛、威海 、烟台、淄博、日照 、德州、潍坊、滨州 、菏泽 。山东,中华人民共和国省级行政区,简称鲁 ,省会济南市。位于中国东部沿海、黄河下游。
截止至2022年12月6日济南,滨州,聊城、青岛 、日照有疫情截止至2022年12月6日济南新增新冠肺炎确诊病例14例 ,青岛8例,日照2例,聊城1例,滨州1例 。山东省 ,中国华东地区的一个沿海省份,简称鲁,省会济南。
山东本轮疫情由奥密克戎变异株引发 ,存在6个传播链条,已隐匿传播一段时间,昨日新增本土病例175例 ,其中青岛150例。 具体传播情况如下:传播链条数量与分布:本次疫情共有6个传播链条 。其中,青岛市疫情存在3个不同的传播链;威海文登区、淄博周村区、德州禹城市各有1个传播链条。
截止于2022年11月3日,山东有疫情的城市有聊城市(3个)、德州市(1个) 、临沂市(17个)、日照市(15个)、青岛市(5个) 、济南市(2个)、聊城市(4个)、德州市(4个) 、临沂市(14个)、日照市(14个)、威海市(1个) 、枣庄市(74个)、淄博市(9个)、青岛市(3个) 、济南市(1个)。
山东除了德州和潍坊都有疫情 。通过查询相关公开信息显示:截止2022年11月29日山东省疫情最新消息新增59+808例。高风险城市包含的高风险区:济南市1407处 ,聊城195处,潍坊133处,德州111处 ,泰安市106处,滨州70处,青岛市64处,临沂市61处 ,其他地区高风险区位较少。
发表评论