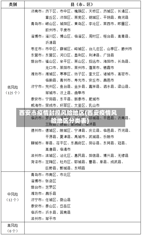
西安市疫情封控风险地区(西安疫情风险地区分类表)
西安疫情快递有影响吗
有影响 。受疫情影响 ,各大快递公司针对西安地区快递邮寄都有相应调整,部分业务已停运,具体情况如下:顺丰快递:西安市暂停与省外互寄陆运产品。陕西全省暂停寄件至重庆市开州区。西安市、商洛市 、榆林市、延安市部分网点暂停收派服务 。生鲜件寄递限制:全网暂停寄往陕西省;西安市暂停寄往全网。

陕西西安的中通快递暂停服务或延迟派送 ,主要原因是受当地疫情影响。以下是具体说明:疫情管控措施西安市部分区域可能因疫情防控需要实施临时封控、交通管制或人员流动限制,导致快递中转中心 、网点暂停运营或派送效率降低 。这是当前快递服务异常的核心原因。
西安百世快递因疫情影响,取件、中转、派送时效受到较为严重影响 ,近来关于收寄暂无最新消息,不同网点恢复时间不同,可通过客服电话询问。疫情影响快递服务:近日,陕西省西安市突发新型冠状病毒肺炎疫情 ,形势严峻。
业务暂停原因京东快递在西安的运营因出现15名确诊病例,为配合疫情防控要求,已暂停相关业务 。这是当前西安市快递行业受疫情影响的典型案例之一。西安市邮政快递行业整体运行情况 人员与投递能力:全市邮政从业人员到岗率约45% ,投递量降至疫情前的40%。
顺丰快递网点运营:西安市有部分网点暂停收派服务 。生鲜类限制:全网暂停寄往陕西省的生鲜类快递;西安市暂停寄往全网的生鲜类快递。全市暂停通知:自2021年12月23日起,顺丰快递针对西安市全市快递暂停收派,具体恢复时间以各网点通知为准 ,近来暂无最新恢复消息。

陕西省西安市为何要实行全市封闭管理?官方回应来了!
〖壹〗 、西安市实行全市封闭管理,主要基于以下三方面原因:疫情出现社区传播且防控难度大:第一轮核酸筛查在封控区外发现新的阳性病例,病例分布区域扩大 ,出现社区传播 。经流行病学调查,病例轨迹复杂、涉及范围广,密切接触者和密切接触者的密切接触者判定追踪难度大 ,导致防控形势复杂严峻。
〖贰〗、021年12月23日0时起,西安市全市小区(村)、单位实行封闭式管理,以应对严峻复杂的新冠肺炎疫情形势,阻断病毒扩散蔓延 ,保障人民群众生命健康安全。 具体措施如下:封闭式管理要求 全市小区(村) 、单位实行封闭管理,进出人员需持单位开具的确需到岗工作的证明 。
〖叁〗、西安封闭全市小区、实施封城的原因主要是西安市已形成一定规模的社区传播,并发现感染来源不明病例 ,疫情已进入快速发展期,疫情传播风险高。具体来说:社区传播已形成规模:西安市内已经出现了多起社区传播案例,这意味着病毒已经在社区内广泛传播 ,难以追踪具体的感染源头。
〖肆〗 、当前(2026年1月)西安“只出不进 ”最可能的原因是疫情防控封闭管理 。
〖伍〗、近期,西安的疫情成为了各地民众关注的焦点。自12月23日起,西安全市小区单位实行封闭式管理 ,引发了广泛关注。这一严格的防疫措施背后,隐藏着怎样的考量与决策?据专家分析,西安市已形成一定规模的社区传播 ,且出现了感染来源不明的病例,疫情已进入快速发展期,传播风险极高。
〖陆〗、西安封闭全市小区的原因主要是疫情已进入快速发展期,存在高传播风险 。具体来说:社区传播已形成规模:西安市已经出现了社区传播的情况 ,这意味着病毒在社区内开始广泛传播,难以追溯具体感染来源。
2022年西安解封消息:哪些地方已经解封了?最晚解封是什么时候?
〖壹〗 、022年西安解封消息显示,雁塔区部分小区已解封 ,最晚解封时间预计在2月中旬左右。
〖贰〗、022年西安解封后可以出城,西安高速于1月20号前后解封 。以下是关于西安解封后出城及高速通行的详细信息:西安解封后出城政策出城条件:西安自2022年1月24日起全市降为低风险地区,市民恢复正常出行。需要离市的人员凭“西安健康码绿码”即可出行 ,不需要再开具离市证明。
〖叁〗、- 多个区域解封:自20日0时起,西安曲江新区 、未央区、经开区、世界港务区等多个区域恢复常态化疫情防控,居民可凭绿码自由出入小区 。“1月25日全面解封”系谣言:2022年1月21日 ,西安市互联网违法和不良信息举报中心对“西安25日将全面解封 ”的消息进行了辟谣。经核实,该消息为谣言。
西安疫情吉祥村严重吗
〖壹〗 、严重 。根据西安市疫情防控通报显示,截止到11月5日 ,吉祥村采取封闭式管理,其中雁塔区小寨路街道吉祥村一道巷98号、99号院是高风险地区,吉祥村其余的区域是中风险地区。
〖贰〗、没有解封。根据西安市新冠肺炎疫情防控指挥部研究决定,自2022年10月27日20时起 ,雁塔区小寨路街道吉祥村一道巷98号、99号院 、雁塔区小寨路街道吉祥村二道巷190号、191号院,从高风险区降为中风险区,但还没有解封 。
〖叁〗、到2022年10月30日 ,西安吉祥村处于解封状态。据有关信息查询:雁塔区小寨路街道吉祥村一道巷98号 、99号院属于中风险地区。吉祥村小寨路街道吉祥村二道巷190号、191号院属于中风险地区。
〖肆〗、因此,频繁的扫黄行动并不意味着吉祥村存在严重问题,而是对违法行为的正常执法 。其次 ,关于“不安全”的说法,它往往源于对未知和神秘的恐惧。确实,任何娱乐场所都存在一定的风险 ,如安全问题 、消费纠纷等。然而,这些风险并非吉祥村所独有,而是所有娱乐场所都可能面临的问题 。
〖伍〗、西安南郊有多个城中村 ,以下是一些较为知名的: 吉祥村:位于雁塔区含光路南段,曾经是西安最具知名度的城中村之一。这里人口密集,商业氛围浓厚,有众多小吃摊、小商店以及各类生活服务设施。周边高校众多 ,吸引了大量学生前来消费,形成了独特的市井文化 。
西安超级传播链初步厘清,西安疫情外溢六地复盘;辟谣:钟南山院士到...
西安“超级传播链”以12月15日新增病例2为中心,其密接者形成次中心 ,累计确诊51例;西安疫情外溢至广东东莞 、陕西咸阳和延安、北京通州、河南周口 、山西运城六地,主要因人员跨区域流动和接触导致传播;网传“钟南山院士到西安 ”信息不实,未有官方证实。
西安本轮疫情拐点已出现 ,钟南山院士1月6日接受采访时明确表示防控措施已奏效,新增确诊病例数持续下降。
首先,正确看待疫情 ,既要保持头脑理智,判断是非,又要学会保护自己 ,注意实时信息,不谣传,不恐慌 。按钟南山院士说的做好自我保护,这是对自己的最大负责。0正确了解知识和信息 病毒无情人有情。
发表评论