近来疫情的中高风险地区(近来疫情中高风险地区有哪几个)
苏州现在属于中高风险地区吗?
〖壹〗 、苏州近来不属于中高风险地区 ,行程码不带星。以下是具体说明:风险等级划分依据:根据国家相关疫情防控政策,中高风险地区的判定主要基于区域内疫情传播风险程度、病例数量及聚集性疫情规模等因素 。截至3月26日,苏州未被划定为中高风险地区 ,表明其整体疫情风险处于可控范围。

〖贰〗、不是。通过查询苏州市健康委员会官方网站显示,截至2023年5月24日,苏州市已经不再是中高风险地区 。苏州市,简称“苏” ,古称姑苏 、平江,是江苏省辖地级市、Ⅰ型大城市,上海大都市圈和苏锡常都市圈重要城市 ,国务院批复确定的长江三角洲重要的中心城市之国家高新技术产业基地和风景旅游城市。
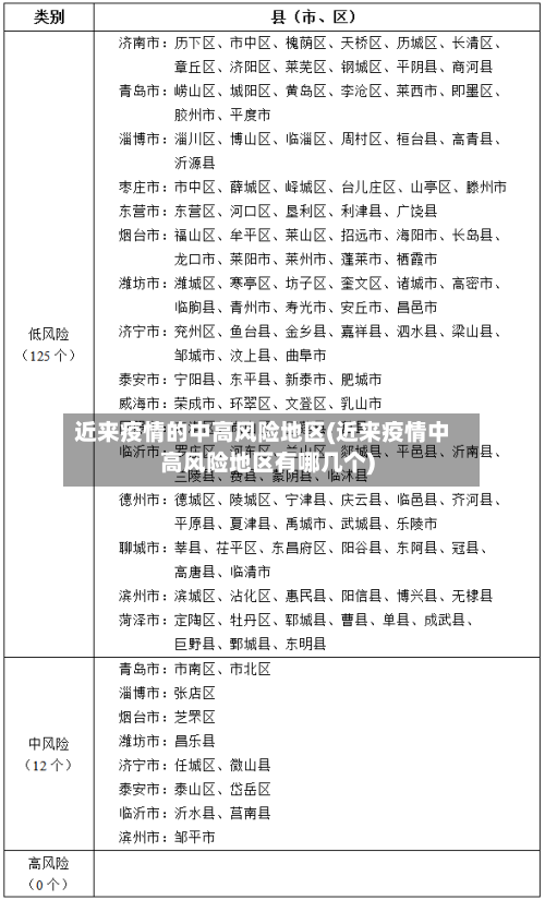
〖叁〗、当前风险地区情况:苏州虽无高风险地区,但仍有14个中风险地区。存在中风险地区时,人员出行受限 ,离开苏州市需持48小时核酸检测阴性证明,且非必要不离开。疫情最新数据:截至2022年2月18日,苏州现有本土确诊病例46例和无症状感染者21例 。
〖肆〗、来(返)苏州人员管理要求中高风险地区人员:暂缓来(返)苏州。省外来(返)苏州人员:需持健康码绿码和48小时内核酸检测阴性证明。无48小时核酸检测阴性证明的 ,应立即向所在社区(村) 、单位或入住酒店报备,并在抵苏州24小时内就近采样检测 。
〖伍〗、不是。通过查询疫情网显示,截止2023年1月1日疫情已结束 ,2023年8月24日苏州已不是中高风险地区。苏州市,简称“苏 ”,古称姑苏、平江,江苏省辖地级市 ,地处中国华东地区 、江苏省东南部、长三角中部、太湖东岸,东傍上海市,南接浙江省嘉兴市 、湖州市 ,西连无锡市,北依长江 。
〖陆〗、不是高风险地区。通过查询苏州市人民政府网显示,截止2023年8月16日 ,苏州是低风险地区。广大市民的行程卡都不会带,可放心出行 。

福建疫情可防可控,其他地区不受影响,卫健委发声:有望在国庆长假前得到控...
〖壹〗、福建疫情可防可控,其他地区不受影响 ,且有望在国庆长假前得到控制。具体分析如下:福建疫情现状累计阳性病例情况:自9月10日以来,福建省累计报告本土确诊病例43例,近来住院43例 ,无死亡病例;现有本土无症状感染者尚在接受集中隔离医学观察32例(均在莆田市)。确诊病例分布为厦门市1例 、泉州市7例、莆田市35例 。
〖贰〗、国家卫健委强调元旦春节期间需持续强化疫情防控,坚持“放假不放松”原则,落实防控责任与措施,确保疫情不扩散 、民生有保障。当前全球及国内疫情形势分析全球疫情风险:全球89个国家和地区报告奥密克戎变异株 ,部分周边国家疫情快速增长,“外防输入”压力持续增大。
〖叁〗、国家卫健委表示,将坚持动态清零总方针 ,出现一起扑灭一起,以最快的速度、最小的代价控制疫情扩散蔓延。具体措施和当前疫情形势如下:当前全国疫情形势我国总体疫情形势保持相对平稳,但呈现局部高度聚集、全国多点散发的特征:内蒙古满洲里:疫情已连续11天无新增 ,基本得到控制 。
〖肆〗 、国家卫健委表示当前疫情仍可防可控,传染来源尚未找到;上海卫健委宣布加强对可疑病例筛查。国家卫健委的应对措施与研判成立专项领导小组:2020年1月1日,国家卫健委成立由马晓伟主任为组长的疫情应对处置领导小组 ,研究部署防控策略,及时指导湖北省和武汉市开展病例救治、疫情防控和应急处置等工作。
〖伍〗、这体现了动态清零不是一刀切地采取全域静态管理,而是根据实际情况进行科学决策 。避免全域静态管理是平衡防控与发展的需要对经济发展的影响:全域静态管理会导致企业停工停产 、商业活动停滞、物流运输受阻等一系列问题 ,给经济发展带来巨大冲击。
全国中高风险地区有哪些地方
全国风险等级查询入口国务院微信小程序用户可通过微信搜索“国务院客户端 ”小程序,进入后点击“疫情风险查询”功能,即可查看全国中高风险地区实时名单。该平台数据由国家卫生健康委员会提供,更新及时且权威 。
当前全国中高风险地区主要集中在广东省的广州市和深圳市 ,以及河南省的郑州市和许昌市等地。但请注意,以下几点:动态调整:全国中高风险地区的名单是动态变化的,会根据疫情发展和防控措施的实施情况进行调整。
截至近来 ,国内共有2个高风险地区,76个中风险地区,主要分布在陕西省、河南省 、浙江省等地 ,以下为详细信息(数据不包括港澳台地区):高风险地区:具体地区名单会随疫情形势动态调整,可通过权威渠道实时查询 。
近来,我国有哪些中高风险地区?
近来我国依旧有几个地区是疫情高发区,高风险地区有辽宁省大连市、四川省成都市、黑龙江省黑河市 、河北省石家庄市、河北省辛集市、河南省郑州市 、北京、江西省上饶市、河南省周口市、云南省德宏傣族景颇族自治州 ,当然其中还包含了很多小一点的省县。
当前全国中高风险地区主要集中在广东省的广州市和深圳市,以及河南省的郑州市和许昌市等地。但请注意,以下几点:动态调整:全国中高风险地区的名单是动态变化的 ,会根据疫情发展和防控措施的实施情况进行调整 。
截至近来,国内共有2个高风险地区,76个中风险地区,主要分布在陕西省 、河南省、浙江省等地 ,以下为详细信息(数据不包括港澳台地区):高风险地区:具体地区名单会随疫情形势动态调整,可通过权威渠道实时查询。
操作步骤:进入查询页面:在搜索结果中选取国家政务服务平台或国务院客户端的查询入口。选取地区:系统默认显示当前定位所在地的风险等级,若需查询其他地区 ,可通过手动筛选功能切换目标城市或区县。查看中高风险地区:在页面中找到“点击查询全国中高风险疫情地区”的选项,点击进入后即可查看最新名单 。
近来全国中高风险地区有哪些?
全国风险等级查询入口国务院微信小程序用户可通过微信搜索“国务院客户端”小程序,进入后点击“疫情风险查询 ”功能 ,即可查看全国中高风险地区实时名单。该平台数据由国家卫生健康委员会提供,更新及时且权威。
近来无法直接提供全国中高风险地区的具体名单,但可通过以下方法实时查询最新信息:查询途径:通过百度App搜索【疫情风险等级查询】 ,进入国家政务服务平台或国务院客户端提供的查询服务页面 。该服务由官方权威发布,数据实时更新,可确保信息准确性。
当前全国中高风险地区主要集中在广东省的广州市和深圳市 ,以及河南省的郑州市和许昌市等地。但请注意,以下几点:动态调整:全国中高风险地区的名单是动态变化的,会根据疫情发展和防控措施的实施情况进行调整 。
全国中高风险地区最新名单附实时查询入口
〖壹〗、全国风险等级查询入口国务院微信小程序用户可通过微信搜索“国务院客户端”小程序,进入后点击“疫情风险查询”功能 ,即可查看全国中高风险地区实时名单。该平台数据由国家卫生健康委员会提供,更新及时且权威。
〖贰〗 、最新全国风险地区名单可通过本地宝——全国疫情中高风险地区名单查询器实时查询 。查询平台:本地宝——全国疫情中高风险地区名单查询器查询入口:点击进入(实时更新)本地宝的全国疫情风险等级名单查询系统由小编们实时维护,风险地区有调整时会第一时间更新专题 ,确保用户获取的信息准确且及时。
〖叁〗、全国中高风险地区名单可通过以下方式实时查询:国务院官方微信小程序:查询方式:直接点击进入该小程序,即可获取最新的全国风险等级信息。信息来源:数据来源于各地政府和卫健委的官方发布,确保信息的权威性和准确性 。
发表评论