【中高风险等疫情严重地区,中高度风险疫情地区】
中高风险地区划分需报哪里同意
中高风险地区划分是根据疫情的严重程度进行划分的,不是根据需要划分的 。低风险区县是指本行政区域内无确诊病例 ,或连续14天无新增确诊病例。中风险区县是指本行政区域内14天内有新增确诊病例,累计确诊病例不超过50例;或累计确诊病例超过50例,14天内未发生聚集性疫情。

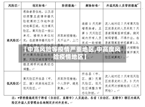
高风险等级地区 ,一般为病例和无症状感染者居住地,以及活动频繁且疫情传播风险较高的工作地和活动地等区域 。高风险区原则上以居住小区(村)为单位划定,可根据流调研判结果调整风险区域范围 ,采取“足不出户、上门服务”等封控措施。

第二步:选取本地官方公众号在公众号列表中找到并点击进入本地政府或卫生健康部门认证的官方公众号(如“北京本地宝 ”“健康北京”等),确保信息来源权威可靠。
法律分析:疫情风险等级划分为三级,高风险地区:累计病例超过50例,14天内有聚集性疫情发生;中风险地区:14天内有新增确诊病例 ,累计确诊病例不超过50例,或累计确诊病例超过50例,14天内未发生聚集性疫情;低风险地区:无确诊病例或连续14天无新增确诊病例 。
划分标准:中高风险地区所在街道(镇)的其他区域。管理措施:采取“个人防护 、避免聚集”防范措施 ,区域内开展“3天2检 ”(3天内完成2次核酸检测)。解除条件:所有中高风险地区解除后,街道(镇)全域实施常态化防控措施。其他说明:风险区域划定需结合病例活动轨迹和传播风险综合研判,动态调整范围 。
具体一点的说法就是根据一个地区的大小、以及〖Fourteen〗、天之内有多少新冠疫情的确诊来划分是否是中高风险地区。根据确诊病例以及密切接触者和密切接触者的密切接触者的分布范围来确定的。

中高风险地区怎么界定
病例和无症状感染者居住地 ,以及活动频繁且疫情传播风险较高的工作地和活动地等区域,划为高风险区 。原则上以居住小区(村)为单位划定,根据流调研判结果可调整风险区域范围。实行封控措施 ,期间“足不出户 、上门服务”。
可以通过支付宝上的疫情风险等级查询功能来判断是否为中高风险地区,具体操作如下:工具/原料 小米11MIUI12支付宝20方法/步骤 进入支付宝软件:首先,打开手机上的支付宝应用 。点击市民中心:在支付宝首页 ,找到并点击“市民中心”选项。
中风险和高风险的划分主要基于分区分级标准,由各地根据疫情情况动态调整,近来没有统一固定的量化指标,但会综合考虑发病时间、疫情传播风险等因素 ,以县区、街道等为基本单位进行划分并适时调整。划分基本单位:一般以县区 、街道、乡镇、社区等为基本单位进行分区分级 。
21天国内中高风险等地疫情重点地区旅居地是什么意思?
〖壹〗、就是一个行踪自我源申报,说明一下自己以及家人在什么地方停留过,以便相关机构判断此人是否有感染的可能性 ,因为如果在风险高的地区停留过的话,存在一定的病情感染可能。为严防境外疫情输入 、维护疫情防控工作良好秩序,各人员要如实报告病情、旅居史、密切接触人员等相关情况。
〖贰〗 、就是一个行踪自我源申报 ,说明一下自己以及家人在什么地方停留过,以便相关机构判断此人是否有感染的可能性,因为如果在风险高的地区停留过的话 ,存在一定的病情感染可能 。
〖叁〗、中高风险不会永远是的吧?在没有调整前不是中高风险吧?就是从调整为中或者高风险的那天开始算,朝前推14天以内。比如2022年1月1日某地由低风险调整到中风险,前14天内就是2021年12月18日到12月31日之间 ,当时是低风险地区,去过该地区相同属地的区、县,旅游或者居住的人。
2022全国中高风险地区一览表最新(实时更新)
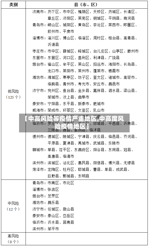
〖壹〗 、截至近来,国内共有2个高风险地区 ,76个中风险地区,主要分布在陕西省、河南省、浙江省等地,以下为详细信息(数据不包括港澳台地区):高风险地区:具体地区名单会随疫情形势动态调整 ,可通过权威渠道实时查询。高风险地区通常意味着当地疫情较为严重,传播风险高,会采取更为严格的防控措施 ,如封控管理 、全员核酸检测等 。
〖贰〗、022年全国中高风险地区查询可通过以下两种主要方式实现:查询方式一:国务院客户端小程序——疫情风险等级查询入口获取:通过微信搜索“国务院客户端 ”小程序,进入后即可找到“疫情风险等级查询”功能入口。
〖叁〗、实时查询入口电脑端 国务院官方网站:通过国家卫生健康委员会或国务院客户端官方网站查询全国风险地区列表,数据权威且更新及时。微信端 “国务院客户端”小程序:打开微信 ,搜索“国务院客户端”小程序;进入后点击“疫情风险查询 ”功能,支持按省份 、城市或区县筛选,并可查看具体风险等级及防控政策 。
〖肆〗、截至2022年1月11日18时 ,安阳市最新风险等级名单如下:高风险地区(2个)汤阴县育才中学作为教育机构,因出现聚集性疫情传播,被划定为高风险区域,需严格落实封闭管理措施。汤阴县古贤镇大朱庄村该村因确诊病例集中且存在社区传播风险 ,被列为高风险地区,实施全员居家隔离及全面消杀。
全国疫情等级区域是如何划分的
全国疫情等级区域主要针对湖北省、北京市以外的地方,以县级为单位 ,依据疫情严重程度划分为低风险地区、中风险地区和高风险地区三类,具体划分标准及对应防控策略如下:低风险地区实施“外防输入”策略,全面恢复生产生活秩序 。
在中国 ,突发公共卫生事件的疫情分级标准主要划分为四个等级:特别重大(Ⅰ级):当疫情在全国范围内扩散,对社会经济造成严重威胁,或与已知传染病差异显著且传播迅速时 ,会被列为Ⅰ级响应。这一级别的疫情需要国家层面的高度重视和全面防控。
疫情级别通常根据疫情的传播风险 、严重程度及防控需求进行划分,主要分为低风险地区、中风险地区和高风险地区三个级别,具体划分标准及依据如下:低风险地区:定义:无确诊病例 ,或连续14天无新增确诊病例 。
什么叫中高风险
〖壹〗、高风险地区 划分标准:以病例和无症状感染者的居住地为主,以及其活动频繁且传播风险较高的工作地 、活动地等区域。原则上以居住小区(村)为单位划定,范围可根据流调研判结果调整。管理措施:实行“足不出户、上门服务”封控措施,开展高频次核酸检测 。
〖贰〗、定义:中风险指的是具有一定不确定性但风险水平相对适中的投资项目或金融产品。特征:亏损概率较小 ,相对于高风险产品而言风险相对可控;回报稳定,能够为投资者提供稳定的现金流或资本增值;投资门槛适中,适合大多数投资者参与。
〖叁〗 、中高风险是指某种事件或行为可能存在较高的潜在危险或风险。详细解释如下:定义 中高风险通常用于描述某种活动、行为或环境中可能出现的危险程度 。这个概念多应用于疫情防控、投资风险评估 、安全管理等领域。例如 ,在疫情防控中,中高风险地区通常指的是病例数量较多、疫情传播风险较高的地区。
发表评论