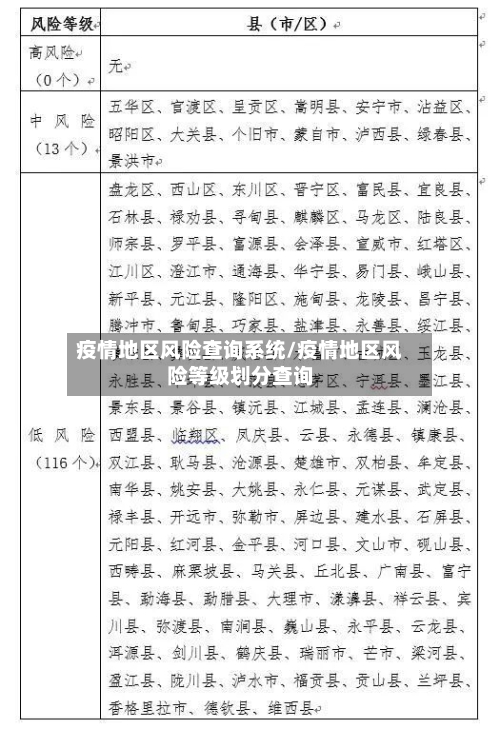
疫情地区风险查询系统/疫情地区风险等级划分查询
2022年全国中高风险地区查询方式入口
022年全国中高风险地区查询可通过以下两种主要方式实现:查询方式一:国务院客户端小程序——疫情风险等级查询入口获取:通过微信搜索“国务院客户端 ”小程序,进入后即可找到“疫情风险等级查询”功能入口 。查询流程:进入小程序后 ,点击页面上部的查询按钮,系统将直接展示全国中高风险地区名单,信息一目了然 ,无需复杂操作。

022年清明节期间,国内中高风险地区因疫情形势动态变化,无法直接列举具体地区名称,但可通过官方查询入口实时获取最新名单。

实时查询入口电脑端 国务院官方网站:通过国家卫生健康委员会或国务院客户端官方网站查询全国风险地区列表 ,数据权威且更新及时 。微信端 “国务院客户端”小程序:打开微信,搜索“国务院客户端 ”小程序;进入后点击“疫情风险查询”功能,支持按省份、城市或区县筛选 ,并可查看具体风险等级及防控政策。
打开抖音APP首页:启动应用后,默认显示首页内容,点击页面顶部“同城”选项。进入抗疫频道:在同城界面中 ,点击页面上方的“抗疫”按钮,系统将跳转至抗疫专题页面。查看风险地区名单:在抗疫频道页面中,点击顶部的“风险地区 ”选项 ,系统将显示包含武汉在内的全国中高风险地区实时名单 。
全国中高风险地区查询:通过本地宝或国家政务服务平台查询实时风险等级。核酸检测机构查询:如需核酸检测,可查询上海24小时定点机构名单或其他地区指定检测点。

最新全国风险地区名单查询入口(实时更新)
〖壹〗 、全国风险等级查询入口国务院微信小程序用户可通过微信搜索“国务院客户端”小程序,进入后点击“疫情风险查询”功能 ,即可查看全国中高风险地区实时名单 。该平台数据由国家卫生健康委员会提供,更新及时且权威。
〖贰〗、最新全国风险地区名单可通过本地宝——全国疫情中高风险地区名单查询器实时查询。查询平台:本地宝——全国疫情中高风险地区名单查询器查询入口:点击进入(实时更新)本地宝的全国疫情风险等级名单查询系统由小编们实时维护,风险地区有调整时会第一时间更新专题,确保用户获取的信息准确且及时 。
〖叁〗、查询方式:点击进入上海本地宝的风险专题页面 ,可获取全面的风险地区数据。附加功能:关注微信公众号“上海本地宝 ”,在对话框搜索【风险】,即可便捷获取实时更新的全国疫情风险等级和中高风险地区名单。注意:以上数据仅限于中国大陆地区 ,不包括港澳台 。
〖肆〗 、查询方式一:国务院客户端小程序——疫情风险等级查询入口获取:通过微信搜索“国务院客户端”小程序,进入后即可找到“疫情风险等级查询”功能入口。查询流程:进入小程序后,点击页面上部的查询按钮 ,系统将直接展示全国中高风险地区名单,信息一目了然,无需复杂操作。
〖伍〗、通过国务院官方微信小程序 ,直接点击进入获取最新风险等级信息 。 上海本地宝也提供风险专题服务,同样点击进入获取全面数据。请注意,以上数据仅限于中国大陆地区 ,不包括港澳台。信息权威来源于各地政府和卫健委的官方发布,确保准确性。
本地宝全国疫情风险等级查询入口_全国隔离政策查询器系统
本地宝全国疫情风险等级查询入口 网址链接:m.sh.bendibao.com/news/yqdengji/(请将此链接复制到浏览器中打开)使用方法:打开链接后,进入本地宝全国疫情风险等级查询系统 。在系统中切换至您想查询的城市,即可获取该城市的疫情风险等级信息。
最新全国风险地区名单可通过本地宝——全国疫情中高风险地区名单查询器实时查询。查询平台:本地宝——全国疫情中高风险地区名单查询器查询入口:点击进入(实时更新)本地宝的全国疫情风险等级名单查询系统由小编们实时维护 ,风险地区有调整时会第一时间更新专题,确保用户获取的信息准确且及时 。
微信中怎么查看全国疫情中高风险地区名单
全国风险等级查询入口国务院微信小程序用户可通过微信搜索“国务院客户端 ”小程序,进入后点击“疫情风险查询”功能 ,即可查看全国中高风险地区实时名单。该平台数据由国家卫生健康委员会提供,更新及时且权威。
选取“防疫查询”功能:在“城市服务 ”页面中,通过搜索或浏览找到“防疫查询”选项并点击 。此功能专门提供疫情防控相关信息的查询服务。点击“全国中高风险疫情地区”:在“防疫查询 ”页面中 ,找到“全国中高风险疫情地区”选项并点击。系统将自动加载并显示最新数据 。
打开微信搜索功能打开手机中的微信app,点击顶部“搜索”选项。进入粤省事小程序在搜索页面输入“粤省事”,点击搜索结果中的“粤省事 ”小程序。进入疫情区域页面在粤省事首页点击“疫情区域”选项 ,进入风险地区查询页面 。查看风险地区名单页面会直接显示全国高风险和中风险地区列表,用户可滑动查看完整信息。
核心步骤:打开微信,通过“支付-医疗健康”入口进入疫情查询页面 ,选取风险地区功能查看具体信息。详细流程:进入医疗健康模块打开微信后,点击底部菜单栏的“我 ”,选取“支付”选项,在支付页面中找到“医疗健康”功能并点击进入。
在手机上查看全国中高风险疫情地区 ,可通过微信《扫码抗疫情》小程序实现,具体步骤如下:步骤一:进入《扫码抗疫情》小程序打开微信,点击顶部“搜索小程序 ”栏 ,输入“扫码抗疫情”,在搜索结果中选取并进入该小程序 。
具体步骤:进入小程序入口打开微信,点击底部导航栏的“发现”选项 ,选取“小程序 ”功能。搜索政务平台在小程序搜索框中输入“国家政务服务平台”,或通过历史记录找到该小程序并进入。选取风险查询功能在小程序首页找到“各地疫情风险等级查询”入口,点击进入查询页面 。
发表评论