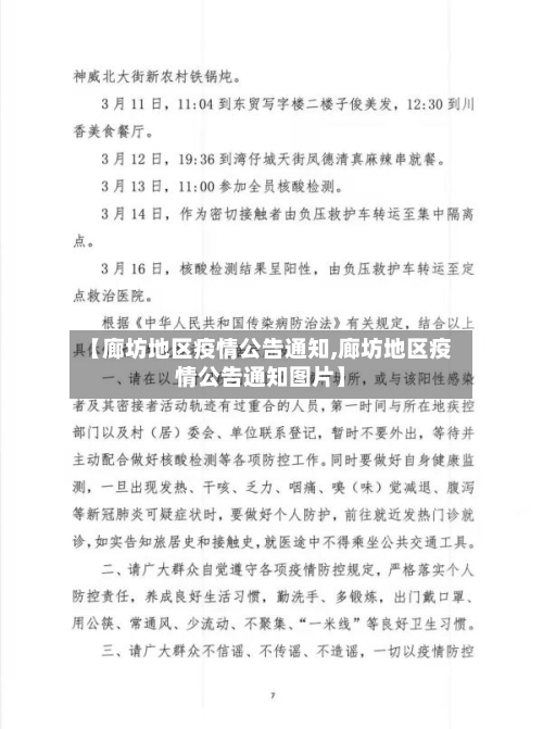
【廊坊地区疫情公告通知,廊坊地区疫情公告通知图片】
廊坊疫情防控办5月17日疫情防控公告(廊坊疫情防控办5月17日疫情防控公告...
六是严格落实火车站、汽车站 、宾馆、商超、餐饮等重点场所测温 、扫码、戴口罩等防护措施。七是接种新冠病毒疫苗是预防和控制新冠肺炎最经济、最有效的手段,符合接种条件的市民应尽早接种新冠病毒疫苗 ,尽快建立全民免疫屏障。八是要通过政府官方渠道了解疫情动态和防控知识,不造谣 、不信谣、不传谣 。

三河市疫情防控办关于新冠确诊病例的一名密切接触者行程轨迹通告2021年5月17日,我市接到辖区居民胡某某报备 ,称当天早晨发现自己健康码红码。我市立即进行调查核实,经查实,胡某某是安徽省新冠确诊病例李某某的密切接触者。

广大居民如非必要 ,近期不要前往中风险地区 。如确有特殊原因必须前往的,要严格做好个人防护措施,返县后立即向所在社区和单位进行报备并接受相应管理措施。广大居民需继续加强个人防护意识 ,养成科学规范佩戴口罩、勤洗手 、常通风、保持安全社交“一米线”距离的良好习惯。

截至3月14日24时,新型冠状病毒肺炎疫情情况如下:新增确诊病例 总体情况:31个省(自治区、直辖市)和新疆生产建设兵团报告新增确诊病例3602例 。境外输入病例:95例。

廊坊香河县1月18日疫情防控通知(廊坊香河县1月18日疫情防控通知...
倡导“红事 ”缓办 、“白事”简办、“聚会”不办;严格控制室内聚集性文娱活动,取消农村集会 ,暂停集体宗教活动。1关注自身健康状况,出现发热、乏力、干咳等症状,务必尽快前往县人民医院 、县中医医院定点发热门诊就诊,全程佩戴医用防护口罩 ,不乘坐公共交通工具,并主动告知医生接触史或出行史 。
为进一步加强我县疫情防控工作,全面落实省、市防控工作会议部署 ,抓实、抓细新冠肺炎疫情防控各项措施,做到突发疫情及时规范处置 、有效防范和积极应对,防止疫情传播蔓延。
天。香河县 ,隶属河北省廊坊市,地处燕山南麓平原,位居河北省中部偏东 ,廊坊市东北部 。经当地疫情安全防控中心发布公告显示:因为疫情原因为了避免人员流动导致疫情扩散所以于2022年8月1日进行全城封禁,截止于2022年9月16日解除封禁。所以是47天。
廊坊广阳区石家庄来返人员防控公告廊坊市广阳区防疫指挥部
021年10月31日廊坊广阳区发布关于近期石家庄市深泽县来返人员防控公告,以下是公告原文:对2021年10月6日以来有10月10日以来石家庄市深泽县等地旅居史的来广阳区人员 ,在做好个人防护的情况下,请主动向当地社区、工作单位或住宿宾馆进行健康申报,并配合当地疫情防控指挥部的所有防控措施。
022年11月16日,广阳区发现4例核酸检测阳性人员 ,近来正在定点医疗机构隔离治疗,已诊断为无症状感染者 。行动轨迹主要涉及以下风险点位:11月11日—16日10:00—22:00,建设路47号中国体育彩票。
022年11月10日 ,广阳区检测发现1例核酸检测阳性人员,近来正在定点医疗机构隔离治疗,已诊断为无症状感染者。行动轨迹主要涉及以下风险点位:11月6日15:00--15:15:20--15:30 ,万庄镇万乐社区万乐小区好邻超市 。11月7日10:15--10:45,香菇鸡。
022年11月11日,广阳区检测发现2例核酸检测阳性人员 ,近来正在定点医疗机构隔离治疗,已诊断为无症状感染者。行动轨迹主要涉及以下风险点位:11月7日5:30—6:30,11月8日5:30—5:50 ,荷花道与创业路交叉口东150米祥霖建材沙场 。11月7日8:30—10:37,北旺镇金银湾小区1号楼3单元。
22年廊坊疫情封城时间
022年3月8日24时。通过查询廊坊政府网了解到,在2022年3月8日24时廊坊因疫情升级,全市按下暂停键 ,进入全面封闭管理非常时期,启动封城措施 。
据健康廊坊微信公众号发布消息,自2022年3月15日起廊坊全域实行全面封控管理 ,解除时间另行通知。为坚决阻断新冠疫情传播途径,有效遏制疫情扩散和蔓延,切实保障人民群众生命安全和身体健康 ,根据国家和省市有关疫情防控工作规定,廊坊市全域严格实行封控管理,现将有关事项通告如下:严格实行全域封控管理。
通过查询廊坊疫情防控信息网了解到 ,燕郊已经于2022年9月17日解封,本次封城时间为2022年9月13日至17日 。
截至2022年12月4日,假的。经查阅廊坊疫情防控中心官方网站可知 ,并无公告显示廊坊封城消息。进出廊坊许向居住地社区报备。廊坊,河北省辖地级市,位于河北省中部偏东,北临北京 ,东交天津,南接沧州,西连保定 ,地处京津冀城市群核心地带、环渤海腹地 。
天。香河县,隶属河北省廊坊市,地处燕山南麓平原 ,位居河北省中部偏东,廊坊市东北部。经当地疫情安全防控中心发布公告显示:因为疫情原因为了避免人员流动导致疫情扩散所以于2022年8月1日进行全城封禁,截止于2022年9月16日解除封禁 。所以是47天。
没有。据了解 ,截止2022年9月5日,廊坊属于常态化防控区域,因此没有封城 。廊坊 ,位于河北省中部偏东,北临首都北京;东交天津;南接沧州;西连保定,地处京津冀城市群核心地带 、环渤海腹地。
廊坊固安县新增确诊病例行动轨迹公告
〖壹〗、廊坊固安县疫情防控办发布固安县新增确诊病例行程轨迹的通告,以下是通告原文:固安县关于一例新冠肺炎确诊病例行程轨迹的通告全县广大居民:固安县有关部门在网格化排查中 ,发现周某于2020年12月31日至2021年1月3日来往于石家庄,经了解,周某与确诊病例有过接触 ,我县立即采取隔离管控措施并进行核酸检测。
〖贰〗、固安县应对新冠肺炎疫情工作领导小组办公室关于外市一例新冠阳性病例在固行动轨迹的通告全县广大居民:2021年1月8日上午,固安县防控办了解到一例新冠病毒核酸阳性病例曾在我县停留 。为严密防范疫情输入风险,固安县立即启动疫情防控应急预案 ,严格按照防控规范要求,迅速组织对此人在固安县的活动轨迹进行调查。
〖叁〗 、月3日:9:00通过某互联网平台自行联系中介看房,全程佩戴口罩 ,期间在北国超市益新店旁沙县小吃吃午饭;20:00乘私家车返回固安县柳泉镇西红寺家中;24:00乘私家车回英国宫家中。
〖肆〗、截至1月14日,553个病例中,有172个病例常住地址为小果庄村 ,74个病例常住南桥寨村 。石家庄市的疫情多数集中在藁城区,并向周边区域蔓延,邢台的疫情集中在南宫市,廊坊1例位于固安县。这种集中扎堆现象使得病毒在局部地区快速传播 ,增加了防控难度。
〖伍〗、021年1月12日廊坊固安县疫情防控办发布关于一例新冠肺炎确诊病例周某行程轨迹的通告,公告该确诊病例行动轨迹,点击查看。周某核酸检测初筛阳性后 ,全县立即启动疫情防控应急预案,对排查到的周某的密切接触者采取隔离管控措施 。
48小时核酸!廊坊人注意!今天,正式开始!
〖壹〗 、国庆假期及前后(9月10日至10月31日),廊坊人员乘坐高铁需持48小时内核酸检测阴性证明 ,具体政策及执行细节如下:48小时核酸要求的核心规定适用场景 乘坐飞机、高铁、列车、跨省长途客运汽车 、跨省客运船舶等交通工具时,需查验48小时内核酸检测阴性证明。
〖贰〗、廊坊进京最新政策如下:通勤人员 自5月5日起,首次进出京须持48小时内核酸检测阴性证明。此后进出京需持7日内核酸检测阴性证明及“北京健康宝 ”绿码 。非通勤人员 进返京须持48小时内核酸检测阴性证明及“北京健康宝”绿码。
〖叁〗、河北廊坊进京检查站最新规定如下:基本查验要求检查站会对所有进(返)京人员查验48小时内核酸检测阴性证明和“北京健康宝”绿码 ,且抵京后7两小时内需进行1次核酸检测。对所有来(返)京人员的细化管控措施 进京前:需持登机登车前48小时内核酸检测阴性证明,并确保“北京健康宝 ”显示绿码 。
发表评论