国内的疫情高风险地区是哪里(国内疫情中高风险区都是哪里)
近来全国中高风险地区有哪些?
全国风险等级查询入口国务院微信小程序用户可通过微信搜索“国务院客户端 ”小程序 ,进入后点击“疫情风险查询”功能,即可查看全国中高风险地区实时名单。该平台数据由国家卫生健康委员会提供,更新及时且权威 。

近来无法直接提供全国中高风险地区的具体名单 ,但可通过以下方法实时查询最新信息:查询途径:通过百度App搜索【疫情风险等级查询】,进入国家政务服务平台或国务院客户端提供的查询服务页面。该服务由官方权威发布,数据实时更新,可确保信息准确性。
查询方式:点击进入上海本地宝的风险专题页面 ,可获取全面的风险地区数据 。附加功能:关注微信公众号“上海本地宝”,在对话框搜索【风险】,即可便捷获取实时更新的全国疫情风险等级和中高风险地区名单。注意:以上数据仅限于中国大陆地区 ,不包括港澳台。
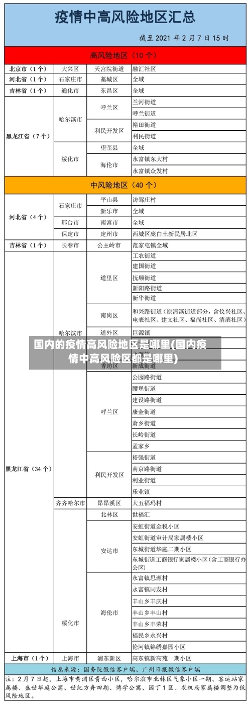
北京日报客户端记者梳理发现,近来全国有1个高风险地区,在河北;49个中风险地区 ,其中7个在北京、4个在河北 、32个在辽宁、6个在黑龙江。
截至近来,国内共有2个高风险地区,76个中风险地区 ,主要分布在陕西省、河南省 、浙江省等地,以下为详细信息(数据不包括港澳台地区):高风险地区:具体地区名单会随疫情形势动态调整,可通过权威渠道实时查询 。
全国哪里是疫情高风险地区
在微信顶部搜索栏输入关键词 ,系统会显示关联的小程序或服务。选取“查询行程码 ”打开 进入官方提供的行程查询服务页面,通常由政府或权威机构开发。选“高风险地区查询”打开 在行程码服务页面中,找到专门的高风险地区查询入口(可能标注为“风险地区”“中高风险名单”等) 。
全国疫情等级区域主要针对湖北省、北京市以外的地方,以县级为单位 ,依据疫情严重程度划分为低风险地区、中风险地区和高风险地区三类,具体划分标准及对应防控策略如下:低风险地区实施“外防输入 ”策略,全面恢复生产生活秩序。
搜索查询工具:在支付宝首页搜索栏输入“全国疫情风险等级查询” ,点击搜索结果。查看中高风险区:进入查询页面后,点击“点击查看全国中高风险疫情地区” 。获取结果:页面将显示全国高风险地区的详细名单及划分范围。注:除支付宝外,国务院客户端小程序、各地卫健委官方网站等平台也提供类似服务。
截至近来 ,国内共有2个高风险地区,76个中风险地区,主要分布在陕西省 、河南省、浙江省等地 ,以下为详细信息(数据不包括港澳台地区):高风险地区:具体地区名单会随疫情形势动态调整,可通过权威渠道实时查询 。
查询方式二:本地宝平台入口获取:微信端:搜索公众号“北京本地宝 ”(其他城市可替换为对应名称),关注后回复关键词“风险” ,即可获取全国疫情风险等级查询入口及实时更新的中高风险地区名单。网页端:直接访问本地宝官方网站,在首页导航栏或搜索框输入“中高风险地区查询”,进入专题页面。
2022全国中高风险地区一览表最新(实时更新)
截至近来,国内共有2个高风险地区 ,76个中风险地区,主要分布在陕西省、河南省 、浙江省等地,以下为详细信息(数据不包括港澳台地区):高风险地区:具体地区名单会随疫情形势动态调整 ,可通过权威渠道实时查询 。高风险地区通常意味着当地疫情较为严重,传播风险高,会采取更为严格的防控措施 ,如封控管理、全员核酸检测等。
022年全国中高风险地区查询可通过以下两种主要方式实现:查询方式一:国务院客户端小程序——疫情风险等级查询入口获取:通过微信搜索“国务院客户端 ”小程序,进入后即可找到“疫情风险等级查询”功能入口。
实时查询入口电脑端 国务院官方网站:通过国家卫生健康委员会或国务院客户端官方网站查询全国风险地区列表,数据权威且更新及时。微信端 “国务院客户端”小程序:打开微信 ,搜索“国务院客户端 ”小程序;进入后点击“疫情风险查询”功能,支持按省份、城市或区县筛选,并可查看具体风险等级及防控政策 。
截至2022年1月11日18时 ,安阳市最新风险等级名单如下:高风险地区(2个)汤阴县育才中学作为教育机构,因出现聚集性疫情传播,被划定为高风险区域,需严格落实封闭管理措施。汤阴县古贤镇大朱庄村该村因确诊病例集中且存在社区传播风险 ,被列为高风险地区,实施全员居家隔离及全面消杀。
全国中高风险地区名单持续更新如下:截至2022年6月21日,全国有高风险地区11个 ,中风险地区38个如下 。

全国高风险地区有哪些?
〖壹〗 、高风险国家包括朝鲜、伊朗和缅甸。这些国家被金融行动特别工作组列为高风险国家或地区,因为它们在反洗钱和反恐怖融资体系上存在显著缺陷。FATF作为全球反洗钱和反恐怖融资的世界标准制定机构,持续监测并评估各国和地区在这些领域的表现 ,以督促其改进缺陷 。
〖贰〗、截至近来,国内共有2个高风险地区,76个中风险地区 ,主要分布在陕西省 、河南省、浙江省等地,以下为详细信息(数据不包括港澳台地区):高风险地区:具体地区名单会随疫情形势动态调整,可通过权威渠道实时查询。
〖叁〗、查询方式:点击进入上海本地宝的风险专题页面 ,可获取全面的风险地区数据。附加功能:关注微信公众号“上海本地宝”,在对话框搜索【风险】,即可便捷获取实时更新的全国疫情风险等级和中高风险地区名单 。注意:以上数据仅限于中国大陆地区,不包括港澳台。
〖肆〗 、操作步骤:进入查询页面:在搜索结果中选取国家政务服务平台或国务院客户端的查询入口。选取地区:系统默认显示当前定位所在地的风险等级 ,若需查询其他地区,可通过手动筛选功能切换目标城市或区县 。查看中高风险地区:在页面中找到“点击查询全国中高风险疫情地区 ”的选项,点击进入后即可查看最新名单。
〖伍〗、在微信顶部搜索栏输入关键词 ,系统会显示关联的小程序或服务。选取“查询行程码”打开 进入官方提供的行程查询服务页面,通常由政府或权威机构开发。选“高风险地区查询”打开 在行程码服务页面中,找到专门的高风险地区查询入口(可能标注为“风险地区”“中高风险名单 ”等) 。
〖陆〗、从科学上讲 ,核酸检测48小时阴性证明从采样之时开始算时间。但由于报告时间与采样时间存在一定的时间差,可能增加感染风险,因此具体计算方式还需以当地防疫政策为准。全国最新的中高风险地区有哪些:出行前 ,建议查询最新的中高风险地区信息,以做到有备无患 。
全国疫情高中低风险区一览表?
操作步骤:进入查询页面:点击搜索结果中的“疫情风险等级查询”服务。选取地区:系统默认显示当前所在地的风险等级,若需查询其他地区 ,可通过筛选功能手动选取目标省份、城市或区县。查看结果:页面会明确标注所选地区为高风险区 、中风险区还是低风险区,并显示具体区域范围(如某街道、社区) 。
截至近来,国内共有2个高风险地区,76个中风险地区 ,主要分布在陕西省、河南省 、浙江省等地,以下为详细信息(数据不包括港澳台地区):高风险地区:具体地区名单会随疫情形势动态调整,可通过权威渠道实时查询。
高风险等级地区:以县、市(区)为单位 ,累计病例超过50例,且14天内有聚集性疫情发生的地区。中风险地区:以县市区为单位,存在以下两种情况之一的地区:14天内有新增确诊病例 ,且累计确诊病例不超过50例;或累计确诊病例超过50例,但14天内未发生聚集性疫情 。
国内疫情虽有反复,但大部分地区的疫情形势依然保持稳定。特别是早前内蒙古、黑龙江等地的疫情已基本得到控制。最近有一个好消息传来 ,经过一个多月的努力,哈尔滨全域终于降为低风险地区 。那么,近来全国还有多少高中风险地区呢?它们又分别分布在哪些地方呢?下面为大家提供全国高中风险地区的最新名单。
北京市:顺义区赵全营镇联庄村;顺义区北石槽镇北石槽村。上海市:黄浦区贵西小区;黄浦区昭通路居民区(福州路以南区域);黄浦区中福世福汇大酒店;宝山区临江新村(二村)小区。(其他中风险地区详细名单略 ,具体可借鉴原文)低风险地区:除上述地区外的其他地区 。
发表评论