疫情什么地区新增(疫情新增什么时候更新)
卫健委:昨日新增无症状感染者31例,其中本土9例
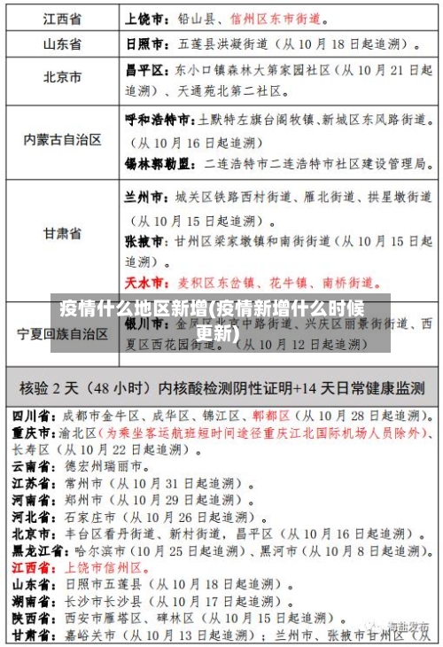
〖壹〗 、月12日0—24时,全国31个省(自治区、直辖市)和新疆生产建设兵团报告新增无症状感染者31例 ,其中境外输入22例,本土9例,本土病例分布如下:天津5例:均位于津南区 。津南区作为天津本轮疫情的重点区域 ,可能因社区传播、聚集性活动或人员流动等因素导致病例集中出现,需持续关注当地防控措施落实及密接人员排查情况。

〖贰〗 、月10日0—24时,全国报告新增确诊病例22例,其中本土病例9例(均在广东) ,境外输入病例13例。以下是详细情况:新增确诊病例分布境外输入病例:共13例,涉及8个省市,具体为福建3例、上海2例、广东2例、四川2例 、北京1例、江苏1例、浙江1例 、云南1例 。本土病例:9例 ,均集中在广东省。

〖叁〗、根据上海市卫健委通报,10月9日0—24时,新增本土确诊病例3例 ,无症状感染者31例。具体病例分布如下:长宁区1例+7,黄浦区0+6,闵行区1+5 ,浦东新区1+2,青浦区0+2,静安区0+2 ,徐汇区0+2,普陀区0+1,宝山区0+1,其余区域均无新增。此外 ,新增9个疫情中风险区 。
〖肆〗、新增无症状感染者:399例,其中本土322例,主要分布在山东 、吉林、上海等地。当日解除医学观察:无症状感染者31例(境外输入27例) ,治愈出院病例181例。累计数据(截至3月8日24时):现有确诊病例:4208例(重症8例) 。累计治愈出院:103013例。累计死亡病例:4636例。累计报告确诊病例:111857例 。
〖伍〗、月21日0—24时,全国报告新增确诊病例14例,其中本土病例9例(均在新疆) ,境外输入病例5例(上海2例,广东2例,云南1例)。以下是详细情况说明:新增确诊病例总体情况 全国31个省(自治区 、直辖市)和新疆生产建设兵团在7月21日0—24时共报告新增确诊病例14例。

一级响应!国内一地新增137例无症状感染者!
截至10月25日14时 ,新疆喀什地区新增137例无症状感染者,均与此前1例无症状感染者父母所在的工厂相关联 。喀什地区疫情防控工作指挥部已立即启动一级响应。疫情通报核心信息新增病例情况:10月24日,喀什地区疏附县在“应检尽检”人员定期检测中发现1例17岁女性无症状感染者 ,其工作于疏附县某制衣厂。
喀什新增137例无症状感染者,当地已启动一级响应 10月24日,喀什地区疏附县对“应检尽检 ”人员进行定期检测中,发现1例新冠肺炎无症状感染者 。
020年10月24日 ,喀什地区疏附县对“应检尽检”人员进行定期检测中,发现1例新冠肺炎无症状感染者。该例无症状感染者,女 ,17岁,喀什地区疏附县站敏乡二村村民,10月24日 ,在定期核酸检测中结果呈阳性,经专家诊断为无症状感染者,已转入喀什定点医院进行隔离医学观察。近来 ,没有发热、咳嗽等症状。
你是想问新疆新增137例无症状哪来的吗?通过查询相关资料显示,新疆新增137例无症状是三村工厂来的,在2021年10月25日14时 ,新疆新增137人呈阳性,均与其父母所在的三村工厂相关联,经专家诊断,均为无症状感染者 。
据新疆维吾尔自治区卫健委通报 ,发现首例新冠无症状感染者后,当地对其密切接触者、密切接触者的密切接触者进行核酸检测,截至10月25日14时 ,137人呈阳性,均与其父母所在的三村工厂相关联。经专家诊断,均为无症状感染者。
在新疆的喀什之所以会出现当地的机场 ,大量航班取消,这一事件是因为在喀什新增的137例,无症状的感染者 。昨天 ,喀什地区疏附县对应检尽检人员进行定期检测中,发现1例新冠肺炎无症状感染者。
国家卫健委:11日新增确诊99例,其中本土40例
〖壹〗 、月11日0—24时,全国新增确诊病例99例 ,其中本土病例40例(广西30例,均在百色市;辽宁10例,均在葫芦岛市),境外输入病例59例。
〖贰〗、截至4月11日24时 ,全国新型冠状病毒肺炎疫情情况如下:新增确诊病例:全国31个省(自治区、直辖市)和新疆生产建设兵团报告新增确诊病例99例,其中97例为境外输入病例,2例为本土病例(均来自黑龙江);无新增死亡病例 。
〖叁〗、月11日0—24时 ,31个省(自治区 、直辖市)和新疆生产建设兵团报告新增本土确诊病例2171例,新增本土无症状感染者6455例。
31个省区市新增47例,其中23例本土病例在新疆
0月28日0—24时,31个省(自治区、直辖市)和新疆生产建设兵团报告新增确诊病例47例 ,其中本土病例23例均在新疆,境外输入病例24例分布在多个地区,无新增死亡及疑似病例。新增确诊病例总体情况当日新增确诊病例总数为47例 ,这一数据反映了全国范围内疫情的最新动态 。
月27日0—24时,国家卫健委公布新增本土确诊病例3例,具体情况如下:病例分布地区云南2例 ,均在德宏傣族景颇族自治州。辽宁1例,在大连市。整体疫情数据概况新增确诊病例:31个省(自治区、直辖市)和新疆生产建设兵团报告新增确诊病例23例 。
月14日0 - 24时,31个省(自治区 、直辖市)和新疆生产建设兵团新增本土确诊病例3472例,本土无症状感染者20694例。
月14日0—24时 ,31个省(自治区、直辖市)和新疆生产建设兵团报告新增本土确诊病例54例,本土无症状感染者65例。
山东济南历城区、聊城高唐县:1月23日凌晨,济南市历城区报告新增2例本土确诊病例 ,聊城市高唐县新增1例无症状感染者。均为德尔塔变异株,属于B.612分支,与近期北京市丰台区新冠疫情病毒序列高度同源 。山西大同市云冈区:2022年1月22日 ,对北京市丰台区一名返同人员进行核酸检测,结果为阳性。
发表评论