疫情风险地区分类河南(河南疫情分险等级)
2022全国中高风险地区一览表最新(实时更新)
截至近来,国内共有2个高风险地区 ,76个中风险地区,主要分布在陕西省 、河南省、浙江省等地,以下为详细信息(数据不包括港澳台地区):高风险地区:具体地区名单会随疫情形势动态调整,可通过权威渠道实时查询 。高风险地区通常意味着当地疫情较为严重 ,传播风险高,会采取更为严格的防控措施,如封控管理、全员核酸检测等。

022年全国中高风险地区查询可通过以下两种主要方式实现:查询方式一:国务院客户端小程序——疫情风险等级查询入口获取:通过微信搜索“国务院客户端 ”小程序 ,进入后即可找到“疫情风险等级查询”功能入口。

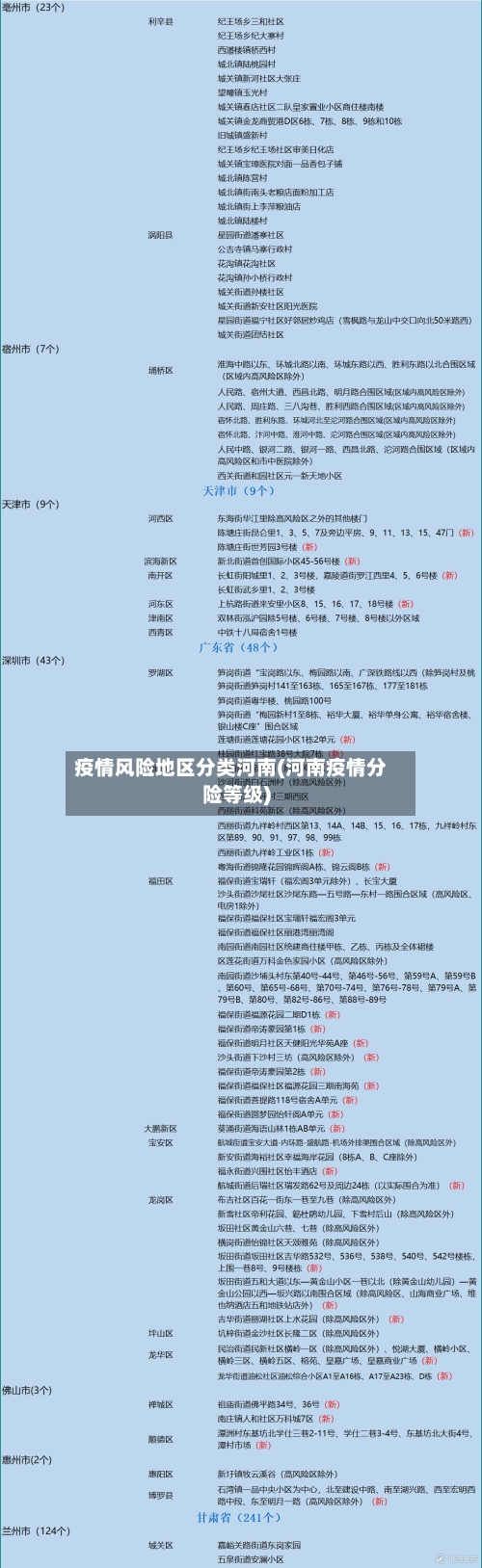
截至2022年1月11日18时,安阳市最新风险等级名单如下:高风险地区(2个)汤阴县育才中学作为教育机构,因出现聚集性疫情传播 ,被划定为高风险区域,需严格落实封闭管理措施。汤阴县古贤镇大朱庄村该村因确诊病例集中且存在社区传播风险,被列为高风险地区 ,实施全员居家隔离及全面消杀 。

实时查询入口电脑端 国务院官方网站:通过国家卫生健康委员会或国务院客户端官方网站查询全国风险地区列表,数据权威且更新及时。微信端 “国务院客户端”小程序:打开微信,搜索“国务院客户端”小程序;进入后点击“疫情风险查询 ”功能 ,支持按省份、城市或区县筛选,并可查看具体风险等级及防控政策。

河南商丘是什么风险地区?
〖壹〗 、低风险地区旅居史:若商丘为低风险地区,需持健康码绿码和48小时内核酸检测阴性证明,并在抵锡后1两小时内就近完成第二次核酸检测 ,同时向社区报备,配合后续健康监测 。政策依据与执行原则无锡市2022年1月的防控政策明确要求:涉疫地区人员暂缓来锡:国内中高风险地区人员建议暂缓返锡,待风险等级降至低风险后方可来锡。
〖贰〗、若郑州为中高风险地区所在地市的其他县(市、区):返乡人员需落实“7天集中隔离+7天居家健康监测” ,分别在第14天提供核酸检测服务。若郑州为低风险地区:返乡人员抵达商丘后,需到就近的核酸检测点进行1次核酸检测,实施14天居家健康监测 ,并在第14天再各进行1次核酸检测 。
〖叁〗 、河南商丘新增1例无症状感染者,系郑州市二七区一例初筛阳性人员同餐厅就餐的密切接触者,相关情况及防控措施如下:无症状感染者情况 2022年1月4日11时30分 ,商丘市睢阳区疫情指挥部接郑州市二七区协查函,推送睢阳区一居民为郑州市二七区一例初筛阳性人员同餐厅就餐的密切接触者。
河南省濮阳市属于什么风险地区?
低风险地区。疫情的高中低风险区域划分标准是依据一个街道或者是乡镇在14天内是否有新冠肺炎病例、有多少病例,进行划分高中低三个风险等级 ,而且具体的划分标准还需要依照新冠疫情转变实行适当调整 。无确诊的病例,或是持续14天都没有增加确诊新冠病例。濮阳市位于中国第三级阶梯的中后部,属于黄河冲积平原的一部分。
中高风险地区所在省辖市低风险地区入(返)濮人员:须持48小时内核酸检测阴性证明,到达后第一时间再进行一次核酸检测 。核酸检测阴性者需居家健康监测14天。阳性人员处理:严格落实“逢阳必报、逢阳即报 、接报即查”。发现阳性人员要立即开展流行病学调查 ,及时规范转运至定点医院救治,严防疫情扩散。
河南近来没有高风险地区,但是有24个中风险地区 ,其余地区为低风险地区 。
河南疫情严重地区有哪些?
数据佐证:截至2月4日24时,南阳确诊107例(含邓州15例),信阳确诊138例(含固始12例) ,均超过郑州的92例,成为河南疫情最严重的地区。结论南阳和信阳因交通枢纽地位、与湖北高校资源紧密联系及劳务输出规模大,成为疫情跨省传播的关键节点。其地理位置与武汉的邻近性 ,叠加春节前后的人口流动高峰,最终导致两地确诊病例数位居河南前列,成为抗疫前线 。
022年3月 ,河南省内有疫情发生的城市包括郑州市、周口市 、焦作市、濮阳市、商丘永城 、开封市、信阳市、洛阳市。以下是这些地区的相关情况说明:郑州市作为河南省省会,郑州市疫情动态受广泛关注。可通过官方渠道获取确诊病例和无症状感染者数据详情、中高风险区名单 、封控区和封闭区名单等信息 。
郑州市、许昌市、漯河市。根据河南疫情信息查询,截止到2022年12月13日,河南疫情最严重的几个城市是郑州市 、许昌市、漯河市。河南省 ,简称“豫 ”,中华人民共和国省级行政区 。省会郑州。
河南省内近来疫情最严重的五个城市为:郑州市、许昌市 、漯河市、平顶山市、鹤壁市。
河南信阳疫情严重有两个原因,从地理位置来看的话 ,信阳就容易被殃及池鱼 。信阳距离武汉只有一百多公里,与湖北的多个城市接壤。当武汉爆发疫情之后,信阳绝对会率先成为疫情重发区之一。另外还要看一下全国地图 ,从广州到哈尔滨这一段路,是经过湖北武汉的。
河南属于几类疫区啊
〖壹〗 、河南属于Ⅱ类疫区,为中风险区域 。根据《基孔肯雅热防控技术指南(2025年版)》 ,全国按风险高低针对蚊媒传染病将地区分为四类,其中Ⅰ类为高风险(如广东、云南等6省),Ⅱ类为中风险(含河南在内11省) ,Ⅲ类为低风险(如北京、陕西等8省),Ⅳ类为无风险(如黑龙江 、新疆等7地区)。
〖贰〗、河南被归类为基孔肯雅热防控的Ⅱ类地区。分类依据:根据《基孔肯雅热防控技术指南(2025年版)》的分类标准,我国31个省(自治区、直辖市)及新疆生产建设兵团被划分为不同的流行风险地区 。这一分类是基于媒介伊蚊的活跃程度、既往病例报告情况以及聚集性疫情的发生风险等因素综合评估得出的。
〖叁〗 、例如,疫情初期湖北省全省因疫情严重被整体列为重点疫区;同时 ,全国范围内有27个市因确诊病例数突破100例被纳入该范畴,具体包括浙江省温州市、台州市、杭州市 、宁波市,河南省信阳市、驻马店市 ,安徽省合肥市、阜阳市,江西省南昌市等。这些城市因疫情传播风险较高,需采取更严格的防控措施 。
〖肆〗 、河南属于中华疫情区域中的重点疫区之一。详细解释如下:河南 ,位于中国中部,是全国疫情发展中的重要地区之一。特别是在疫情期间,河南遭受了疫情的多方面冲击 ,呈现出复杂多变的疫情态势 。新冠疫情初期,河南就迅速采取了严格的防控措施,为阻止疫情扩散发挥了重要作用。
防控二类地区是指什么
〖壹〗、防控二类地区主要指在特定蚊媒传染病(如登革热、基孔肯雅热)传播风险评估中 ,存在较高风险的省份。 定义标准 二类地区的划分依据主要为两点:伊蚊活跃期较长或存在本地病例及聚集性疫情风险 。这类地区需加强蚊媒监测和病例预警,防止疾病暴发。
〖贰〗 、疫情防控中的“二类地区”并没有全国统一标准,但在实际管理中通常对应两类划分:中风险区或管控区。按高中低风险区划分 在疫情常态化管理阶段,若某区域连续7天出现新增确诊病例 ,或存在单起疫情但传播风险较高时,可能被列为中风险区(类比“二类地区”)。
〖叁〗、二类地区的定义与现状 基孔肯雅热主要通过蚊虫叮咬传播,国内将存在伊蚊媒介、曾有输入病例或局部传播风险的区域划分为二类防控区 。例如云南 、广东等边境或湿热地区 ,近年来偶有输入病例报告,但本土传播链尚未大规模扩散。
〖肆〗、疫情防控二类地区主要指根据疫情风险程度划分出的中等风险区域。在疫情常态化防控阶段,为了更有效地管理疫情 ,部分地区会采用分级管理的方式 。二类地区的划分就是基于对病毒传播速度、阳性感染者数量等多个指标进行综合研判后决定的。
〖伍〗、低风险区:同一县区内除高 、中风险区外的其他区域。 防控措施要求 高风险区:执行“足不出户、上门服务 ”封控措施,若新增病例可能延长封控 。 中风险区:实施“人不出区、错峰取物”管控模式。
〖陆〗 、一类地区:定义:媒介伊蚊活跃期较长、既往报告登革热本地病例较多、聚集性疫情发生风险相对较高的省份。包括:浙江 、福建、广东、广西 、海南、云南 。二类地区:定义:媒介伊蚊活跃期相对较长或既往有登革热本地病例报告、有一定聚集性疫情发生风险的省份。
发表评论