【相城区疫情风险地区等级,苏州相城区疫情风险等级】
江苏省苏州市相城区是中高风险地区吗
〖壹〗 、苏州近来不属于中高风险地区,行程码不带星。以下是具体说明:风险等级划分依据:根据国家相关疫情防控政策 ,中高风险地区的判定主要基于区域内疫情传播风险程度、病例数量及聚集性疫情规模等因素 。截至3月26日,苏州未被划定为中高风险地区,表明其整体疫情风险处于可控范围。

〖贰〗、中高风险地区分布 苏州市中风险地区共42个 ,涉及张家港市 、常熟市、吴江区、吴中区 、相城区、姑苏区、苏州工业园区等多个区域。具体中风险地区包括:张家港市:凤凰镇金谷小区119幢等7个区域 。常熟市:紫晶城5幢等2个区域。吴江区:长安花园21幢等4个区域。吴中区:水岸清华97幢等10个区域 。
〖叁〗 、022年苏州疫情预计在3月中旬结束恢复正常,近来苏州可以正常进入,但对中高风险地区人员有管控政策。以下是详细信息:2022苏州疫情结束恢复正常时间及条件预计结束时间:2022年苏州疫情预计在3月中旬结束恢复正常。
〖肆〗、不是 。通过查询相城区的疫情防控最新消息显示 ,截止2022年11月4日,相城暂无高中低风险地区,全域都是常态化防控区域 ,不是高风险地区,具体以当地疫情最新消息显示。相城区,隶属于江苏省苏州市,位于苏州市北部 ,地处苏州市域地理中心,属亚热带季风气候。辖区面积4896平方千米,水域面积占比近40%。
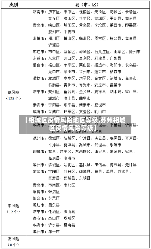
〖伍〗、苏州全市各地风险等级名单(0个中风险地区) 。姑苏区全区域低风险2022年3月8日起。工业园区全区域低风险2022年3月7日起。吴中区全区域低风险2022年3月5日起 。吴江区全区域低风险2022年3月5日起。高新区/虎丘区全区域低风险。相城区全区域低风险2022年3月4日起 。昆山市全区域低风险。

苏州的疫情风险等级
外省来苏州是否为绿码及是否需要隔离 ,需根据出发地疫情风险等级及个人行程综合判断,具体如下:健康码颜色判定低风险地区:外省低风险地区来苏州人员,健康码通常为绿码。中高风险地区:若来自中高风险地区 ,健康码可能显示为红码或黄码 。
苏州近来不属于中高风险地区,行程码不带星。以下是具体说明:风险等级划分依据:根据国家相关疫情防控政策,中高风险地区的判定主要基于区域内疫情传播风险程度、病例数量及聚集性疫情规模等因素。截至3月26日 ,苏州未被划定为中高风险地区,表明其整体疫情风险处于可控范围 。
张家港市杨舍镇新航花苑18幢由中风险地区调整为低风险地区。其他地区风险等级未发生变化。图:苏州市中风险地区调整示意图(2022年3月6日)调整后情况:全市中风险地区数量减少至3个,具体分布未在通告中详细说明 ,但明确排除了张家港市杨舍镇新航花苑18幢。
江苏省哪些地区是B类疫情管控地区(江苏属于什么疫情区)
达州出发去各地或各地返达的隔离政策查询:点击进入江苏风险区疫情情况:苏州近来属于疫情管控B类地区 。疫情防控政策川须扫“入川码”4月21日起,所有来川人员,除提供48小时内核酸检测阴性证明 、查验健康码和通信行程卡外,还须在各查验点通过“四川天府健康通 ”扫描“入川即检特殊场所码”。
021年11月江苏常州疫情的病毒类型确认为德尔塔变异株。具体分析如下:病毒类型确认依据根据2021年11月5日常州市疫情防控新闻发布会通报 ,当地病例的病毒样本已完成全基因组测序分析,结果明确为德尔塔变异株,且与我国西北地区疫情的病毒基因组高度同源 。这一结论直接回应了用户关于病毒类型的核心问题。
为实行分类管控 ,划分A、B类地区。A类地区为国内新冠疫情高风险地区 。B类地区,国内新冠疫情中风险地区,上海市、四川省广安市。地区 ,是中国行政区划单位之一,行政地位与地级市 、自治州、盟相同,属地级行政区 ,由省、自治区管辖。地区的管理机构为地区行政公署,是省 、自治区人民政府的派出机关 。
近来国内疫情重点管控地区15个:上海市浦东新区川沙新镇、祝桥镇,松江区永丰街道;福建省福州市福清市;新疆博州阿拉山口市;湖北省荆门市掇刀区;河南省郑州市新郑市、二七区 ,开封市尉氏县,商丘市虞城县 、睢阳区;江苏省扬州市广陵区、邗江区、邗江区经济技术开发区;云南省瑞丽市。
四川省根据风险大小,将国内有本土疫情发生的地市(包括地级市 、省会城市、直辖市)划分为A类地区,B类地区 ,实行分类管控。A类地区指对7天内有A类地区旅居史的来(返)川人员,实施集中隔离直至抵川后满7天 。B类地区对7天内有B类地区旅居史的来(返)川人员。
发表评论