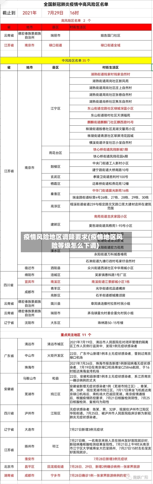
疫情风险地区调降要求(疫情地区风险等级怎么下调)
高风险地区降级中风险条件
〖壹〗、从中风险地区降为低风险地区,要求曾判定为中风险的地区连续14天内无新增本地确诊病例;从高风险地区降为中风险地区,要求曾判定为高风险的地区连续14天内发生不超过10例确诊病例 ,或1起聚集性疫情。

〖贰〗 、中高风险地区在满足一定条件下可以降级,高风险地区需观察7天至14天无患者后才能定为低风险或解除风险,中风险地区降级条件与新增病例情况有关。高风险地区降级条件: 观察期限:高风险地区在确认没有新增患者后 ,需要观察7天至14天的期限 。

〖叁〗、高风险地区:高风险地区需要满足没有新增患者,并在此基础上进行7至14天的观察期,确保所有患者均已康复且环境安全后 ,才能降级为低风险地区。高风险区域的解除标准较为严格,以确保疫情得到有效控制。中风险地区:中风险地区需要在14天内无新增病例,并且14天内未发生聚集性疫情 ,才能逐步降级 。

〖肆〗、确认环境安全后,才能解除高风险状态。中风险区域则需在14天内无新增病例,并且14天内未发生聚集性疫情 ,才能逐步降级。低风险区域则是指没有确诊新冠肺炎病例,或连续14天无新增确诊病例,此时区域风险相对较低 。

大连全域低风险!辽宁大连中风险地区降为低风险地区
疫情控制成效:截至2021年8月9日24时,大连市已连续14天无新增本土确诊病例和无症状感染者 ,表明疫情传播风险显著降低。具体调整区域:将大连市甘井子区泉水街道A4区27号楼由中风险地区降为低风险地区。此次调整后,大连市全域无中高风险地区 。调整意义:全域低风险:标志着大连市疫情防控取得阶段性成果,为经济社会秩序全面恢复创造条件。
其实大连市全域降为低风险地区 ,应该感谢很多人。包括这次疫情防护工作当中的逆行者,也包括这次的广大市民的积极配合,正是由于他们才让这次疫情感染人数减少到了最少 ,让大连从高风险地区降为了低风险地区 。
大连市从2021年11月26日0时起将3个中风险地区调整为低风险地区。具体信息如下:发布时间与主体:11月25日,大连市新冠肺炎疫情防控总指挥部发布相关消息,且该调整经辽宁省总指挥部同意。调整时间:自2021年11月26日0时起正式实施调整。
截止于20213月20日 ,大连属于低风险等级 。自2021年2月22日起,将望奎县疫情风险等级由中风险地区调整为低风险地区。至此,全国疫情中高风险地区清零。农村地区返乡人员 、从事进口冷链食品从业人员、口岸直接接触进口货物从业人员、隔离场所工作人员 。
大连市自2021年1月25日至今3月14日新冠疫情的等级风险均为低风险区域。在2021年1月25日之前 ,大连市曾经的部分地区是新冠病毒疫情中风险区域的区域分别如下:先进街道:先进街道金润小区B区 、先进街道民馨社区。光中街道:光中街道金东路社区、光中街道胜利东社区、光中街道红旗社区 。
中高风险地区多久可以降级
总结:上海中风险地区降级需满足“连续14天无新增本土病例”的核心条件,具体时间取决于后续疫情发展。公众应关注官方通报,避免传播未经核实的信息。
中风险地区降为低风险地区需要连续14天内无新增本地确诊病例 。具体说明如下:降级条件:根据国务院联防联控机制要求及地方疫情防控指挥部决策,中风险地区需满足连续14天无新增本地确诊病例的核心条件 ,方可启动降级程序。这一标准基于疫情传播风险评估,14天的观察期能够覆盖病毒潜伏期,确保疫情无反弹风险。
高风险地区:高风险地区需要满足没有新增患者 ,并在此基础上进行7至14天的观察期,确保所有患者均已康复且环境安全后,才能降级为低风险地区 。高风险区域的解除标准较为严格 ,以确保疫情得到有效控制。中风险地区:中风险地区需要在14天内无新增病例,并且14天内未发生聚集性疫情,才能逐步降级。
中高风险地区在满足一定条件下可以降级 ,高风险地区需观察7天至14天无患者后才能定为低风险或解除风险,中风险地区降级条件与新增病例情况有关。高风险地区降级条件: 观察期限:高风险地区在确认没有新增患者后,需要观察7天至14天的期限 。
并且14天内未发生聚集性疫情 ,才能逐步降级。低风险区域则是指没有确诊新冠肺炎病例,或连续14天无新增确诊病例,此时区域风险相对较低。总之,根据各地的实际情况 ,通过严格的防控措施和科学的评估,可以有效地降低区域风险等级 。同时,对于不同风险等级的区域 ,需要采取相应的防控措施,确保公共卫生安全。
上海封控区降级标准发布,很多人仍然疑惑,答案在细则里
月31日之前的三区划分及调降条件 封控区 降级条件:如果连续7天无新增阳性病例,将降为管控区。后续如果连续3天没有新增阳性病例 ,则调整为防范区 。注意事项:一旦封控区再次出现阳性病例,时间将重新计算。管控区 降级条件:如果连续7天无新增阳性病例,将调整为防范区。
实行三区划分封控区如果连续7天无新增阳性 ,降为管控区,后续连续3天没有阳性调整为防范区,一旦再次出现阳性 ,时间重新计算 。管控区连续7天无新增阳性调整为防范区,如果再次出现阳性,调整为封控区。防范区在31日之前不调整,如出现阳性则参照规定调整为中高风险地区。
上海首批“三区 ”名单共划定封控区7624个 、管控区2460个、防范区7565个 ,依据疫情风险等级实施差异化防控管理 。“三区”划分标准与管控措施封控区定义:近7天内有阳性感染者报告的居住小区、自然村或单位 、场所。管控措施:实施“7天封闭管理+7天居家健康监测”。
此外,部分居民未及时上传检测结果或系统录入存在技术性误差,也会造成数据更新滞后。这种时间差使得部分感染者未能在第一时间被识别并隔离 ,进而在社区内形成传播风险 。
流程缺乏灵活性:在封控过程中,所有的标准作业流程应该以人为本、以人为上,以救死扶伤、保障生存权为上 ,并随时修正实际作业中发现的问题。然而,上海在封控期间未能充分做到这一点,导致许多悲剧的发生。对疫情管控的反思 从精准防疫到疫情失控:从原本的精准防疫到疫情失控 ,中间发生了许多问题 。
中风险区如何降为低风险区
〖壹〗、中风险区降为低风险区需满足以下条件:中风险地区内的病例全部清零,并且连续〖Fourteen〗 、天没有新增本地确诊病例。具体可通过微信国务院客户端查询流程如下:进入微信国务院客户端打开微信,搜索并进入“国务院客户端 ”小程序。查询各地防疫政策在客户端首页点击“各地防疫政策”选项 ,进入政策查询页面 。
〖贰〗、中风险地区降为低风险地区需要连续14天内无新增本地确诊病例。具体说明如下:降级条件:根据国务院联防联控机制要求及地方疫情防控指挥部决策,中风险地区需满足连续14天无新增本地确诊病例的核心条件,方可启动降级程序。这一标准基于疫情传播风险评估,14天的观察期能够覆盖病毒潜伏期 ,确保疫情无反弹风险 。
〖叁〗、高风险地区要降为中风险地区 、中风险地区降为低风险地区,都须有一个程序:根据国家和省关于应对新冠肺炎疫情分区分级防控的工作要求,经专家组综合评估研判 ,报当地市(州)委新冠肺炎疫情防控工作领导小组同意决定。
〖肆〗、中风险到解封的过程:时间要求:一般来说,中风险地区需要连续7天无新增感染者,并且在这第七天 ,风险区域内的所有人员都需要完成一轮核酸筛查,且结果均为阴性,才能降为低风险区。解封条件:具体的解封时间还需结合当地疫情的发展情况来确定 。
〖伍〗、条件:中风险地区在连续14天内无新增本地确诊病例时 ,可以降级为低风险地区。这表明,该地区的疫情已经得到了有效的控制,没有新的病例出现 ,疫情形势趋于平稳。风险划分标准 低风险地区:以县市区为单位,无确诊病例或连续14天无新增确诊病例的地区被划分为低风险地区。
上海中风险地区什么时候变成低风险
〖壹〗 、上海中风险地区情况:2022年3月1日,普陀区石泉街道宁强路33号石泉社区文化活动中心因新增1例本土确诊病例被列为中风险地区 。其降级条件需从划定中风险之日起计算,若后续14天内该区域无新增本土病例 ,则自动下调为低风险。风险等级划分标准:高风险地区:14天内新增2起及以上本地聚集性疫情,或新增超过5例本地确诊病例。
〖贰〗、中风险地区降为低风险地区需要连续14天内无新增本地确诊病例 。具体说明如下:降级条件:根据国务院联防联控机制要求及地方疫情防控指挥部决策,中风险地区需满足连续14天无新增本地确诊病例的核心条件 ,方可启动降级程序。这一标准基于疫情传播风险评估,14天的观察期能够覆盖病毒潜伏期,确保疫情无反弹风险。
〖叁〗、中风险降为低风险所需时间根据国家卫健委防疫政策 ,中风险地区降为低风险需满足连续7天无新增阳性感染者的条件 。若该区域此前由高风险区降为中风险区,则需先满足高风险区连续7天无新增后降为中风险,再经中风险区3天无新增可降为低风险;但若直接从中风险区调整 ,则时限仍为7天无新增。
〖肆〗 、如果满足条件,至少需要14天可以转为低风险地区。
〖伍〗、中风险地区变成低风险地区的条件是连续7天无新增感染者,且第七天风险区域内所有人员完成一轮核酸筛查均为阴性 。而中风险区域降为低风险并解封的时间一般需要7天 ,但具体解封时间还需根据当地疫情的发展情况来确定。疫情风险区域调整的具体规定如下:低风险区域:无确诊病例或连续14天无新增确诊病例。
〖陆〗、一般来说,依据疫情严重程度来划分为:低风险地区 、中风险地区和高风险地区三类 。其中,中风险区县是指本行政区域内14天内有新增确诊病例,累计确诊病例不超过50例;或累计确诊病例超过50例 ,14天内未发生聚集性疫情。
发表评论