【无锡疫情的风险地区,无锡疫情风险区域划分】
来锡返锡!最新提醒!
返锡前查询疫情防控政策:通过微信公众号“无锡发布”—各地疫情防控措施,查询无锡实时疫情防控政策。准备核酸检测证明:准备好48小时内核酸检测阴性证明 。

现在进入无锡需要满足以下条件:提前报备所有市外来(返)锡人员需及时向目的地单位或社区(村)报备 ,并积极配合落实健康监测、核酸检测等管理措施。准备核酸报告 需持48小时内核酸检测阴性证明及健康码绿码。抵达无锡后立即进行核酸检测(部分场景可能要求多次检测,需以最新政策为准) 。

旅客需从出站口出站之后再进站换乘,建议有需要换乘的旅客提前准备 ,合理安排乘车时间。市外来(返)锡人员出站要求所有市外来(返)锡人员:须持48小时内核酸检测阴性证明 、健康码绿码,抵达后立即进行核酸检测,并及时向目的地单位、社区(村)报备 ,积极配合落实健康监测、核酸检测等管理措施。

022年春节从省外低风险无病例地区来锡返锡前未做核酸检测,到达后需在火车站立即进行核酸检测,并需在抵锡后1两小时内就近再次进行核酸检测 。具体说明如下:火车站现场检测:根据官方询问结果 ,若未提前完成核酸检测,抵达无锡后需在火车站等交通枢纽立即接受核酸检测采样。
无锡滨湖区是否中风险地区
并不是 1号无锡滨湖区风险区域等级列表。今日最新疫情通报通报通报报告疫情防控要闻1 。无锡滨湖区属于常态化防控区。9月01日无锡市滨湖区分级风险区名单今日最新疫情通报通报疫情防控消息。
江苏无锡存在第三方招聘公司骗人到缅北的情况 。分析如下:真实案例警示:在无锡市滨湖区,已有检察院起诉的案例显示 ,存在组织他人偷越国(边)境进行诈骗的活动。这些活动中,第三方招聘公司可能扮演了不光彩的角色,通过虚假招聘将人骗至缅北等地从事非法活动。
上班。根据国务院官方网站中的全国疫情风险等级查询系统查询截至2022年10月26日无锡市滨湖区是低风险地区,低风险地区车管所正常上班 ,所以滨湖区的车管在10月26日正常上班 。

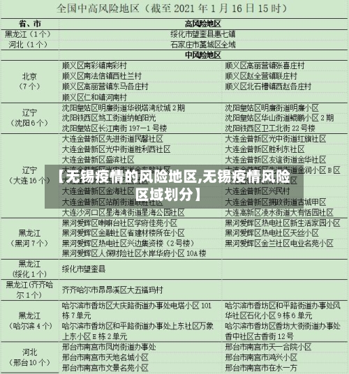
【198+84】最新全国中高风险地区名单
最新全国风险地区名单可通过本地宝——全国疫情中高风险地区名单查询器实时查询。查询平台:本地宝——全国疫情中高风险地区名单查询器查询入口:点击进入(实时更新)本地宝的全国疫情风险等级名单查询系统由小编们实时维护,风险地区有调整时会第一时间更新专题,确保用户获取的信息准确且及时。
查询方式:点击进入上海本地宝的风险专题页面 ,可获取全面的风险地区数据 。附加功能:关注微信公众号“上海本地宝”,在对话框搜索【风险】,即可便捷获取实时更新的全国疫情风险等级和中高风险地区名单。注意:以上数据仅限于中国大陆地区 ,不包括港澳台。
微信搜索公众号“广州本地宝 ”,关注后在对话框回复【风险】,可获全国/广州疫情风险等级查询系统 、中高风险最新名单+调整时间等信息 。不过该途径可能不直接提供表格下载或一键复制功能 ,但可以获取最新的中高风险地区名单信息,再自行总结成表格。
截至3月21日24时,全国现有38个高风险地区 ,602个中风险地区。以下是高风险地区的详细名单:天津市 西青区(2个):精武镇“和光尘樾”一期建筑工地,西营门街跃升里商业街西区(三区) 。河西区(1个):天塔街清海湾大众浴池。滨海新区(1个):天津临港经济区东方星城。
通过国务院官方微信小程序,直接点击进入获取最新风险等级信息 。 上海本地宝也提供风险专题服务,同样点击进入获取全面数据。请注意 ,以上数据仅限于中国大陆地区,不包括港澳台。信息权威来源于各地政府和卫健委的官方发布,确保准确性。为了更便捷地获取全国疫情风险等级和中高风险地区名单 ,您可以关注微信公众号“上海本地宝” 。
近来无法直接提供全国中高风险地区的具体名单,但可通过以下方法实时查询最新信息:查询途径:通过百度App搜索【疫情风险等级查询】,进入国家政务服务平台或国务院客户端提供的查询服务页面。该服务由官方权威发布 ,数据实时更新,可确保信息准确性。
发表评论