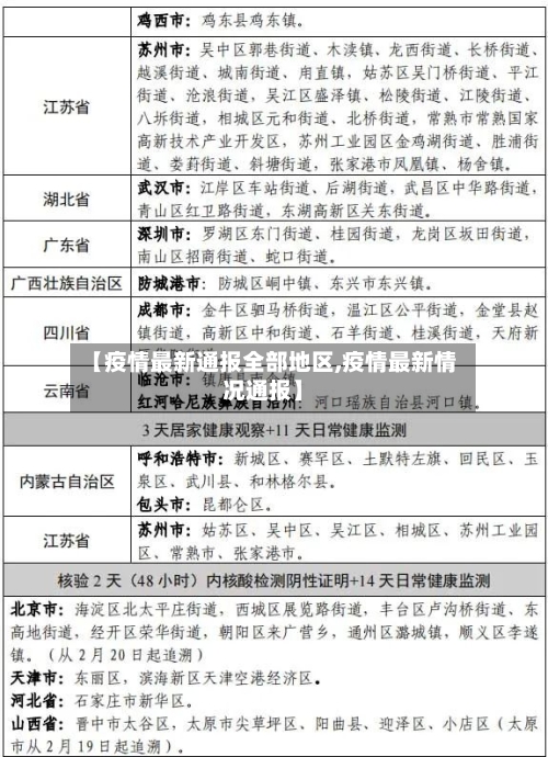
【疫情最新通报全部地区,疫情最新情况通报】
疫情报告:8月4日1全国新增境外输入病例23例,本土病例62例
〖壹〗、截至8月4日24时,境外输入现有确诊病例705例(其中重症病例11例) ,累计确诊病例7552例,累计治愈出院病例6847例,无死亡病例。

〖贰〗 、月13日0—24时 ,全国报告新增确诊病例66例,其中境外输入36例,本土30例;新增无症状感染者19例 ,其中境外输入18例,本土1例(湖南);无新增死亡及疑似病例。

〖叁〗、月4日0—24时,国家卫健委公布新增确诊病例20例 ,其中本土病例6例(黑龙江5例,上海1例),境外输入病例14例 。
〖肆〗、月4日0—24时 ,31个省(自治区 、直辖市)和新疆生产建设兵团报告新增确诊病例28例,均为境外输入病例。具体信息如下:病例分布地区上海9例 云南9例 广东4例 天津2例 内蒙古2例 北京1例 四川1例 无症状感染者转确诊情况:含3例由无症状感染者转为确诊病例,分别来自天津1例、广东1例、四川1例。
〖伍〗 、月22日中国本土零新增,新增境外输入确诊病例21例 。以下是详细情况:新增确诊病例:8月22日0—24时 ,31个省(自治区、直辖市)和新疆生产建设兵团报告新增确诊病例21例,均为境外输入病例。
〖陆〗、月7日0—24时,全国报告新增确诊病例31例 ,其中本土病例25例(均在新疆),境外输入病例6例。具体分布与相关情况如下:境外输入病例:共6例,分布在上海(2例) 、浙江(1例)、山东(1例)、湖北(1例) 、广东(1例) 。本土病例:25例均在新疆。其他相关数据:新增死亡病例:无。

国家卫健委:9日增确诊病例21例,本土6例均在广东
〖壹〗、月9日0—24时 ,31个省(自治区、直辖市)和新疆生产建设兵团报告新增确诊病例21例,其中本土病例6例(均在广东),境外输入病例15例 。具体分布及疫情相关情况如下:新增确诊病例整体情况 6月9日0—24时 ,全国报告新增确诊病例21例,包含本土和境外输入两部分。无新增死亡病例及新增疑似病例。
〖贰〗、月4日0—24时,国家卫健委公布新增确诊病例20例 ,其中本土病例6例(黑龙江5例,上海1例),境外输入病例14例 。
〖叁〗 、月3日0—24时,31个省(自治区、直辖市)和新疆生产建设兵团报告新增本土确诊病例21例 ,新增本土无症状感染者55例。具体分布如下:本土确诊病例:内蒙古11例,北京5例,上海5例。其中含3例由无症状感染者转为确诊病例(上海2例 ,北京1例)。
〖肆〗、月17日0—24时,31个省(自治区 、直辖市)和新疆生产建设兵团报告新增确诊病例22例,其中境外输入病例6例 ,本土病例16例(均在新疆);无新增死亡病例;新增疑似病例1例,为本土病例(在新疆) 。具体信息如下:新增确诊病例情况境外输入:共6例,分别来自广东3例 ,山东2例,福建1例。
国家卫健委:17日新增确诊125例,其中本土89例
〖壹〗、月17日0—24时,全国新增确诊病例125例 ,其中本土病例89例,境外输入病例36例。
〖贰〗、分布在呼伦贝尔,上海,福建 ,西安,广东,杭州 ,宁波,厦门,这些地方都有着一定的感染者 。浙江77例 ,陕西7例,广东2例,内蒙古1例 ,上海1例,福建1例。分布在上海,陕西 ,内蒙古,杭州,宁波,宁夏 ,广东,绍兴,福建等等。
〖叁〗 、月17日0—24时 ,31个省(自治区、直辖市)和新疆生产建设兵团报告新增确诊病例22例,其中境外输入病例6例,本土病例16例(均在新疆);无新增死亡病例;新增疑似病例1例 ,为本土病例(在新疆) 。具体信息如下:新增确诊病例情况境外输入:共6例,分别来自广东3例,山东2例 ,福建1例。
〖肆〗、月5日0—24时,国家卫健委通报新增本土确诊病例175例,其中山东青岛市报告88例。具体分布如下:山东省:共88例 ,均在青岛市 。吉林省:共25例,其中吉林市9例 、延边朝鲜族自治州9例、长春市7例。广东省:共20例,其中深圳市17例、东莞市2例 、河源市1例。
刚刚,甘肃召开新闻发布会,发布4市疫情防控最新通报!
0月19日20时50分许,甘肃省召开疫情防控新闻发布会 ,通报了4市(兰州、嘉峪关、张掖、酒泉)疫情防控最新情况,包括新增病例 、密接排查、风险区调整及防控措施等内容 。兰州疫情情况新增病例:10月18日23时至19日5时,甘肃省新增4例确诊病例、2例无症状感染者 ,均来自兰州。
甘肃强调要吸取嘉峪关未及时向西安通报核酸检测混检问题的教训,要求做到逢阳必报,及时精准上报所有混检有问题的样本结果。事件背景:在甘肃省卫健委召开的新冠肺炎疫情调度会议上 ,甘肃卫健委主任郭玉芬指出,10月18日以来,甘肃省兰州市 、嘉峪关市、张掖市、天水市先后报告了新冠肺炎确诊病例。
0月5日晚22时05分 ,祁县人民政府新闻办公室召开疫情防控新闻发布会,通报了疫情防控相关情况 、初筛阳性人员情况、生活物资保障及市场管理等内容 。疫情防控相关情况通报 10月5日8时22分,祁县在涉疫地区返回人员排查中发现一例初筛阳性病例。10月5日16时47分 ,在对其密切接触人员排查中发现其妻子初筛阳性。
六安今天午间召开新闻发布会,通报了近期突发新冠肺炎疫情防控工作情况,具体内容如下:现场发布环节疫情基本情况4月3日下午,六安裕安区在六安市第二人民医院发热门诊对一名发热患者例行核酸检测中发现结果异常 ,经市疾控部门复核为阳性 。
国务院联防联控机制于6月28日召开新闻发布会,介绍了科学精准做好疫情防控工作的最新情况,包括隔离管控时间调整、风险区划定标准统整治“层层加码”问题专班设立等内容。国内疫情总体处于低水平波动 疫情防控成效明显 ,全国疫情总体处于低水平波动。
如今全国各地陆陆续续都被曝出了新冠疫情阳性病例,也让各地的防疫力度再度加强起来,3月11日上午 ,甘肃省人民政府新闻办召开了该省相关疫情防控新闻发布会,并且对本轮疫情通报相关情况 。
发表评论