【如何查询疫情高风险地区,如何查询疫情高风险地区信息】
高德地图怎么看高风险地区
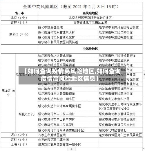
〖壹〗、进入疫情地图:打开手机高德地图软件,在首页下方功能栏中找到并点击“疫情地图”选项。选取目标区域:进入疫情地图后,地图会以不同颜色标记风险地区(通常高风险地区用深色或特定颜色标注 ,如红色;中风险地区可能用黄色标记) 。

〖贰〗 、高风险地区通常以醒目的颜色(如黄色、红色)在地图上标注,颜色深浅可能代表风险等级差异;点击地图上的黄色标记区域(具体颜色以实际显示为准),可查看该区域的详细风险信息。

〖叁〗、分辨疫情场所类型:通过页面左侧的新增时间列表和地图上的颜色图标 ,可区分不同场所的疫情状态。例如,红色图标可能代表高风险区域,黄色代表中风险 ,绿色代表低风险(具体颜色含义以地图标注为准) 。注意事项:确保高德地图APP为最新版本,以避免功能缺失或显示异常。
〖肆〗 、颜色标识:高风险地区通常标记为红色,中风险地区为橙色 ,低风险地区为绿色(具体以地图显示为准)。区域缩放:通过双指缩放地图,可查看不同省份、城市的疫情分布 。点击标记点:部分地图支持点击具体区域,弹出窗口显示风险等级、确诊病例数等详细数据。
〖伍〗 、在高德地图上避开疫情中高风险地区 ,可按以下步骤操作:核心操作流程:通过路线规划中的“出行防疫”功能查看风险地区信息,结合路线调整规避风险。具体步骤:打开高德地图并登录确保手机已安装高德地图APP(版本需为71或更高),打开后登录账号以同步数据 。
〖陆〗、查看高风险地区地图具体步骤如下:首先在应用市场下载高德地图app,下载完成之后 ,打开安装好的高德地图app。点击下方搜索栏。在页面上的搜索栏,输入“疫情地图 ”搜索,并且点击确定 。可以观察到页面会跳转 ,就会自动进入到疫情地图界面。

发表评论