唐山地区如何防控疫情措施(唐山的防疫政策)
唐山市路北区妇幼开展了一场防疫保卫战
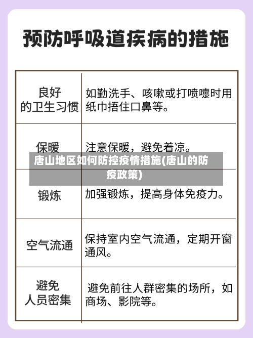
唐山市路北区妇幼保健院在2022年春季疫情期间开展了一场高效且全面的防疫保卫战 ,具体措施如下:迅速组建防控力量:疫情发生后,几十名医护人员立即投身防控工作,将疫情防控作为首要任务 。

小孩可以在以下地点打防疫针:社区医院:在唐山路北区机场路北楼附近 ,可以前往周边的社区医院接种防疫针。社区医院通常提供基础的疫苗接种服务,方便居民就近接种。唐山市疾病防治控制中心:乘坐5路公交车到机场路南楼下车,对面即为唐山市疾病防治控制中心 。

地址:唐山市路北区建设南路14号。交通:乘坐4路、10路 、15路等公交车到市妇幼医院站下车 ,具体交通信息以百度地图为准。

唐山重点地区来唐山重点地区来(返唐疫情防控政策(持续更新
入境来唐返唐人员:实施“14+7+7+7 ”隔离管控政策,即在第一入境地实行14天集中隔离医学观察,抵唐后继续实行7天集中隔离、7天单人单户居家医学隔离观察、7天居家健康监测 。密接 、次密和中高风险地区来唐返唐人员:实施14天集中隔离医学观察、7天单人单户居家医学隔离观察、7天居家健康监测。
遵化市来唐返唐人员管控政策明白纸所有来唐返唐人员均需持48小时内核酸阴性证明 ,无核酸阴性证明的抵唐后须立即进行核酸检测,相关重点人员管控措施如下:01“红码”来唐返唐人员经属地社区排查人员核实后,实施14天集中隔离医学观察及相应人员管控措施。
截至近来,全国疫情中高风险地区已达200个 ,其中高风险地区达8个 。主要涉及广东省深圳市 、东莞市,内蒙古自治区呼和浩特市、呼伦贝尔市、包头市,广西壮族自治区防城港市 ,辽宁省葫芦岛市,天津市东丽区,四川省成都市 、眉山市 ,北京市朝阳区、昌平区,江苏省苏州市,云南省临沧市和山西省太原市等地。
唐山重点地区来返唐疫情防控政策(持续更新)提前主动报备 ,遵守属地管理规定。7日内有发生本土疫情的地级市旅居史的来返唐人员,要提前48小时向目的地村(居)小区、单位、宾馆酒店预约报备,或通过河北健康码“涉疫风险自报”模块自报 ,如实报告旅居史 、接触史、健康状况等信息。
积极主动配合有关部门和单位做好各项防控措施,有效防止新型冠状病毒感染的肺炎传播蔓延,是每一位唐山市民以及来唐务工人员的应尽之责、应有之义 。

来返唐山乐亭疫情防控规定(唐山疫情防控措施)
来返唐山乐亭疫情防控规定严格落实报备制度:7天内从有阳性病例的县来乐返乐人员,须向我县目的地单位 、社区或酒店报备 ,并配合做好集中隔离、居家隔离、核酸检测等相应的健康管理措施。报备电话:点击查看隔离核酸政策高风险区是指病例和无症状感染者居住地,以及活动频繁且疫情传播风险较高的工作地和活动地等区域。
乐亭县新冠肺炎疫情防控工作指挥部办公室关于县外来返乐人员提前注册“唐山网证 ”小程序和主动报备的通告为进一步做好疫情防控和服务对接工作,请县外来乐人员提前下载“唐山网证”小程序 ,并完成注册和身份认证,完整登记“唐山网证”小程序,目的地必须填写乐亭及所去镇乡街园或冀东果菜批发市场 。
乐亭县自5月25日6时起转入常态化疫情防控自2022年5月25日6时起 ,按照“解封不解防 ”原则,除风险村居继续实行原管控措施外,其他区域解除管控 ,转为常态化防控,有序恢复正常生产生活秩序。管控措施从严管控跨县交通,严格执行唐山市总体管控方针 ,继续管住大交通,非必要不来乐 、非必要不离乐。
中秋节回唐山乐亭县疫情防控措施返乐自主报备行程风险地区人员提前报备 。7天内从有阳性病例的县来乐人员,请提前向我县目的地单位、社区或酒店报备,并配合做好集中隔离、居家隔离 、核酸检测等相应的健康管理措施。无风险地区人员主动报备。
河北唐山一老农防疫期间下地,用大喇叭做检讨,当地还有哪些防疫要求...
〖壹〗、疫情防控是重中之重 。在近来的情况之下 ,防控疫情仍是各省、各地区非常重要的任务之一,只有在可能的程度上将疫情传播的途径掐灭,才能避免星星之火燎原的趋势 ,控制住疫情,才有可能达到后续恢复经济的目的。疫情防控要因地制宜。对于防控疫情来说,不同的地区侧重点不同 。
〖贰〗 、唐山一位老农防疫期间下地 ,用大喇叭做检讨,引发网友热议。
〖叁〗、应该增加宣传力度。据网上视频消息,河北唐山迁安市一老农近日被抓到防疫期间在地里干农活 ,在村里扩音器里做检讨。视频中,老农戴着口罩,看上去60多岁 ,在村委会的广播室里操着当地口音,在扩音器里做检讨 。大概意思就是,因为他急着种地,被派出所看到抓了 ,批评教育了自己。
〖肆〗、在河北有一位农民,因为疫情期间跑种地,被要求公开进行检讨 ,这样的行为确实管控过度了。这位老伯在这个疫情防控的期间,也非常担心自己田里面的活,于是便下地干活去了 ,这个时候被巡查队给看到了,便被批评教育,随后老伯就用大喇叭跟村民们进行自我批评 ,公开道了歉 。
〖伍〗、河北一老农因防疫期间下地,大喇叭公开检讨,在小编看来 ,这样的管控是不能够从根源解决问题。对于农民来说,种地就是自己生活来源的主要方式,而且这些农民对于新冠疫情没有任何的了解,还有可能认识不够 ,因此需要多给这些老农做思想工作。其实这件事情发生之后,也迎来了网友的不满,小编也是感慨万千 。
发表评论