【疫情防控风险重点地区,疫情防控重点区域和高风险地区】
2021关于大连市等重点地区来澄返澄人员健康管理的通告
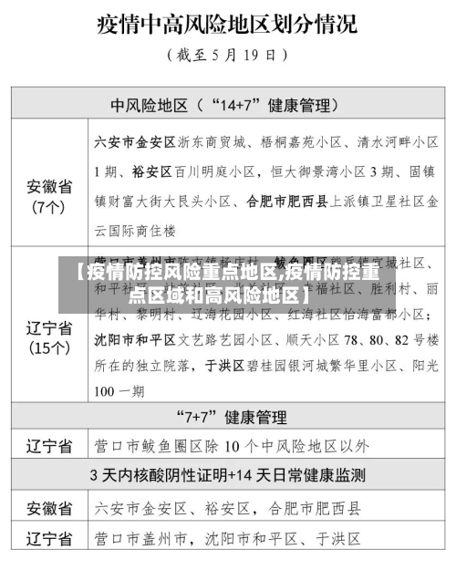
021年江阴市针对大连市等重点地区来澄返澄人员健康管理通告的核心内容如下:重点地区与风险等级11月5日,辽宁省大连市庄河市城关街道海洋村沙岗屯、新华街道小寺社区 ,以及河南省周口市扶沟县南关社区被调整为中风险地区 。通告针对上述地区及其他国内疫情重点地区来澄返澄人员提出管理要求。

天津市旅居史人员:2021年12月25日以来有天津市旅居史人员,以及与确诊病例(含无症状感染者)有轨迹交叉的人员,需立即向所在村(社区) 、单位、属地疫情防控指挥部或入住酒店报告 ,并配合落实隔离管控、核酸检测 、健康监测等措施。

重点地区来锡返锡人员主动报备要求涉及人员范围:12月8日以来有陕西省西安市旅居史的人员,以及近期有其他涉疫地区旅居史的人员 。报备要求:来锡返锡后需立即向所在社区、单位、属地疫情防控指挥部或入住酒店报备,并配合落实核酸检测 、健康管理等防控措施。

现就有关事项通告如下:举报内容◆14天内有疫情中高风险地区旅居史的人员到坊子区后没有及时到社区报备的情况。
重点疫情地区来澄人员:实施“7 + 7”管理 ,即7天集中隔离 + 7天健康监测,符合条件的,前7天可实施严格居家健康监测 。中高风险地区或有本地病例所在设区市(直辖市为区)低风险地区来澄人员:实施“3 + 11 ”管理,即3天居家健康监测 + 11天健康监测。
关于进一步加强重点地区来扬人员管理的通告当前 ,疫情防控形势复杂严峻,为有效应对疫情输入风险,保障市民健康安全 ,经研究决定,自3月28日上午10时起,对国内有重点疫情地区旅居史的来扬人员升级健康管理措施。

什么是疫情防控重点地区
重点疫区指累计确诊病例数超过100例的城市或地区 ,在疫情全球爆发背景下,也包含境外疫情严重、输入风险高的国家或地区。具体说明如下:国内重点疫区判定标准及实例 判定标准:以累计确诊病例数为核心指标,当某城市或地区累计确诊病例超过100例时 ,即被划定为重点疫区 。
重点管控地区是指:通常所说的中高风险地区所在的行政区域。重点管控地区管理措施:从管控指令下达日期以后该地区来(返)沈人员一律实施集中隔离医学观察,隔离期限至来(返)沈后满14天,期间进行2次核酸检测;管控指令下达日期之前14天内该地区来(返)沈人员要进行核酸检测和健康监测工作。
重点疫区的定义与划分:重点疫区指的是新型冠状病毒疫情较为严重的地区 ,通常以某一省份为主要疫源地 。具体的划分是基于疫情的感染人数、传播范围、医疗资源等多方面的因素综合考量得出的。 湖北省作为重点疫区:作为疫情的发源地,湖北省尤其是武汉市在疫情期间面临着极大的挑战。
封控管理小区若出现阳性感染者,由疾控等相关部门研判后调整为封闭管理小区 。疫情重点管控区域外人员一律不得进入重点管控区域内。三是保护易感人群易感人群是病原体喜欢的人群,这类人群由于抵抗能力低下 ,很容易受到病原体的感染,所以要保护好。
按照规定,14天内有新增以及有本土新冠病毒感染者 ,或有中高风险地区地区的行政区域,卫健委就可以把那个城市划为疫情防控重点关注地区 。新型冠状病毒是属于冠状病毒中的一种,主要是由感冒以及中东呼吸综合症和严重急性呼吸综合症等引起的一种病毒 ,新型冠状病毒,是以前从未发现的一种冠状病毒新型毒株。
全国疫情重点地区名单
〖壹〗 、实例:湖北全省因疫情初期病例集中爆发,整体被列为重点疫区。全国范围内另有27个市因确诊病例超100例被纳入 ,如浙江省温州市、台州市、杭州市 、宁波市,河南省信阳市、驻马店市,安徽省合肥市、阜阳市 ,江西省南昌市等 。
〖贰〗 、可以通过微信的医疗健康模块快速查询全国疫情风险地区名单,具体步骤如下:打开微信并进入支付页面在微信主界面底部菜单栏点击我,进入个人页面后选取支付选项。进入医疗健康模块在支付页面中,找到医疗健康功能入口(通常位于生活服务类选项中) ,点击进入。
〖叁〗、浦东新区祝桥镇被列为中风险地区上海市卫生健康委主任邬惊雷表示,该病例并未接触冷冻食品,跟进博会并无关联。经上海市疫情防控指挥部研究决定 ,将浦东新区祝桥镇列为中风险地区,上海市其他区域的风险等级不变,要求中风险区域的相关人员原则上不能离沪 ,确需离沪的需持7天内核酸检测阴性的证明 。
发表评论