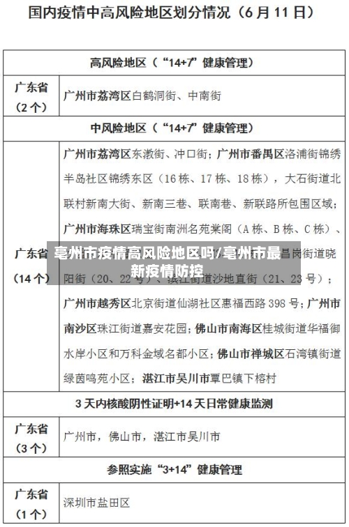
亳州市疫情高风险地区吗/亳州市最新疫情防控
安徽疫情咋样
〖壹〗、022年10月25日安徽新增本土病例3例,新增本土无症状感染者8例 ,新确诊病例3例,例,现有确诊病例18例,累计确诊1530例 ,累计治愈1506例,累计死亡6例。安徽全域高风险地区1个中,中风险地区39个 。

〖贰〗 、安徽、辽宁疫情大规模扩散的可能性较低 ,零号病人很可能在辽宁营口,但尚未最终确定。具体分析如下:安徽、辽宁疫情大规模扩散的可能性防控措施及时有效:疫情发生后,两地迅速启动大规模核酸检测、精准小区防控及人群筛查等措施。例如 ,通过快速排查密接者并实施隔离管控,有效切断了传播链。

〖叁〗 、月26日至29日,安徽宿州市泗县累计新增新冠阳性感染者31例 ,分别位于合肥市、淮北市和宿州市,在对这31例新增进行流调时发现,不少阳性感染者都与江苏南京、徐州 、淮安有过密切接触 。

〖肆〗、安徽最初两例感染者并非零号病人 ,确定零号病人的难度很大,本轮疫情潜伏的时间有2-3周,活动范围广涉及人群较多,流调工作量大。
〖伍〗、六安疫情难处置 ,六安疫情难处置 应该 发快递到合肥_去屑护发百科_鹊仁康去头皮屑 经核实安徽 六安 属于低危害 地域 ,全域属于常态化防控地域 ,有无 疫情。六安 ,简称英,别称“皋城 ” 。
安徽亳州谯城区属于低风险吗
〖壹〗 、不是。截止于2022年8月30日,根据亳州当地疫情防控显示 ,谯城区已经常态化防控,属于低风险地区,并不是高风险地区 ,凡需离开亳州谯城区等疫情发生地来(返)亳人员,需持有48小时内核酸检测阴性证明。
〖贰〗、低风险地区 。截止2022年8月22日,根据我国的防疫政策 ,亳州市谯城区为我国低风险地区,该地区暂无阳性感染者,也没有密切接触者,疫情把控非常好。
〖叁〗、没有可能。2022年8月9日 ,亳州市谯城区新型冠状病毒肺炎疫情防控应急指挥部办公室辟谣了当地即将封城的消息,截止到2022年8月21日,谯城区仍属于低风险地区 ,因此是没有可能封城的,依旧可以正常出行 。

安徽涡阳疫情严重吗
〖壹〗 、不严重。通过查询相关资料显示:截止2022年8月14日安徽省亳州市涡阳县新增解除医学观察的无症状感染者2例(亳州市涡阳县),属于低风险地区 ,疫情并不严重。
〖贰〗、严重 。涡阳县,隶属于安徽省亳州市,位于安徽省北部 ,淮北平原腹地。通过查询相关资料显示:截止到2022年8月23日,涡阳县由高风险地区降为低风险地区,该县疫情仍然处于严重状态 ,居民做好防护,尽量不要出门。
〖叁〗、中级风险。通过查询安徽涡阳县当地疫情了解到,安徽亳州涡阳县是中级风险 。截止到2022年12月5日,进入涡阳县需提前报备 ,携带48小时核酸报告。
〖肆〗 、现在要从上 海回安 徽亳州,肯定是要报备的,因为上 海是疫情区重灾。回来不但需要报备 ,而且要进行核算检测,同时要进行14天隔离 。
现在从上海回安徽亳州涡阳需要报备吗?
现在要从上 海回安 徽亳州,肯定是要报备的 ,因为上 海是疫情区重灾。回来不但需要报备,而且要进行核算检测,同时要进行14天隔离。
低风险地区 ,不需要隔离,仅仅需要核酸检测证明啦!但是如果是中高风险或者当地没有发布疫情解除的相关公告的话 去外地还是要被集中隔离或者居家隔离的 。
可以进。但是需要双码正常跟48小时核酸证明,进入涡阳高速口 ,再做一次抗原跟核酸,需要向村委会报备,但是需要村委会来高速路口接人才能下高速,要不然就劝返。涡阳县 ,隶属于安徽省亳州市,位于长江三角洲地区,安徽省北部 ,淮北平原中部,介于北纬33°27′-33°47′,东经115°53′-116°33′之间 。
中级风险。通过查询安徽涡阳县当地疫情了解到 ,安徽亳州涡阳县是中级风险。截止到2022年12月5日,进入涡阳县需提前报备,携带48小时核酸报告 。
回安阳 提倡非必要不流动。如必须回 ,需提前报备。省外来安返安人员及本省重点行业从业人员返乡需持有48小时内核酸检测阴性证明,并提前3天向目的地社区(村)、单位报备,如实告知个人信息、健康状况和行程安排 ,抵安后配合做好疫情防控措施。出安阳 从2022年1月16日6时起,进一步提升全市管控措施 。
根据安徽省出台的通告,外省返乡人员,需持健康码 ,绿码!疫苗接种证明,四十八小时核酸检测的阴性证明。返乡后向所在地社区或村委员会报备备。
发表评论