株州疫情风险地区有哪些/株州疫情风险地区有哪些地方
现疫情重点地区有哪些?
新疆在全区全民核酸检测后,根据不同情况决定下一步防疫措施如下:若新疆其他地区未发现任何有症状者:取消新疆地区二级疫情防控措施:除喀什和克州保持二级防控外 ,其他地区可调整防控级别,逐步恢复正常的生产生活秩序。

基孔肯雅热疫情严重地区包括中国广东省(特别是佛山市顺德区)、非洲撒哈拉以南地区、南亚及东南亚国家 、拉丁美洲热带区域、印度次大陆以及太平洋岛屿 。中国广东省:基孔肯雅热疫情在中国广东省的部分地区,尤其是佛山市顺德区 ,曾出现过较为严重的爆发情况。

重点管控地区和重点关注地区都是指的什么?哪个是比较严重的地区,近来我国疫情情况是怎么样的?全国重点管控地区有哪些地方及社区呢?重点管控地区和重点关注地区区别是什么? 重点管控地区是指:通常所说的中高风险地区所在的行政区域。

他指出,各地要按照第九版防控方案 ,坚决压实“四方责任”,从严从紧落实“四应四尽 ”等疫情防控措施,早发现、早处置 、防外溢 ,坚决守住不发生规模性疫情的底线,防止简单化、一刀切和层层加码等现象 。
显然,确诊病例数量是认定疫情重点地区的主要指标。近来 ,湖北省确诊病例数量比较多,是公认的疫情重点地区。但是,其他省份中哪些应该划入疫情重点地区,似乎没有一个统一标准 ,如果以超过1000例为标准,近来只有四个省份是重点区或者高发区 。但扬州和无锡的认定标准更严。
全国疫情中高风险地区名单最新
〖壹〗、查询方式:点击进入上海本地宝的风险专题页面,可获取全面的风险地区数据。附加功能:关注微信公众号“上海本地宝” ,在对话框搜索【风险】,即可便捷获取实时更新的全国疫情风险等级和中高风险地区名单 。注意:以上数据仅限于中国大陆地区,不包括港澳台。
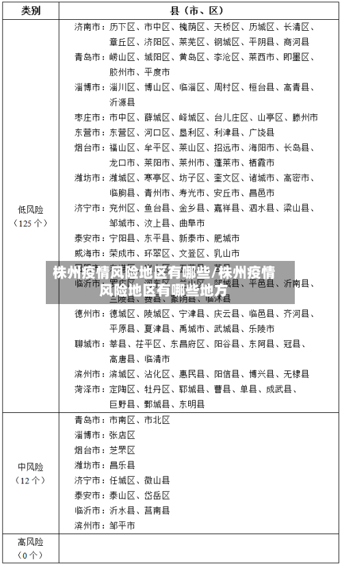
〖贰〗 、截至近来 ,国内共有2个高风险地区,76个中风险地区,主要分布在陕西省、河南省、浙江省等地 ,以下为详细信息(数据不包括港澳台地区):高风险地区:具体地区名单会随疫情形势动态调整,可通过权威渠道实时查询。
〖叁〗 、使用“国务院客户端”APP进行查询,该应用会每天更新中高风险地区目录 。 通过全国疫情风险等级查询小程序进行查询。
疫情高风险有哪些省份
〖壹〗、高风险地区:指病例和无症状感染者的居住地 ,以及活动频繁且疫情传播风险较高的工作地和活动地等区域。通常以居住小区(村)为单位划定,具体范围可根据流调研判结果调整。
〖贰〗、疫情高风险地区有以下这些:吉林省长春市宽城区团山街道小南街社区 、九台区九郊街道新州社区、绿园区青年路街道宇航社区 。福建省宁德市蕉城区七都镇黄厝村、大厅村。黑龙江省哈尔滨市南岗区王岗镇、跃进街道。山西省(1个):太原市(1个) 。福建省(10个):宁德市(10个)。
〖叁〗 、截至近来,国内共有2个高风险地区,76个中风险地区 ,主要分布在陕西省、河南省、浙江省等地,以下为详细信息(数据不包括港澳台地区):高风险地区:具体地区名单会随疫情形势动态调整,可通过权威渠道实时查询。
〖肆〗 、江苏省是近来全国疫情最为严重的省份之一 。根据最新的中高风险区域名单 ,江苏省拥有2个高风险地区和50个中风险地区。8月1日,江苏新增40例本土确诊病例,其中11例为轻型 ,29例为普通型。同时,新增2例本土无症状感染者,以及3例境外输入确诊病例 。
〖伍〗、在2026年第1周(1月初)的监测中 ,南方地区也有个别省份处于高流行水平,这些是近来流感病毒传播相对活跃的区域。流感监测信息透明度公共卫生机构通常基于全局防控策略发布疫情信息,为避免地域污名化或引发不必要的恐慌 ,往往不会具体点名高风险省份,而是侧重于公布趋势性和指导性信息。
〖陆〗、江苏省,河南省,河北省 ,河北省,新疆 。截至2022年11月14日,防疫政策显示 ,国内江苏省,河南省,河北省 ,河北省,新疆,疫情高风险。疫情防控主体责任意识 ,严格执行各项疫情防控工作要求,坚决落实好各项疫情防控举措,共同构建更加牢固的市场领域防疫安全屏障。

疫情风险等级划分5个等级的标准是什么
〖壹〗 、高风险地区的定义:这类地区通常是指在一定时间内(通常是14天)累积新冠病例数超过50例 ,并且这段时间内发生过聚集性疫情。 中风险区域的特征:14天内出现过新增新冠确诊病例,但累计确诊病例数未超过50例;或者累计确诊病例超过50例,但在14天内没有发生聚集性疫情 。
〖贰〗、疫情等级划分的4个等级判定主要依据病例数、传播风险及区域防控需求,通常分为低风险 、中风险、高风险和重点管控区域(部分地区可能将“重点管控 ”单独列为一级或纳入高风险范畴)。以下是具体判定标准及说明:低风险地区判定标准:无新增本土病例:连续14天内无新增本地确诊病例或无症状感染者。
〖叁〗、法律分析:高风险地区:一般是指累计新冠病例超过了50例 ,同时〖Fourteen〗 、天内是有聚集性疫情发生 。中风险区域:14天以内有新增新冠确诊病例,合计新冠肺炎确诊病例未超过50病例;共合计确诊的病例超过50例,14天之内未未发生聚集性疫情。
发表评论