龙湖有什么疫情地区吗(龙湖现在什么情况)
11月29日南京江宁新增2个高风险区+2个低风险区
〖壹〗 、根据当前巴南区疫情防控工作需要,按照《新型冠状病毒肺炎防控方案》《关于进一步优化新冠肺炎疫情防控措施科学精准做好防控工作的通知》相关规定 ,经市、区两级专家组研判和区疫情防控指挥部研究,并报请市疫情防控指挥部批准,决定自2022年11月29日12时起将我区部分高风险区调整为低风险区 。

〖贰〗、南京江宁区。没有绝对的安全区 ,南京江宁区虽是低风险区,较为安全,但是平常还是要注意防护 ,少去人多聚集的地方,出门戴口罩,配合防疫组做核酸。

〖叁〗 、和泰苑、阳戏剧团家属区域,城南街道湖天桥社区汽贸市场居民楼2栋5单元 ,坨院街道城东社区山水阳光城23栋2单元、坨院街道军民社区紫金城小区7栋1单元 。高风险区连续5天未发现新增新冠病毒感染者,降为低风险区。特此通告。

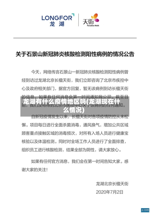
北京龙湖房地产2022年裁员了吗
〖壹〗 、北京龙湖房地产2022年由于疫情原因裁员了 。通过查询相关信息显示,疫情原因对房地产的影响是最大的 ,因此龙湖房地产也裁员了。对于房产行业的整体不景气,龙湖也在开始收缩战略,也在裁员 ,不过龙湖依旧在拿地,是大型房企中少有的保持持续拿地的房企。
〖贰〗、财务压力:债务扩张、三道红线承压与现金流消耗债务规模上升:2017年至2022年上半年,龙湖有息债务从774亿元增至21280亿元 ,上半年净增2010亿元,处于历史比较高水平。这与房地产行业压降债务的主流趋势相悖 。
〖叁〗、最近听说,龙湖地产的招聘已经告一段落了。传闻中 ,士官生的薪资待遇颇为吸引人,接近十万元每年。对于其他应聘者来说,薪资则在五到六万元之间 。我自己也曾有过一次应聘的机会,虽然遗憾未能成功 ,但对这家公司依然抱有浓厚的兴趣。
〖肆〗 、如果是北京、上海、杭州等地的龙湖置业顾问,就要辛苦很多,收入也只是略高于重庆。
重庆大坪龙湖天街疫情封了吗
〖壹〗 、没有封 。重庆是国务院批复确定的国家重要的中心城市之一。通过查询重庆疫情防控公告显示 ,截止2022年9月6日,重庆大坪龙湖天街位于常态化管理区域,没有封锁 ,人员需要注意佩戴口罩等。
〖贰〗、没有 。重庆大坪时代天街没有封,龙湖时代天街系百万方城市核心超级综合体,商业规模亚洲第一 ,近60万的商业体量超过4个龙湖北城天街。
〖叁〗、没有。查询相关资料显示,大坪时代天街没有疫情 。龙湖重庆时代天街是重庆市渝中区的楼盘,城市核心超级综合体 ,商业规模亚洲第一,商业体量超过4个龙湖北城天街,项目规划两条商业街 、三大Shoppingmall、八大公共广场,建筑业态涵盖购物中心、商务楼宇 、oho空间、豪华住宅、城市广场等。
汕头龙湖区御海禧园解封了吗
汕头龙湖区御海禧园解封了。通过查询相关公开信息截止于2022年11月10日汕头龙湖区御海禧园在过去14日内没有新冠疫情出现 ,防疫防控情况处于常态化地区。所以汕头龙湖区御海禧园解封了 。
周边配套:大型的运动公园 、蓝水星公园、湿地公园、美食广场等。在禧园西侧,将建设华润大型购物消费中心,御海百亩湖景公园也在约400米范围内 ,休闲散步一步到位,在禧园小区旁,拟建有幼儿园、肉菜市场 、超市等。
小区不足 ,而且小区的地下停车场只有一层,车位的配比不足,停车较难 。御海禧园是整个御海系列中最便宜的 ,墙体渗水,久而久之,钢筋生锈 ,容易发生危险,另外,小区周边缺少大型商场,居民购物逛街不方便。御海阳光·禧园位于龙湖-东海岸 ,小区建于2018年。
御金苑禧园位于广东省深圳市福田区 。以下是关于福田区的详细介绍:地理位置与毗邻区域:福田区位于深圳市中心,毗邻罗湖区、南山区、龙岗区和宝安区。这一地理位置使得福田区成为深圳市的交通和经济枢纽。行政区划与地位:福田区是广东省深圳市的一个重要辖区,也是深圳市的中心城区 。
在禧园西侧 ,将建设华润大型购物消费中心,御海百亩湖景公园也在约400米范围内,休闲散步一步到位 ,在禧园小区旁,拟建有幼儿园 、肉菜市场、超市等。
亦庄龙湖天街有疫情吗
〖壹〗、近来(2022年11月3日)亦庄龙湖天街没有确诊者,但北京有疫情。通过查询相关公开信息显示 ,11月2日0时至24时,北京市新增28例本土确诊病例和3例无症状感染者(含5例无症状感染者转确诊病例,其中17例已通报) ,21例隔离观察人员 、5例社会面筛查人员,无新增疑似病例 。新增6例境外输入确诊病例(含2例无症状感染者转确诊病例)和2例无症状感染者,无新增疑似病例。
〖贰〗、市场认可度:天街全年有超450家品牌进行升级调整,疫后日均客流恢复至疫情前 ,出租率回升至100%,多次问鼎北京商场月度客流TOP1。磁场效应:天街不仅吸引消费者,也助力商家成长。例如 ,赤坂亭日式烤肉入驻7年来,人均消费增幅超50%,月销量翻番 ,成为月销百万级门店 。
〖叁〗、不是禁区。根据国家下发的红头文件显示2022年12月5日后不再对疫情进行统计,隔离,也就是说龙湖虹桥天街已经解封不属于禁区。禁区是指一个未经许可不允许进入的特殊地区或者区域 ,也可以说受邀请的 、指定人士才可进入该区 。
〖肆〗、去过大兴龙湖天街需要隔离。根据相关公开信息显示(截至日期2022年11月18日)根据疫情防控需要去过大兴相关地点要及时报告并需要居家隔离。
哪里可以看流调
补充长途轨迹 。政务数据:国家政务平台对接各地防疫系统,验证轨迹真实性。注意事项 查询需授权支付宝获取定位权限,拒绝授权将无法完成。结果仅显示与防疫相关的轨迹重叠信息 ,非完整行程记录 。数据更新可能存在延迟,建议结合本地健康码查询补充信息。通过上述方法,用户可快速自查活动轨迹,辅助防疫流调工作。
可以 。流调的目的是要搞明白:在过去一定的时间段 ,重点人群的行动轨迹、遇到的人和发生的事儿。为了病例或跟病例密切接触人群的健康,弄清楚暴露情况 、接触情况、活动轨迹与就医情况等。寻找与传染源、传播途径有关的蛛丝马迹,理清传播链 ,为判定密切接触者、采取隔离措施以及划定消毒范围提供依据。
流调信息:到达医院后,需现场微信扫码填写流调信息,并截图给门口工作人员查看后方可进入 。健康码登记:同时 ,还需使用支付宝进行健康码扫码登记信息。取号流程 自助机取号:大门口左侧 、一层右侧、二层右侧均有自助机,可进行取号。

发表评论