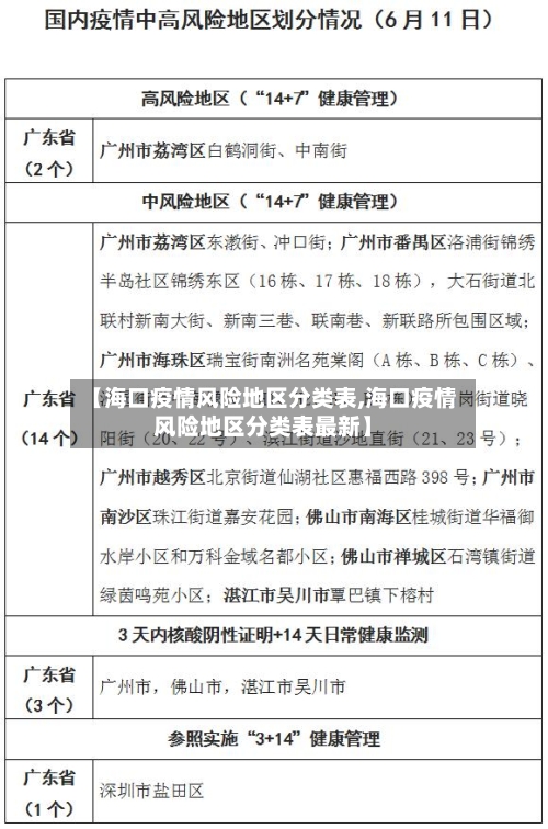
【海口疫情风险地区分类表,海口疫情风险地区分类表最新】
一类,二类,三类,四类,风险地区
〖壹〗、一类 、二类、三类、四类风险地区的划分主要依据媒介伊蚊的地域分布 、活跃期长短以及疫情发生的风险等因素 。一类地区:定义:媒介伊蚊活跃期较长、既往报告登革热本地病例较多、聚集性疫情发生风险相对较高的省份。包括:浙江、福建 、广东、广西、海南 、云南。

〖贰〗、二类地区(342个县市区):高原、山地占比高 ,交通条件有限,公共服务覆盖不均衡 。自然条件较一类地区更为严酷,或地理位置更偏远;基础设施和公共服务水平低于一类地区 ,但未达到极端恶劣程度。三类地区(131个县市区):边境线或特殊地貌区域,气候恶劣,常住人口密度低于全国平均水平。

〖叁〗 、我国基孔肯雅热流行风险由高到低分为四类地区,共涉及32个省级行政区。 Ⅰ类地区(6个) 包含浙江、福建、广东 、广西、海南、云南 。这些地区媒介伊蚊活跃期长 ,历史登革热本地病例多,且发生过聚集性疫情,属于高风险区域。
〖肆〗 、国内省级行政区的风险分级 Ⅰ类地区(高风险): 浙江、福建、广东、广西 、海南、云南。这些省份伊蚊活跃期长 ,过去登革热本地病例较多,发生聚集性疫情的风险较高 。 Ⅱ类地区(中风险): 上海、江苏 、安徽、江西、山东 、河南、湖北、湖南 、重庆、四川、贵州。
〖伍〗 、五类小区是低风险地区。一类小区 。是指有确诊病例或阳性无症状感染者的小区。小区整体封闭,封闭确诊病例或阳性无症状感染者居住单元 ,连续封闭14天。禁止人员车辆出入 。(三)二类小区。是指有密切接触者或次密接触者的小区。小区连续封闭14天,限制人员车辆出入,小区居民每户3天1人次外出采购生活物资 。

东西湖区高低风险地区汇总名单表格一览
〖壹〗、武汉东西湖区高低风险地区名单截至2022年11月25日9:00 ,武汉东西湖区有高低风险地区,共63处高风险,1处低风险。
〖贰〗、按照相关分区分级标准 ,自2日零时起,武汉市东西湖区由中风险调整为低风险。至此,湖北所有县(市、区)均为低风险地区。其中,4月18日 ,随着武汉市城区整体调整为低风险,湖北全省一度已无中高风险地区 。5月10日,出现散发性病例的武汉东西湖区被调整为中风险地区。
〖叁〗 、截至12月15日16时)全国现有1243个高风险地区 ,涉及21个省(自治区、直辖市)和新疆生产建设兵团、69个设区市(区);161个低风险地区,涉及21个省(自治区 、直辖市)和新疆生产建设兵团、68个设区市(区)。
〖肆〗、截至2022年3月3日17:50,山东中风险地区为青岛市黄岛区九龙江路53号甘水湾小区 ,暂无高风险地区 。
〖伍〗 、疫情分布情况:67名感染者涉及工业园区、吴中区、吴江区 、姑苏区、相城区和下辖的常熟市、张家港市,分布空间较散,疫情防控形势胶着。其中 ,苏州工业园区是此轮疫情最重的区域。中风险地区名单:吴江区:盛泽镇绿洲华庭小区41栋 、长安花园21幢 。
〖陆〗、近来,西安各地都属于疫情低风险区 全国疫情中高风险地区名单 截至2021年2月22日8时,31省区市疫情高风险地区0个 ,中风险地区0个,其他均为低风险。
海口美兰区属于什么风险
高风险领域美兰区海甸岛人民西里80号定为高危区。采取封控措施:留在家中,提供上门服务 。该地区连续7天无新增感染病例,第7天 ,风险区人群全部完成一轮核酸筛查为阴性,降为中度风险区;连续3天无新感染发生,降为低危区。
近来公开信息未明确指向海口美兰随芝服装店存在骗局。 根据已有信息 ,海口美兰区近期曝光的消费纠纷主要涉及其他店铺,如“海口美兰逸菡亦服装店 ”的虚假销售,以及“海口美兰腾海豪百货店”的虚假宣传问题 。若您在该店消费过程中遇到异常情况 ,需结合具体行为判断风险类型。
区域概况:美兰区隶属于海南省海口市,位于海口市东北部,介于北纬19’57-20’05 ,东经110’10-110’23之间,总面积581平方公里,属季风性热带气候区。行政区划与人口数据:截至2020年5月 ,美兰区下辖9个街道和4个镇,区政府驻白龙街道。
将美兰区海秀东路、蓝田路、南宝路周边由中风险区调整为低风险区 。采取预防措施:个人防护和避免聚集。
疫情风险等级划分4个等级怎么判定
疫情等级划分的4个等级判定主要依据病例数 、传播风险及区域防控需求,通常分为低风险、中风险、高风险和重点管控区域(部分地区可能将“重点管控”单独列为一级或纳入高风险范畴)。以下是具体判定标准及说明:低风险地区判定标准:无新增本土病例:连续14天内无新增本地确诊病例或无症状感染者 。
疫情等级划分的4个等级判定通常基于疫情传播风险 、病例数量、防控需求及区域影响等综合因素,具体标准可能因地区或政策调整而略有差异。以下是通用判定逻辑的详细说明:四个等级的通用划分标准低风险地区 判定条件:无确诊病例 ,或连续14天内无新增本土确诊病例。
第四级:完全未知的风险人类毫无认知或未想象过的风险,如恐龙时代的陨石撞击 。此类风险无法预防,只能通过提升系统韧性间接应对。
疫情风险等级划分四个等级 ,以居住小区或村为单位,根据流调研判结果可调整风险区域范围。具体等级划分如下: 高风险地区:通常指累计新冠病例超过50例,且14天内出现聚集性疫情的地方 。包括病例和无症状感染者居住地 ,以及疫情传播风险较高的工作地和活动地等。
发表评论