【全国疫情高风险地区上海,全国疫情中高风险地区上海】
上海是什么风险地区
〖壹〗、上海普陀区部分区域属于中风险地区,具体为石泉街道宁强路33号石泉社区文化活动中心 ,其他区域风险等级不变 。 详细说明如下:风险地区判定依据根据国务院联防联控机制要求及上海市新冠肺炎疫情防控工作领导小组办公室研究决定,普陀区石泉街道宁强路33号石泉社区文化活动中心因存在本土确诊病例活动轨迹,被划定为中风险地区。

〖贰〗 、上海近来属于中风险地区。什么是高中低风险地区高风险地区:指的是该地区新冠病例超过50例 ,并且〖Fourteen〗、天内是有聚集性疫情出现 。中风险区域:14天内有新增新冠确诊病例,且累计新冠肺炎确诊病例不超过50例;累计确诊的病例超过了50例,14天以内没有发生聚集性疫情。

〖叁〗、上海部分地区算是中风险地区。以下是具体分析:中风险地区划定:根据最新疫情情况和相关规定,上海市已经新增了部分中风险地区 ,例如宝山区的高境镇等地。这些地区由于疫情传播的风险较高,因此被划定为中风险地区 。

〖肆〗 、通过查询相关资料显示,上海不算高风险地区。病例和无症状感染者居住地 ,以及活动频繁且疫情传播风险较高的工作地和活动地等区域,划为高风险区。上海少部分地区属于高风险区,但是上海整体不算高风险区 。
〖伍〗、截至2022年8月24日 ,上海是中高风险地区。上海市共计有7个高风险地区,50个中风险地区。建议外出市民继续加强自我防护,坚持防疫“三件套”:佩戴口罩、社交距离、个人卫生;防护“五还要 ”:口罩还要戴 、社交距离还要留、咳嗽喷嚏还要遮、双手还要经常洗 、窗户还要尽量开 。

上海中高风险地区最新名单一览
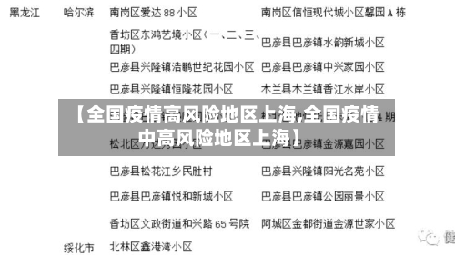
022年3月14日 ,根据国务院联防联控机制有关要求,经市新冠肺炎疫情防控工作领导小组办公室研究决定,将黄浦区打浦桥街道局门后路9号、嘉定区嘉定工业区娄塘路760弄列为中风险地区 ,上海市其他区域风险等级不变。
上海市当前中风险地区完整名单(截至3月9日)浦东新区沪东新村街道长岛路281号 静安区北站街道河南北路233号 徐汇区徐家汇街道漕溪北路1200号 嘉定区马陆镇宝安公路3705弄1号 松江区九里亭街道永辉超市沪亭北路店 普陀区石泉街道宁强路33号石泉社区文化活动中心截至近来,上海市无高风险地区。
自2021年12月21日零时起,上海市中风险地区清零,全域调整为低风险地区 。
高风险地区人员可以去上海吗
021年12月7日 ,上海市进一步加强对国内疫情中高风险地区等来沪返沪人员健康管理,具体措施如下:报告要求:所有来自或途经国内疫情中高风险地区的来沪返沪人员,应在抵沪后尽快且不得超过1两小时向所在居村委和单位(或所住宾馆)报告。这一措施旨在确保相关人员的信息能够及时被掌握 ,以便后续开展针对性的健康管理工作。
截至相关政策发布时,许昌去上海需根据风险等级实施不同措施,中高风险地区人员应暂缓来沪 ,已抵沪人员需接受隔离或健康管理;许昌所有人员非必要不离开本市,特殊情况需持48小时内核酸检测阴性证明 。
是否需要核酸取决于出发地风险等级和在沪活动情况。低风险地区人员来沪无需核酸检测,凭健康码绿码、行程码有序通行。中高风险地区人员来沪须持48小时内核酸检测阴性证明 ,并实施14天严格社区健康管理及2次核酸检测。
发表评论